Friday, September 30th, 2011 AT 2:30 PM
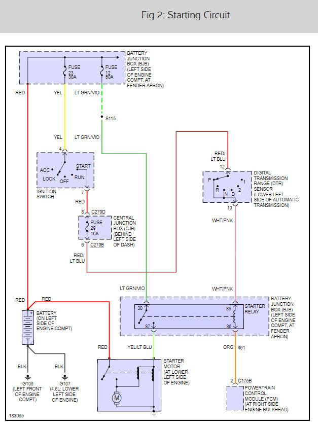
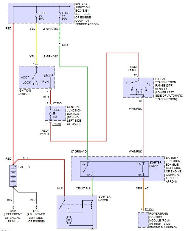
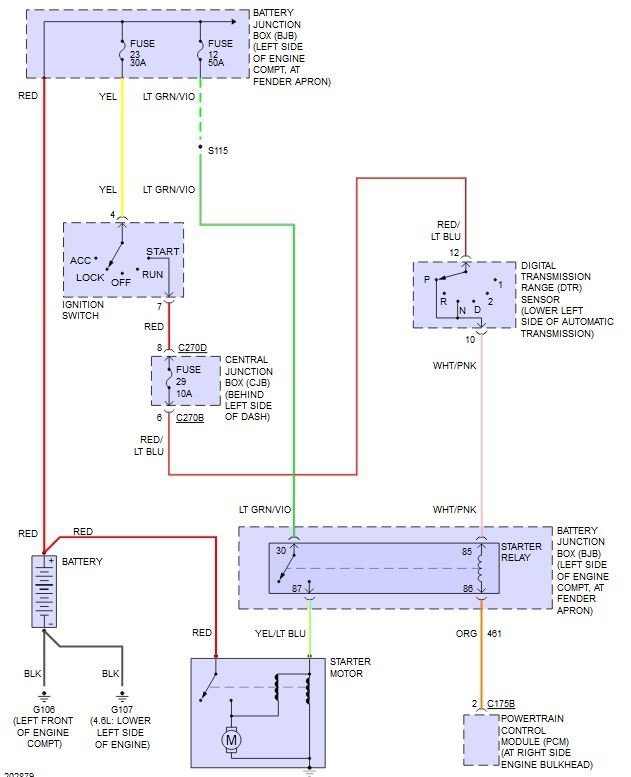
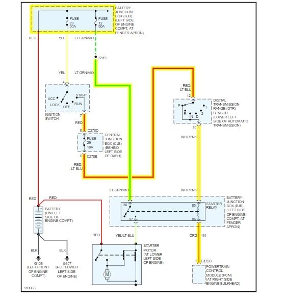
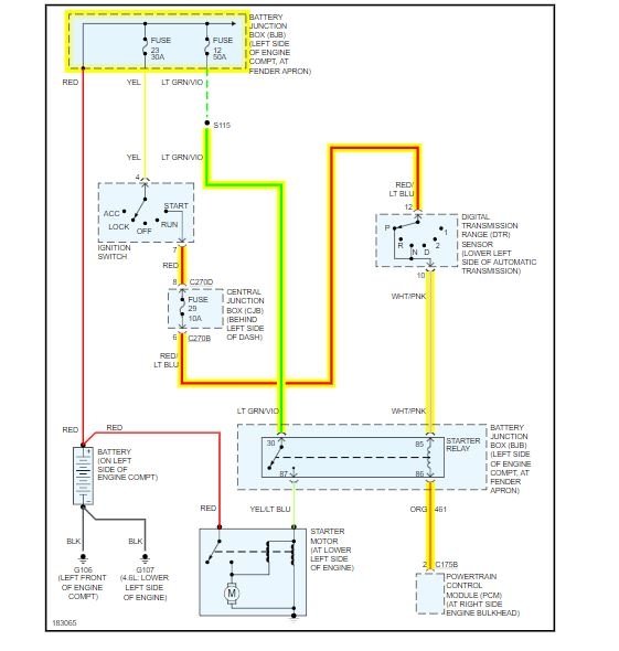
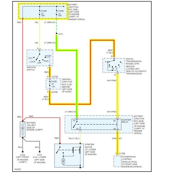
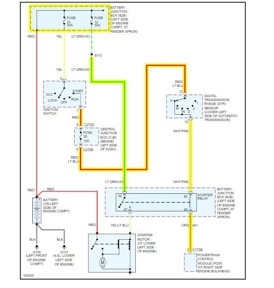
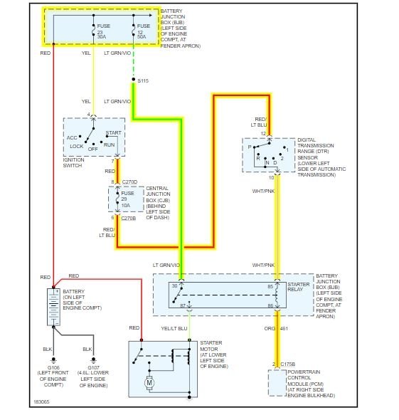
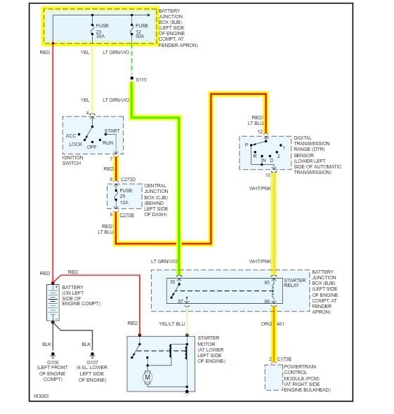
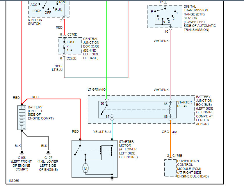
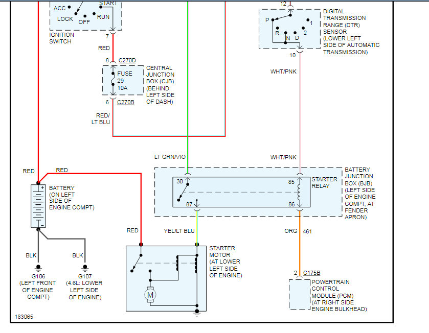
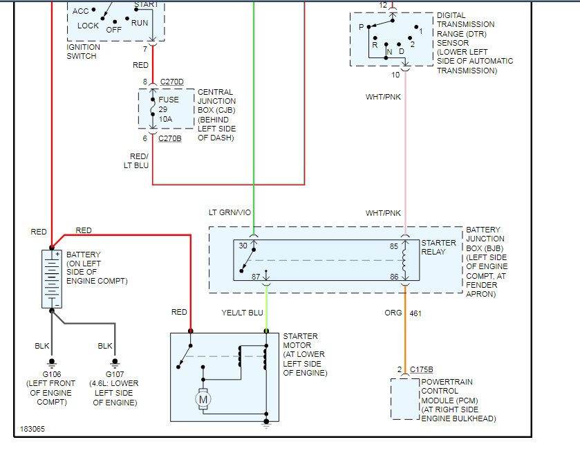
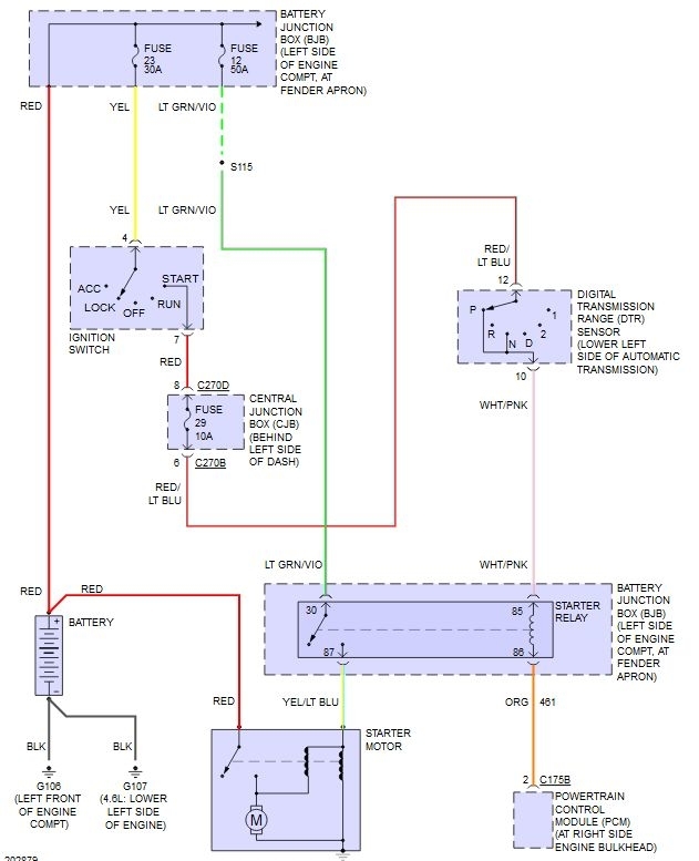
Turn ignition to crank it will not start or turn over and no click sounds. Friend with me checked fuses seemed okay. Turned key to on crossed starter, engine turned over but would not start. He suggested either ignition switch bad or a neutral switch. Any ideas and to figure out if ignition switch or neutral switch? Can one or other be shorted out or crossed to narrow down problem, or does it sound like something else? Thanks guys.


















