Brake lights not working

Tiny
JPKERSTEN
  • MEMBER
  • 2002 GMC SONOMA
  • 1.6L
  • 6 CYL
  • 4WD
  • AUTOMATIC
  • 150,000 MILES
All three of my brake lights do not work. I have replaced the bulbs in the tail lights with no luck. Suggestions?
Sunday, December 9th, 2018 AT 4:15 AM

24 Replies

Tiny
ASEMASTER6371
  • MECHANIC
  • 52,796 POSTS
Good morning,

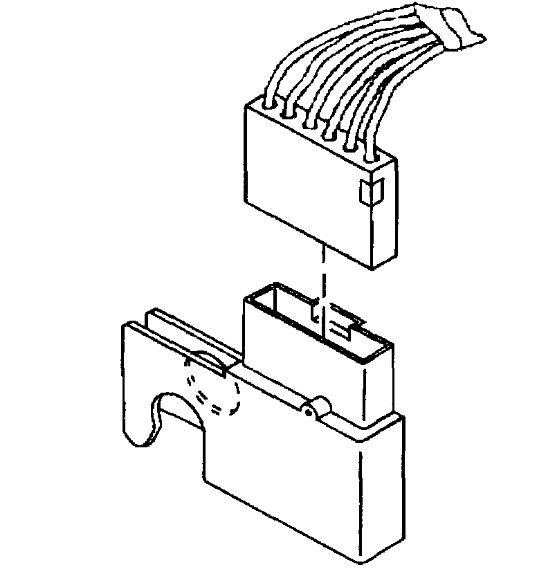
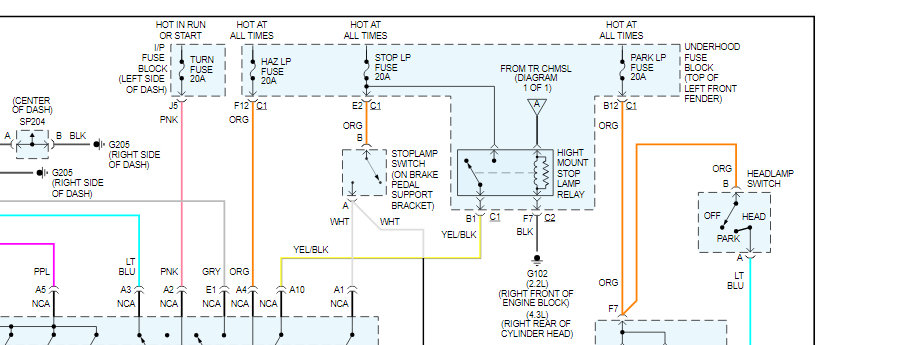
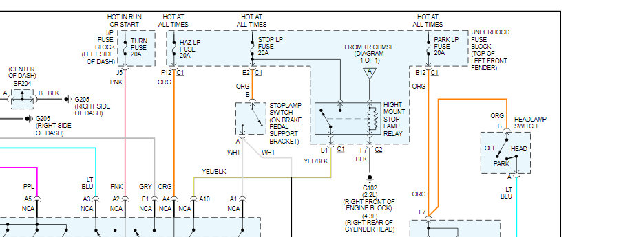
I would start by checking the fuse for the brake lights. I attached a wire diagram that identifies the fuse for all three lights. You will need a test light or voltmeter to test for power on both sides of the fuse.

https://www.2carpros.com/articles/how-a-car-fuse-works

https://www.2carpros.com/articles/how-to-check-wiring

It could also be the brake light switch as well. You need to verify power to the switch .

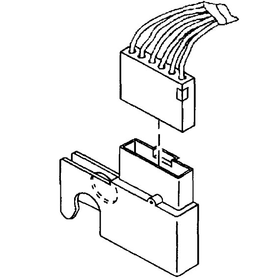
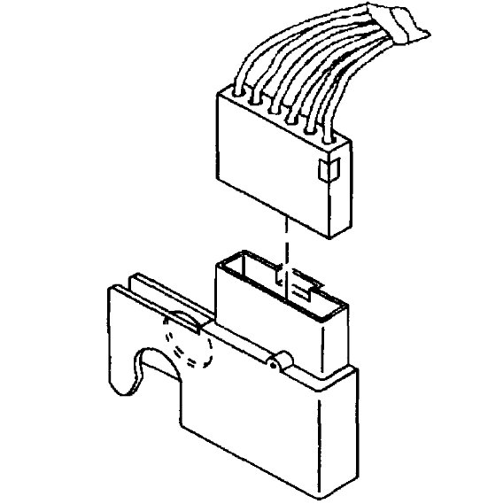
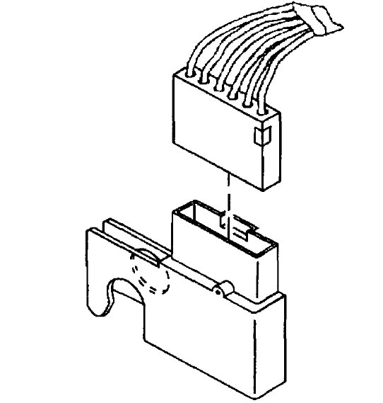
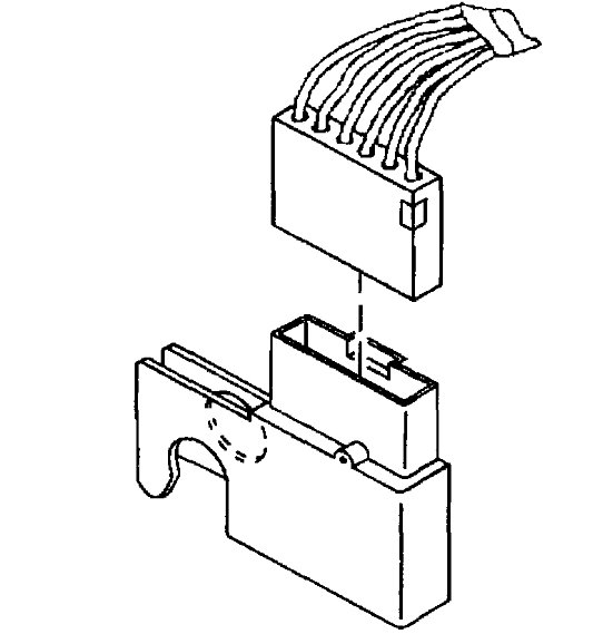
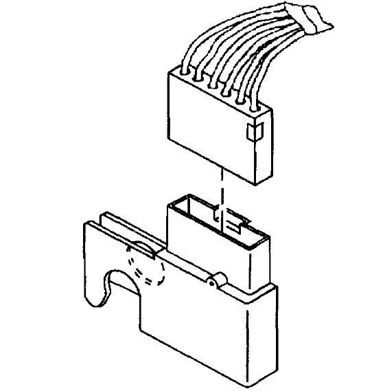
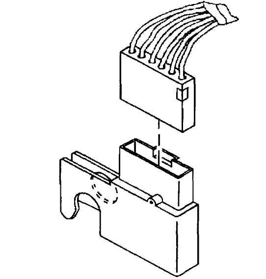
Below are some pictures of the switch. You can get it at any parts store.

Roy
Was this
answer
helpful?
Yes
No
Sunday, December 9th, 2018 AT 6:23 AM
Tiny
OUTLAW526
  • MECHANIC
  • 6 POSTS
Most likely you have a bad brake switch you need to have power going out when you step on pedal and when you release pedal there should be nothing. So you need to locate that switch it will be at top of brake pedal will have power in all the time and power out when brake pedal is pressed.
Was this
answer
helpful?
Yes
No
+3
Sunday, December 9th, 2018 AT 2:51 PM
Tiny
ASEMASTER6371
  • MECHANIC
  • 52,796 POSTS
Did you verify the powers as in the diagrams I sent you?

Make sure you have available power to the switch.

Roy
Was this
answer
helpful?
Yes
No
Sunday, December 9th, 2018 AT 4:49 PM
Tiny
ANK1981
  • MEMBER
  • 24 POSTS
  • 2001 GMC SONOMA
  • 4.3L
  • 6 CYL
  • 4WD
  • AUTOMATIC
  • 160,000 MILES
I have a 2001 gmc sonoma and having some issues with the right rear brake light not working. I have replaced the bulbs, checked the fuses and all checked out ok. What else could be the issue? Tryin to fix the problem so can get inspected in a day or so. Thanks in advance.
Was this
answer
helpful?
Yes
No
+1
Wednesday, March 10th, 2021 AT 6:46 PM (Merged)
Tiny
ASEMASTER6371
  • MECHANIC
  • 52,796 POSTS
Good evening,

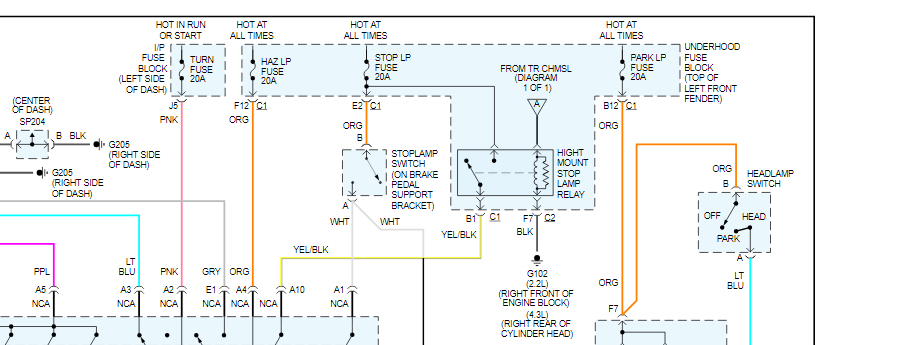
I attached a diagram for you. There is a separate fuse for the right rear brake light.

Test that fuse with a voltmeter or test light for power with the brake pedal pushed down. You will need 2 people for this test.

https://www.2carpros.com/articles/how-to-check-a-car-fuse

https://www.2carpros.com/articles/how-to-check-wiring

Roy
Was this
answer
helpful?
Yes
No
+1
Wednesday, March 10th, 2021 AT 6:46 PM (Merged)
Tiny
REDGHOST
  • MEMBER
  • 1 POST
  • 2000 GMC SONOMA
  • 2.2L
  • 4 CYL
  • 2WD
  • MANUAL
  • 300,000 MILES
Taillights work turn singles work yet no brake lights. I replaced all bulbs and turn signal switch and put in a new fuse. What else can I do to get brake lights?
Was this
answer
helpful?
Yes
No
+1
Wednesday, March 10th, 2021 AT 6:46 PM (Merged)
Tiny
ASEMASTER6371
  • MECHANIC
  • 52,796 POSTS
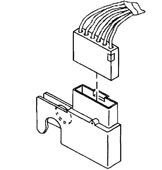
Good afternoon,

I attached a wiring diagram for you to view. You will need a test light to check for voltage to the stop light switch.

https://www.2carpros.com/articles/how-to-use-a-test-light-circuit-tester

Roy
Was this
answer
helpful?
Yes
No
-2
Wednesday, March 10th, 2021 AT 6:46 PM (Merged)
Tiny
BULLDOG10
  • MEMBER
  • 3 POSTS
  • 2000 GMC SONOMA
  • 4 CYL
  • 2WD
  • AUTOMATIC
  • 104,100 MILES
I have a 2000 sonoma that the break lights on the bed do not work but the break light on the cab does have check all fuses and traced the wireing from the back of the bed to the fuse block under the hood with no luck
Was this
answer
helpful?
Yes
No
Wednesday, March 10th, 2021 AT 6:47 PM (Merged)
Tiny
BLUELIGHTNIN6
  • MECHANIC
  • 16,542 POSTS
Hello and thanks for donating

check the brake light switch, it is located under driver dash near brake pedal.
Was this
answer
helpful?
Yes
No
-2
Wednesday, March 10th, 2021 AT 6:47 PM (Merged)
Tiny
BULLDOG10
  • MEMBER
  • 3 POSTS
Have already changed the break light switch did not fix it
Was this
answer
helpful?
Yes
No
+1
Wednesday, March 10th, 2021 AT 6:47 PM (Merged)
Tiny
BLUELIGHTNIN6
  • MECHANIC
  • 16,542 POSTS
If fuses, wiring, bulbs and brake switch is good then suspect faulty turn signal switch. Circuit shares signal with brake lights so signals may work but brake lights could fail separately. High mount brake light uses separate relay so it would not be effected.
Was this
answer
helpful?
Yes
No
+1
Wednesday, March 10th, 2021 AT 6:47 PM (Merged)
Tiny
BULLDOG10
  • MEMBER
  • 3 POSTS
The break light on the cab still works, can't find where the wiring is run for it may have to pull the bed to find it
Was this
answer
helpful?
Yes
No
Wednesday, March 10th, 2021 AT 6:47 PM (Merged)
Tiny
BLUELIGHTNIN6
  • MECHANIC
  • 16,542 POSTS
Here is the wiring diagram of the exterior lights circuit to help you out, but i'm almost certain it's a faulty signal switch.


https://www.2carpros.com/forum/automotive_pictures/261618_Noname_2054.jpg



https://www.2carpros.com/forum/automotive_pictures/261618_Noname2_664.jpg

Was this
answer
helpful?
Yes
No
-1
Wednesday, March 10th, 2021 AT 6:47 PM (Merged)
Tiny
DRIVER.606
  • MEMBER
  • 3 POSTS
  • 1997 GMC SONOMA
  • 6 CYL
  • 4WD
  • AUTOMATIC
  • 153,199 MILES
Brake lights, turn signal lights, emergency flashers quit working. Replaced signal flasher under dash, turn signals work. But emergency flashers or brake lights won't come on.
Was this
answer
helpful?
Yes
No
Wednesday, March 10th, 2021 AT 6:47 PM (Merged)
Tiny
FACTORYJACK
  • MECHANIC
  • 4,159 POSTS
Does the high mount brake lamp function?
Was this
answer
helpful?
Yes
No
+3
Wednesday, March 10th, 2021 AT 6:47 PM (Merged)
Tiny
DRIVER.606
  • MEMBER
  • 3 POSTS
No it doesn't, although I did replace the bulbs.
Was this
answer
helpful?
Yes
No
Wednesday, March 10th, 2021 AT 6:47 PM (Merged)
Tiny
FACTORYJACK
  • MECHANIC
  • 4,159 POSTS
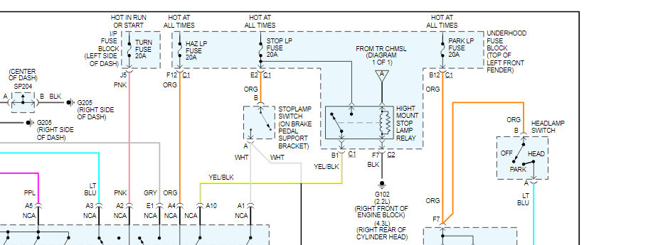
If that is the case, check the STOP LP fuse in the underhood fuse box for being open. If it is good, check that power is at the fuse with a test light. If there is power there, you would need to go next to the stoplamp switch on the brake pedal assembly. There should be a total of three wires, an orange at pin A, and two whites at pin B. The orange is power from the fuse, check that there is power there. On the white wires, one goes to the turn signal switch, and the other goes to CHMSL(high mount) fuses and light. When you press on the pedal, the white wires should go hot. Theoretically, if the high mount is not working, I would suspect this switch to be bad, but that does not explain the hazard lights not operating. If you can verify the STOP LPS fuse, and power at and through the switch, You may have a turn signal switch that is faulty.
Was this
answer
helpful?
Yes
No
+1
Wednesday, March 10th, 2021 AT 6:47 PM (Merged)
Tiny
MACSBBB
  • MEMBER
  • 1 POST
  • 1997 GMC SONOMA
  • 4 CYL
  • 2WD
  • MANUAL
  • 201,000 MILES
My stop/hazard fuse blows when I hit the barkes. But will not blow when I turn the hazard lights on.
Was this
answer
helpful?
Yes
No
Wednesday, March 10th, 2021 AT 6:47 PM (Merged)
Tiny
JDL
  • MECHANIC
  • 16,098 POSTS
Check splice 228, body harness, left rear of engine compartment, driver side. That splice shows to be all white wires, voltage to the splice comes from the brake switch. You can take the wires loose from the splice, one at a time, see which circuit blows the fuse.
Was this
answer
helpful?
Yes
No
Wednesday, March 10th, 2021 AT 6:47 PM (Merged)
Tiny
JAMESTBT23
  • MEMBER
  • 1 POST
  • 1994 GMC SONOMA
  • 120,000 MILES
On this pick up 94, Sonoma v6, tilt. If the headlight switch is on the break lights wont work and signals flicker or go to hazard motion. If u cut the headlight switch off everything works properly. The steering column wiring harness has been replaced for proper turn signals. The radio also powers by the headlights. Any suggestions would b thankful!
Was this
answer
helpful?
Yes
No
Wednesday, March 10th, 2021 AT 6:48 PM (Merged)

Please login or register to post a reply.