A/C not tuning on?

Tiny
KOLTON HOWELL
  • MEMBER
  • 2009 KIA OPTIMA
  • 4 CYL
  • 2WD
  • AUTOMATIC
  • 160,000 MILES
I drove to work today, and the A/C was working. Got to work and then 10 minutes went back to my car and the A/C did not turn on whatsoever. I can hear a slight click when I turn my knob to max, but nothing is aiming out. Both heater and A/C aren’t blowing.
Monday, September 12th, 2022 AT 12:44 PM

1 Reply

Tiny
AL514
  • MECHANIC
  • 5,595 POSTS
Hello, if you're not getting any air at all out of the vents, it sounds like the blower motor has failed, or the control unit. Do you have an automatic A/C system where you can set a temperature or just a dial for blower motor air speeds?
The blower motor is located down in the passenger side footwell, you should hear it running down in that area. If not, then there's an issue with the motor.

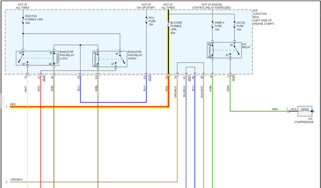
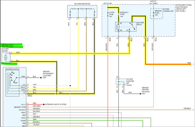
The diagrams below are of the Manual A/C system, just to give you an idea of the blower motor circuits and the fuses that power it
The 4th diagram is the blower motor connector, it can be tested with a test light or multimeter, just unplug the motor and check for power across the positive and negative pins of the connector with the air turned on. At high speed it should read around 12 volts. Or light a test light brightly.

https://www.2carpros.com/articles/blower-fan-motor-works-on-high-speed-only

https://www.2carpros.com/articles/how-to-check-a-car-fuse

https://www.2carpros.com/articles/how-to-use-a-test-light-circuit-tester

https://www.2carpros.com/articles/how-to-use-a-voltmeter
Was this
answer
helpful?
Yes
No
Monday, September 12th, 2022 AT 2:15 PM

Please login or register to post a reply.