Will not start?

Tiny
ELEWIS84
  • MEMBER
  • 2006 CHEVROLET TRAILBLAZER
  • 5.3L
  • V8
  • 2WD
  • AUTOMATIC
  • 178,000 MILES
I went to start my vehicle, but I noticed the typical GM key chime wasn't making noise. I checked my battery and it's at 12.4 volts. I used key fob and key to unlock doors thinking maybe it could be the factory anti-theft but to no avail. Any help is appreciated.
Monday, December 12th, 2022 AT 1:23 PM

36 Replies

Tiny
JACOBANDNICKOLAS
  • MECHANIC
  • 110,194 POSTS
Hi,

Does the starter engage and turn the engine or does nothing happen? Also, is the security light staying on?

If the starter is engaging, try this. See if the engine starts with starting fluid. If it does and then stalls, we know it is a fuel-related issue. If there is no change, then it is likely ignition related. At that point, I suggest checking to see if there is spark to the plugs.

Here is a link that explains how that is done:

https://www.2carpros.com/articles/how-to-check-for-ignition-spark

Let me know if that helps and exactly what is going on. I will do my best to help.

Take care,

Joe
Was this
answer
helpful?
Yes
No
Monday, December 12th, 2022 AT 8:59 PM
Tiny
ELEWIS84
  • MEMBER
  • 24 POSTS
Good morning. The starter does not engage and the security light is off.
Was this
answer
helpful?
Yes
No
Tuesday, December 13th, 2022 AT 5:19 AM
Tiny
JACOBANDNICKOLAS
  • MECHANIC
  • 110,194 POSTS
Hi,

No problem. Do you hear any noise such as a clicking sound from the starter? Does it start if you place the transmission in neutral?

If your answers are no, to both questions, we need to trace things to determine where power is lost.

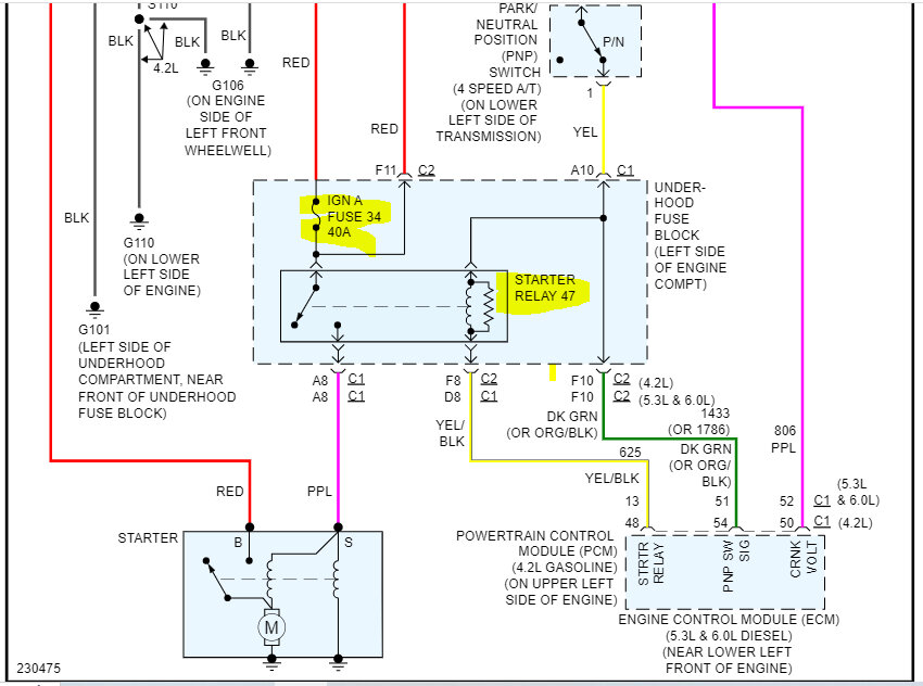
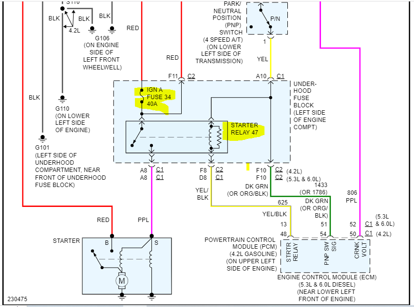
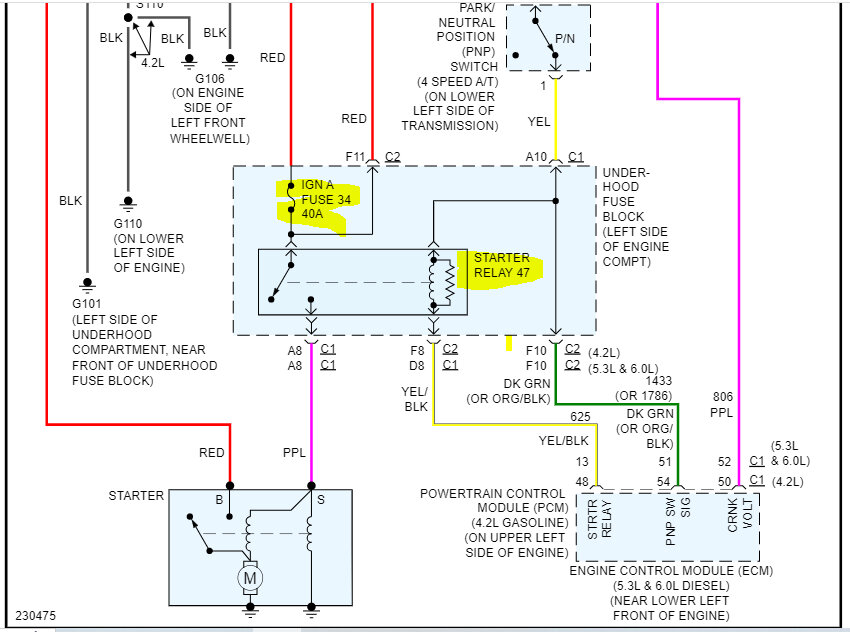
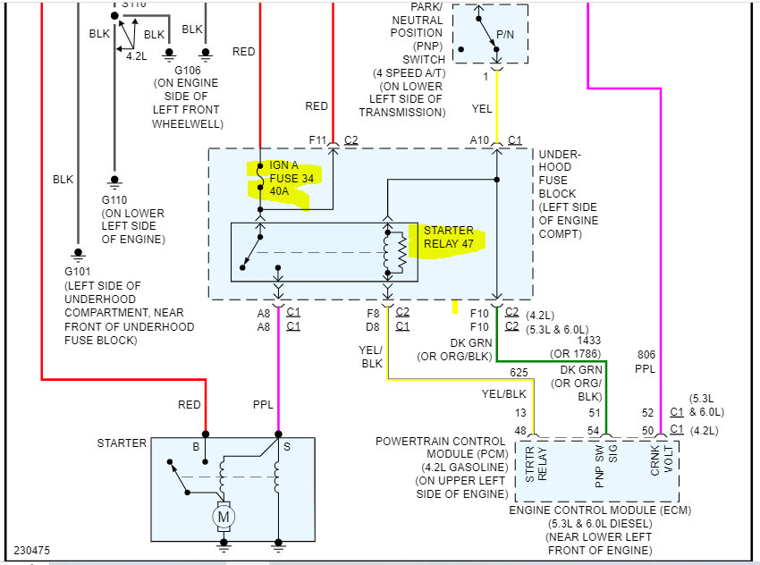
I attached the wiring schematic below for the starter circuit. First, I need you to check the three fuses that I highlighted. In addition to checking the fuse, confirm there is power to and from it.

Here is a link that explains how it's done:

https://www.2carpros.com/articles/how-to-check-a-car-fuse

If the fuses are good and have power both in and out, then I want you to switch the starter relay with a different one in the box having the same part number to see if it makes a difference.

If there isn't one, here is a link that explains how to test a relay:

https://www.2carpros.com/articles/how-to-check-an-electrical-relay-and-wiring-control-circuit

Let me know what you find or if you have questions.

Take care,

Joe

See pics below. Note: Pic 3 shows the fuses and relay to check in the under-hood fuse box.
Was this
answer
helpful?
Yes
No
Tuesday, December 13th, 2022 AT 7:33 PM
Tiny
ELEWIS84
  • MEMBER
  • 24 POSTS
Good evening. No starter clicking nor is the shift interlock releasing when I press the brake pedal, so I can't place the transmission in neutral.
Was this
answer
helpful?
Yes
No
Tuesday, December 13th, 2022 AT 7:41 PM
Tiny
JACOBANDNICKOLAS
  • MECHANIC
  • 110,194 POSTS
Hi,

Okay, then we need to check the fuse I mentioned. Also, and don't laugh, do the brake lights work? I ask because the shift interlock solenoid is actuated by power from the brake lamp switch. Check to see if they are working.

Joe
Was this
answer
helpful?
Yes
No
Tuesday, December 13th, 2022 AT 8:19 PM
Tiny
ELEWIS84
  • MEMBER
  • 24 POSTS
Good evening again. No power to fuse 17 but fuse 34 and 22 have power to both sides verified by a digital test light. And the brake lights are working.
Was this
answer
helpful?
Yes
No
Tuesday, December 13th, 2022 AT 8:55 PM
Tiny
JACOBANDNICKOLAS
  • MECHANIC
  • 110,194 POSTS
Hi,

When you checked power at fuse 17, was the key in the start position? If that is the case, the problem may be the ignition switch.

Let me know.

Joe
Was this
answer
helpful?
Yes
No
Wednesday, December 14th, 2022 AT 8:36 PM
Tiny
ELEWIS84
  • MEMBER
  • 24 POSTS
Good evening, key was in the run position but not the start position. I will have a helper assist me in the morning and I'll reply back to you. Thank you and enjoy your evening.
Was this
answer
helpful?
Yes
No
Wednesday, December 14th, 2022 AT 8:40 PM
Tiny
ELEWIS84
  • MEMBER
  • 24 POSTS
Good morning. Fuse 17 has power coming to and out once the key is in the start position.
Was this
answer
helpful?
Yes
No
Thursday, December 15th, 2022 AT 8:05 AM
Tiny
JACOBANDNICKOLAS
  • MECHANIC
  • 110,194 POSTS
Hi,

Okay, we have a power supply from the battery everywhere it is needed. Next would be the starter relay. It is in the under-hood fuse box. Remove it and switch it with a different one in the box having the same part number.

If there isn't one, here is a link that explains how to test one:

https://www.2carpros.com/articles/how-to-check-an-electrical-relay-and-wiring-control-circuit

If you have already tried this, then go to the starter motor and locate the purple wire. That is the smaller gauge wire and is the trigger wire. It has no power unless the key is in the start position. Have a helper turn the key to the start position and check if the purple wire has battery voltage.

Let me know what you find.

Take care,

Joe
Was this
answer
helpful?
Yes
No
Thursday, December 15th, 2022 AT 5:52 PM
Tiny
ELEWIS84
  • MEMBER
  • 24 POSTS
Good evening. I have no power at the signal wire on the starter when the key is turned. Also, still no key/cluster chime while the key is turned.
Was this
answer
helpful?
Yes
No
Thursday, January 5th, 2023 AT 7:02 PM
Tiny
JACOBANDNICKOLAS
  • MECHANIC
  • 110,194 POSTS
Hi,

Have you checked the relay and the relay power supply? If you remove the starter relay, there should be power all the time to one of the pins and another one that only has power in the start position.

We must be missing something simple. Everything that should have power does. Other than the ECM isn't providing a ground path for the relay to complete the circuit.

Let me know about the relay.

Joe

See pic below.
Was this
answer
helpful?
Yes
No
Friday, January 6th, 2023 AT 8:57 PM
Tiny
ELEWIS84
  • MEMBER
  • 24 POSTS
Good morning. I have 12V at fuse 34, 12V at leg 30 on the starter relay, and 12V at fuse 17 when the key is in the start position. Fuse 22 has roughly 5V at all times.
Was this
answer
helpful?
Yes
No
Saturday, January 7th, 2023 AT 9:55 AM
Tiny
JACOBANDNICKOLAS
  • MECHANIC
  • 110,194 POSTS
Fuse 22 should have 12v when the key is in the run or start position. With the key off, there should be no power.

Do me a favor. Turn the key off. Confirm there is 5V to that fuse. If there is, remove the fuse. Turn the key on the run position and with the fuse removed, check one connector at a time to see if both have power.

Let me know.

Joe
Was this
answer
helpful?
Yes
No
Saturday, January 7th, 2023 AT 7:59 PM
Tiny
ELEWIS84
  • MEMBER
  • 24 POSTS
Good evening, sir. My apologies, fuse 22 doesn't have power when the key is off. And it has 5V with the key in the run position.
Was this
answer
helpful?
Yes
No
Saturday, January 7th, 2023 AT 8:15 PM
Tiny
JACOBANDNICKOLAS
  • MECHANIC
  • 110,194 POSTS
Hi,

The fuse should have 12v. I suspect there is a poor connection under the fuse block. Are you comfortable checking that? My guess is It will either be at the fuse block or the supply or at the ignition switch.

Before we jump into checking wiring, do me a favor. I need you to check the pink wire on the neutral position switch. See if you are getting 5v there with the key in the start position. Also, check fuse 16 in the under-hood fuse box and see if it is getting 5v as well.

The circuit starts with the ignition key. It runs through several different fuses. I'm trying to see where the loss of power may be. Actually, power to the ignition switch for these circuits starts at both the ignition A (34) and ignition B (36) fuses in the under-hood fuse box. It is likely you have already checked fuse 34. Check fuse 36.

I'm sorry for the confusion. They have power running in all different directions. Let me know what you find. Also, make sure to check fuse 36

Take care,

Joe

see pic below.
Was this
answer
helpful?
Yes
No
Sunday, January 8th, 2023 AT 2:37 PM
Tiny
ELEWIS84
  • MEMBER
  • 24 POSTS
Good afternoon. Where is the pink wire in question located? Is it on the transmission or on a fuse block?
Was this
answer
helpful?
Yes
No
Saturday, February 4th, 2023 AT 1:08 PM
Tiny
JACOBANDNICKOLAS
  • MECHANIC
  • 110,194 POSTS
Hi,

The PNP switch is on the side of the transmission. I wanted to confirm there is power to it.

I attached a pic below. Let me know if this helps.

Take care,

Joe

See pic below.
Was this
answer
helpful?
Yes
No
Saturday, February 4th, 2023 AT 7:48 PM
Tiny
ELEWIS84
  • MEMBER
  • 24 POSTS
Good morning, sir. I need to verify if 5V is present at the pink wire with the key in start position, correct?
Was this
answer
helpful?
Yes
No
Sunday, February 5th, 2023 AT 9:40 AM
Tiny
JACOBANDNICKOLAS
  • MECHANIC
  • 110,194 POSTS
Hi,

Yes, that is correct.

Let me know what you find.

Joe
Was this
answer
helpful?
Yes
No
Sunday, February 5th, 2023 AT 4:21 PM

Please login or register to post a reply.