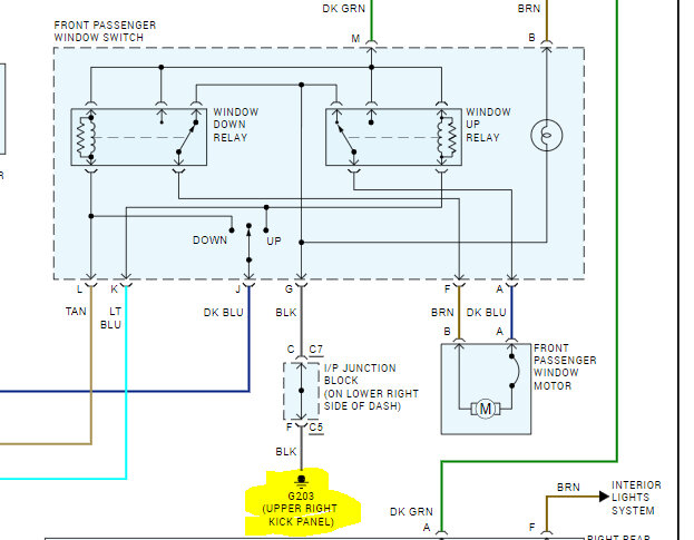
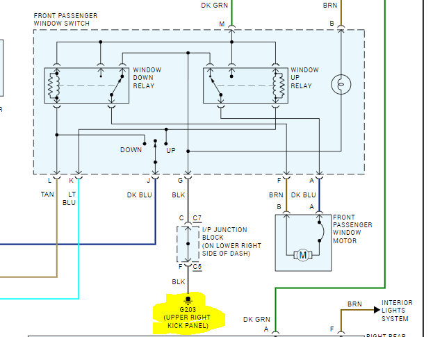
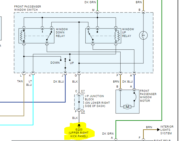
Was any of the wiring changed? It sounds like power is somehow being backfed to the relay. Often times that is due to a weak ground causing the power to find a different route to a different ground.
Joe
Was this helpful?
Yes
No
Wednesday, September 18th, 2024 AT 5:47 PM


