No crank no start after replacing the rear differential?

Tiny
CHRIS JH
  • MEMBER
  • 2002 DODGE DAKOTA
  • 3.9L
  • 6 CYL
  • 4WD
  • MANUAL
  • 150,000 MILES
Blew out the rear differential about two months ago and just got around to replacing it. So, after sitting it know it won't start. I get power throughout the truck, and I hear all the electronics power up when the key is in the on position. When I turned to start the truck didn't do anything. When I release it from start, it makes one click and the lights dim for a second. The lights have always dimmed for that second as long as I've owned the truck. I've had the starter tested at smottosmone and they assure me it is good. Any and all input is welcome. Thank you.
Tuesday, August 16th, 2022 AT 4:07 PM

1 Reply

Tiny
JACOBANDNICKOLAS
  • MECHANIC
  • 110,192 POSTS
Hi,

I'm not sure why the lights would dim when the key is released. That concerns me.

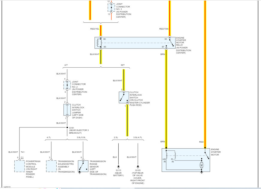
As far as the starter, I attached the wiring schematic below of the starter circuit, so you have a reference. There are three fuses, fuse E and fuse 16 in the under-hood fuse box. And check fuse 12 in the fuse box under the dash on the driver's side.

In addition to checking the fuses, make sure there is power to and from them. Here is a link you may find helpful:

https://www.2carpros.com/articles/how-to-check-a-car-fuse

If that checks good, locate the starter relay in the under-hood fuse box. Remove it and switch it with a different relay having the same part number. If there isn't one, here is a link that explains how to test one:

https://www.2carpros.com/articles/how-to-check-an-electrical-relay-and-wiring-control-circuit

If the relay is good, remove it. Under the relay you will see numbers. They are 30, 85, 86, and 87. Have a helper turn the key to start while you check for power to where pin 86 would sit. If there is power, with the key on, confirm there is power to where pin 30 would fit.

If that is good and there is no change, go to the clutch safety switch. With the key in the start position and the clutch depressed, there should be power both into the switch and back out of the switch to ground. That is what actuates the primary side of the starter relay. If that fails, the starter won't engage.

If everything I just went through checks good, then I need you to have a helper turn the key to the start position while you check for power at the brown wire on the starter motor.

If you have questions, let me know. Also, let me know what you find. I realize I went through a lot of different things. If you find a fault at any of them, we found our problem.

Let me know.

Take care,

Joe

see pics below. Note: I had to cut the schematic in half to make it readable. I did overlap them so you can follow from one to the next. Pic 3 is the under-hood fuse box and pic 4 is the interior fuse box.

Was this
answer
helpful?
Yes
No
Tuesday, August 16th, 2022 AT 8:37 PM

Please login or register to post a reply.