No start

Tiny
HDHALL1975
  • MEMBER
  • 2008 CHEVROLET EQUINOX
  • 6 CYL
  • 4WD
  • AUTOMATIC
  • 170,000 MILES
I pulled the motor to replace a torque seal and now after putting it back together it won't start. All windows, door locks, headlights, radio and etc, works. Checked all fuses and replaced one that was blown.
Wednesday, March 25th, 2020 AT 4:50 PM

11 Replies

Tiny
JACOBANDNICKOLAS
  • MECHANIC
  • 110,194 POSTS
Hi,

When you say torque seal, are you referring to the rear main bearing seal between the engine and transmission? Let me know.

Now, since it won't start, we need to determine if there is spark and fuel to the engine. Something is missing since it ran before. Take a look through these two links. One explains how to check for spark and the other is for fuel pressure.

https://www.2carpros.com/articles/how-to-check-fuel-system-pressure-and-regulator

https://www.2carpros.com/articles/how-to-test-an-ignition-system

Here are the manufacturer's specs for fuel pressure:

Fuel Pressure .................... 384-425 kPa (56-62 psi)

I suspect you will find one of the two above is missing. An easy way to check is to simply see if it starts for a couple seconds using starting fluid. If it does and then stalls, we know it is fuel related. If it still doesn't even try to start, it is most likely ignition.

If I misunderstood you and you meant the starter won't engage, please let me know. Also, if you have questions, feel free to ask.

I will watch for your reply.
Joe
Was this
answer
helpful?
Yes
No
Wednesday, March 25th, 2020 AT 10:29 PM
Tiny
HDHALL1975
  • MEMBER
  • 6 POSTS
I have fuel pressure, but I have no power on the purple wire to the starter. I have checked even switched the relay still no power to the wire. I have added extra ground wire to the motor just to make sure I had one.
Was this
answer
helpful?
Yes
No
+1
Thursday, March 26th, 2020 AT 8:44 AM
Tiny
JACOBANDNICKOLAS
  • MECHANIC
  • 110,194 POSTS
Okay, that is the s terminal wire on the starter. Can you tell me if this has a 3.4L or 3.6L engine? I am presently looking at info for a 3.4L because it was most common. However, I need to know if it is the larger engine.

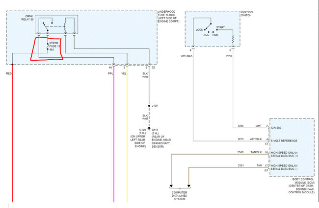
Now, power to the starter relay is provided via fuse 15 (40 amp) in the under hood fuse/relay box. (see pic 1) I need you to check not only the fuse condition, but also confirm there is power available to the fuse.

Here are a few links you may find helpful:

https://www.2carpros.com/articles/how-a-car-fuse-works

https://www.2carpros.com/articles/how-to-check-a-car-fuse

https://www.2carpros.com/articles/how-to-use-a-test-light-circuit-tester

https://www.2carpros.com/articles/how-to-check-wiring

https://www.2carpros.com/articles/how-to-use-a-voltmeter

Also, if you haven't already, see if it starts in neutral rather than park and pay attention to the gear indicator to confirm it is indicating the correct selection.

Let me know what you find.

Joe
Was this
answer
helpful?
Yes
No
Thursday, March 26th, 2020 AT 12:58 PM
Tiny
HDHALL1975
  • MEMBER
  • 6 POSTS
Have power to the relay and relay is good. I have tried everything.
Was this
answer
helpful?
Yes
No
Thursday, March 26th, 2020 AT 1:08 PM
Tiny
JACOBANDNICKOLAS
  • MECHANIC
  • 110,194 POSTS
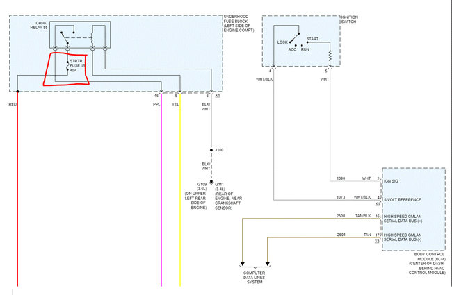
Okay, what if you jump power between the two pins indicated in the attached pic? Does the starter engage?
Was this
answer
helpful?
Yes
No
Thursday, March 26th, 2020 AT 1:13 PM
Tiny
HDHALL1975
  • MEMBER
  • 6 POSTS
I did once and it pop the starter fuse it cranked before it popped the fuse figured it popped the fuse when I pulled the wire jumper out.
Was this
answer
helpful?
Yes
No
Thursday, March 26th, 2020 AT 2:00 PM
Tiny
JACOBANDNICKOLAS
  • MECHANIC
  • 110,194 POSTS
Then there is a short between the relay and the starter or the starter is bad. Have you removed the starter and had it checked? Most parts stores will bench test it for you free of charge. Also, follow the purple wire and make sure it isn't damaged at some point and making contact with ground. Since the starter did engage, I have a feeling it is the problem.

When you pulled the jumper wire, the only way it would have caused the fuse to blow is if you shorted one end to ground while it was still connected in the box.

Joe
Was this
answer
helpful?
Yes
No
Thursday, March 26th, 2020 AT 3:07 PM
Tiny
HDHALL1975
  • MEMBER
  • 6 POSTS
Thanks. I will pull it in the morning and check it.
Was this
answer
helpful?
Yes
No
Thursday, March 26th, 2020 AT 4:01 PM
Tiny
JACOBANDNICKOLAS
  • MECHANIC
  • 110,194 POSTS
You are very welcome. If you have a chance, please let me know what you find.

Joe
Was this
answer
helpful?
Yes
No
Thursday, March 26th, 2020 AT 4:20 PM
Tiny
HDHALL1975
  • MEMBER
  • 6 POSTS
Joe, will the stabilizer service popping up on the dash cause it not to start? Wanted to ask before tearing into the wiring harness.
Was this
answer
helpful?
Yes
No
Friday, March 27th, 2020 AT 8:19 AM
Tiny
JACOBANDNICKOLAS
  • MECHANIC
  • 110,194 POSTS
Hi,

If you are referring to the stability control, no. That won't prevent it from running. I want you to try something. Disconnect and insulate the purple wire from the starter and then try to jump it at the relay. See it if still blows the fuse. If it doesn't, then we know it's in the starter. If it still does, that purple wire is shorted at some point. It is really easy to pinch a wire between components when you pull the engine. You've done a lot of work. I have a feeling that is what happened.

Let me know.

Joe
Was this
answer
helpful?
Yes
No
Friday, March 27th, 2020 AT 7:48 PM

Please login or register to post a reply.