My fuel pump is not working correctly?

Tiny
JOHNNYSILVERWOLF
  • MEMBER
  • 28 POSTS
I have the key on and tried cranking still no power to pump
Was this
answer
helpful?
Yes
No
+2
Monday, February 1st, 2021 AT 10:27 AM (Merged)
Tiny
CARADIODOC
  • MECHANIC
  • 34,489 POSTS
Dandy. The engine has to be rotating to have voltage going to the fuel pump. To run otherwise would pose a serious fire hazard if a fuel line got ruptured in a crash.

Have you checked for spark?

A failure in the ignition system is responsible for about one percent of "cranks / no-starts". A failure of the fuel pump is responsible for about another four percent of those no-starts. It's a loss of fuel pressure AND spark that account for the majority of the no-starts, but too many people get hung up on the first thing they find missing, and they don't check for other clues and symptoms.
Was this
answer
helpful?
Yes
No
+4
Monday, February 1st, 2021 AT 10:28 AM (Merged)
Tiny
JOHNNYSILVERWOLF
  • MEMBER
  • 28 POSTS
Yes motor will start with starting fluid or gas until it burns out have used jumper wire from battery to pump relay and got power to fuel pump connector that way but when jumper is pulled no power when ING switch on and off no power when cranking no power so I know the wire between fuse block and pump connector is good I know motor will crank and run know fuel pump will run just don't know why when connected right fuel pump has no power can the oil pressure switch or oil pressure relay under distributor cause this problem if gone out?
Was this
answer
helpful?
Yes
No
+1
Monday, February 1st, 2021 AT 10:28 AM (Merged)
Tiny
CARADIODOC
  • MECHANIC
  • 34,489 POSTS
Before I forget, there is a common problem you should be aware of if you have a steel gas tank. The pump is grounded through it to the straps, then to the frame. If the tank gets rusty, that ground can be lost. You'll have that 12 volts on the feed wire, but a faster way to check for this problem is to use a simple test light. Ground it to a good, paint and rust-free point on the body, then place the probe right on the tank. If the test light turns on dimly, drill a small hole in the tank's flange, outside of the weld, then run a screw in there and attach a wire to it and to the frame.

At the pump's connector, you should have been testing on the gray wire for 12 volts. You should normally see 12 volts for one or two seconds after turning on the ignition switch, then again when you're cranking the engine. If you DO see 12 volts for the first couple of seconds, we know the relay and wiring are okay, and the Engine Computer has control of that relay.

If you don't see that initial 12 volts, we're going to have to test at the relay. Either you're going to have to gain access to the underside of the fuse / relay block, or you must find a way to test on the relay's terminals while it's still plugged in. You might be able to lift the relay just enough so you can poke the test light's probe in there, or you can insert little pieces of wire to use as test points. You have to be careful though to not put enough pressure on the terminals in the socket that they become stretched. That will cause them to make intermittent contact.

To start with, you can remove the relay completely, then test at each terminal with the test light. There should be one with 12 volts all the time. If you're doing this underneath, that will be on the orange wire.

Next, move the test light's ground clip to the battery's positive post so we can test for grounds. Probe the remaining three terminals in the relay socket. One will make a bright test light. That's the ground wire for the relay and is black. Now look for a second terminal like that. That is a green / white wire. The test light should light up but it will be relatively dim because you're also reading to ground through the pump motor.

If those three circuits are okay, we have to determine why the computer isn't turning the relay on.
Was this
answer
helpful?
Yes
No
Monday, February 1st, 2021 AT 10:28 AM (Merged)
Tiny
BKP1100
  • MEMBER
  • 1 POST
  • 1999 CHEVROLET BLAZER
  • 4.3L
  • 6 CYL
  • 4WD
  • AUTOMATIC
  • 140,000 MILES
Went to drive it and the battery was drained. I purchased a new battery. There is no sound coming from fuel pump. Replaced fuel pump still nothing. I do not think it is getting power. Thanks, Brian.
Was this
answer
helpful?
Yes
No
Monday, February 1st, 2021 AT 10:29 AM (Merged)
Tiny
ASEMASTER6371
  • MECHANIC
  • 52,796 POSTS
Did you check for power at the pump? Wire diagram attached.
Was this
answer
helpful?
Yes
No
Monday, February 1st, 2021 AT 10:29 AM (Merged)
Tiny
ZOOMER55
  • MEMBER
  • 3 POSTS
  • 1999 CHEVROLET BLAZER
  • 6 CYL
  • 2WD
  • AUTOMATIC
  • 170,000 MILES
There is no power at the fuel pump all the fuses are good. When the key is on there is power to three of the legs on the relay. There has been a couple of times when there was power back at the pump but only a few times. Tried adding a ground but that didnt help. Was wondering if the ecm may not be sending signal to the fuel pump?Kind of at a loss on this one.
Thanks in advanced for your help
Was this
answer
helpful?
Yes
No
Monday, February 1st, 2021 AT 10:29 AM (Merged)
Tiny
DAVE H
  • MECHANIC
  • 13,384 POSTS
Hello. Thanks for the donation. Much appreciated.

Is the security light flashing or staying on?. The PCM cuts fuel if there is a fault on the Passlock system. If the PCM was not sending signal to pump the oil pressure switch would still start off the pump? Let me know

FUEL DELIVERY
Fuel Pump
An in-tank, electric fuel pump delivers fuel to injector(s) through an in-line fuel filter. The pump is designed to supply fuel pressure in excess of vehicle requirements. The pressure relief valve controls maximum fuel pump pressure.
On Central Sequential Port Injection (CSI) systems, pressure regulator is mounted to fuel metering body under upper intake manifold. On Sequential Multiport Fuel Injection (SFI), pressure regulator is attached to end of fuel rail. Pressure regulator keeps fuel available to injector(s) at a constant pressure. Excess fuel is returned to fuel tank through pressure regulator return line.
When ignition switch is turned to ON position, PCM turns on electric fuel pump by energizing fuel pump relay. PCM keeps pump on if engine is running or cranking (PCM is receiving reference pulses from ignition module). If there are no reference pulses, PCM turns pump off within 2 seconds after ignition is turned on.
Most models also include a second control path through the oil pressure switch which will turn the fuel pump on after the switch detects oil pressure. Cranking time will be longer if fuel pump does not receive current until oil pressure switch contacts close.

PASSLOCK(tm) SYSTEM
When mechanical key turns Passlock(tm) lock cylinder, a Resistance Code (R-Code), is created by a rotating magnet turning past a stationary Hall Effect sensor. R-Code is sent to the BCM. The BCM determines validity of R-Code within a preset time window, then sends a coded password over the class 2 serial data line to the Powertrain Control Module (PCM)/Vehicle Control Module (VCM), which then allows fuel injectors to operate normally.
If BCM sends a password that is different than learned password in PCM/VCM, the PCM/VCM will enter no start mode. During this mode, fuel injectors are shut off for 10 minutes and SECURITY indicator light will stay on. Engine may crank and temporarily start, but will soon stall due to fuel shut-off. If a large magnet is placed near Passlock(tm) sensor, a tamper signal will be sent to BCM. The system is continually self diagnosing certain functions. If a malfunction exists, system will store a Diagnostic Trouble Code (DTC). BCM does not illuminate Malfunction Indicator Light (MIL). If a Passlock(tm) DTC exists, BCM illuminates SECURITY indicator light.
Was this
answer
helpful?
Yes
No
-1
Monday, February 1st, 2021 AT 10:29 AM (Merged)
Tiny
ZOOMER55
  • MEMBER
  • 3 POSTS
Thanks Dave

With the key on and after its cranked the security light is not flashing or steady. Does the power go from the relay back to the pump or relay to pcm then to the pump?Cause I always have power on three legs of the relay but not always at the pump.
Was this
answer
helpful?
Yes
No
Monday, February 1st, 2021 AT 10:29 AM (Merged)
Tiny
DAVE H
  • MECHANIC
  • 13,384 POSTS
The PCM (computer) sends a signal to the RELAY which energizes the PUMP. The PCM gets it's signal pulses from the IGNITION MODULE so if the MODULE is not working the PCM cut's power to the RELAY/PUMP after 2 SECONDS. ALSO the OIL PRESSURE SWITCH will energize the fuel pump after it has reached the correct pressure, if the pump does not recieve a signal from the IGNITION MODULE/PCM/RELAY. When you first sit in the vehicle. Make sure everything is turned OFF (radio/heater) in the car. Turn ignition to ON (no crank). Do you hear a 2-5 second buzz noise inside the vehicle. Try this a couple of times to see if you hear the BUZZ. Also could you let me know how you checked for power @ pump. Did you check the actual wires on pump? Let me know?

When ignition switch is turned to ON position, PCM turns on electric fuel pump by energizing fuel pump relay. PCM keeps pump on if engine is running or cranking (PCM is receiving reference pulses from ignition module). If there are no reference pulses, PCM turns pump off within 2 seconds after ignition is turned on.
Most models also include a second control path through the oil pressure switch which will turn the fuel pump on after the switch detects oil pressure. Cranking time will be longer if fuel pump does not receive current until oil pressure switch contacts close.
Was this
answer
helpful?
Yes
No
+1
Monday, February 1st, 2021 AT 10:29 AM (Merged)
Tiny
ZOOMER55
  • MEMBER
  • 3 POSTS
We started this project by thinking it was just a bad fuel pump replace pump and it did not work so then removed pump and check wires for power at the tank.
Was this
answer
helpful?
Yes
No
Monday, February 1st, 2021 AT 10:29 AM (Merged)
Tiny
DAVE H
  • MECHANIC
  • 13,384 POSTS
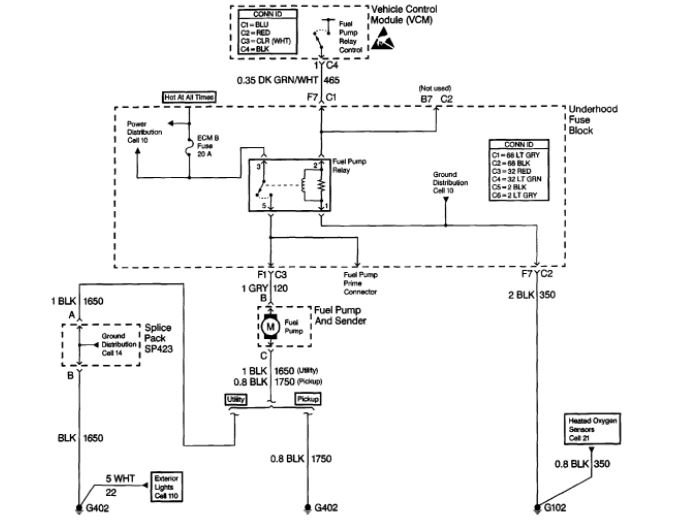
From relay orange wire/relay pin A6/C2 is HOT all times to PCM 12volts

grey wire/relay pin F1/C3 is feed to pump

dark green white wire/relay pin A10/C1 is fuel pump control signal from PCM which would then put power to grey wire/relay pin F1/C3

black wire/relay pin F7/C2 is ground

could you tell me what color wires you have at the pump ... my diagram is showing.. grey .. relay feed wire, hot @ key on for 2 seconds then hot @ cranking and hot @ engine running .. then 2 black wires which are grounds .. and a purple wire going to the PCM which is fuel level signal .. if you are hot @ the relay you must have a break/short in the wire between relay and pump .. let me know ..


https://www.2carpros.com/forum/automotive_pictures/266999_fuel_8.jpg

Was this
answer
helpful?
Yes
No
+1
Monday, February 1st, 2021 AT 10:29 AM (Merged)
Tiny
RLMK1109
  • MEMBER
  • 5 POSTS
  • 1999 CHEVROLET BLAZER
  • 6 CYL
  • 4WD
  • AUTOMATIC
  • 140,000 MILES
Just installed a new fuel pump because I thought the old one was bad. When I try to start my truck im not hearing the pump come on. Ive checked all the fuses and checked the filter to see if it was clogged. My pump is not working is all I can figure because there is no gas makeing it to the filter. Ive heard that there is a low oil pressure fuel cut off valve on this model of blazer, could this be the problem?
Was this
answer
helpful?
Yes
No
Monday, February 1st, 2021 AT 10:29 AM (Merged)
Tiny
JDL
  • MECHANIC
  • 16,098 POSTS
Welcome to the forum, thanks for the donation. Did you check voltage circuits at the fuel pump relay? Voltage to load side of relay should be hot all the time. Voltage to coil side of relay goes hot for a few seconds, key on, and hot with engine cranking. Voltage to the coil comes from pcm. Can you check for codes?
Was this
answer
helpful?
Yes
No
Monday, February 1st, 2021 AT 10:29 AM (Merged)
Tiny
RLMK1109
  • MEMBER
  • 5 POSTS
I have power to one of the 4 fuse entry ports, but after that nothing with the key in the on position.
Was this
answer
helpful?
Yes
No
Monday, February 1st, 2021 AT 10:29 AM (Merged)
Tiny
JDL
  • MECHANIC
  • 16,098 POSTS


https://www.2carpros.com/forum/automotive_pictures/170934_blazer_fuel_pump_1.jpg



The green wire with the white tracer is voltage for coil side of relay, hot for a few seconds when you you turn key on, no crank. Engine cranking, should be hot all the time. If nothing there, take circuit loose at both ends, check for continuity, if no continuity, replace wire. If continuity ok, check for pin voltage for that wiring circuit at the pcm. It may not be 12 volts, it maybe 5 or 6? If no voltage when there should be, you need to check the pcm.
Was this
answer
helpful?
Yes
No
Monday, February 1st, 2021 AT 10:29 AM (Merged)
Tiny
RLMK1109
  • MEMBER
  • 5 POSTS
What is the PCM and where is it?
Was this
answer
helpful?
Yes
No
Monday, February 1st, 2021 AT 10:29 AM (Merged)
Tiny
JDL
  • MECHANIC
  • 16,098 POSTS
On your vehicle, it may be called vcm, vehicle control module. Under the hood, passenger side front. You need to do some testing, before replacing anything.
Was this
answer
helpful?
Yes
No
Monday, February 1st, 2021 AT 10:29 AM (Merged)
Tiny
HILFIGER_676
  • MEMBER
  • 2 POSTS
Do all of your dash lights and radio come on when you turn the key forward?
Was this
answer
helpful?
Yes
No
Monday, February 1st, 2021 AT 10:29 AM (Merged)
Tiny
RLMK1109
  • MEMBER
  • 5 POSTS
Yes, I am getting power to my dash. But to let you know, I did get the thing running. After going back and checking all the fuses and relays, I found that a celnoid on my injection sustem was grinding and makeing a bunch of noise. I took the thing loose from the side of the injection system and cleaned it, put it back on and Bin-Go power went to my fuel pump and the truck fired up. Im going to replace this old celnoid with a new one. Thanks for your help. You got me headed in the right direction and the rest was just back tracking. Thanks again.
Was this
answer
helpful?
Yes
No
Monday, February 1st, 2021 AT 10:29 AM (Merged)

Please login or register to post a reply.