Horn not working at steering wheel, work on alarm

Tiny
CADIEMAN
  • MECHANIC
  • 3,544 POSTS
U will need to ck. And see if u are getting voltage to pin30 on the relay to the horn when u push the horn pad.
Was this
answer
helpful?
Yes
No
+1
Tuesday, May 26th, 2020 AT 5:01 PM (Merged)
Tiny
CARWORKSNOT
  • MEMBER
  • 12 POSTS
Pins (86) and (30) are hot all the time. Connected (30 or 86) to pin (87) the horn sounds.+ Side of the battery to pin(85) test lights up. So I'm guessing pin (85) is the grd. From grd to pin (85) I get between 500 &600 OHM.I Get nothing from any pins when pushing the horn pad with OHM or test light. Relay # (21911C) Pin (87a) is not used, correct? I also tried the auto door lock and the horn beeps.I wish I knew the color(s) of the wire in the steering column from the horn pad so I could jumper wire from there to pin (87) so I could push the horn pad to see if the horn would sound. Any thoughts on that?
Was this
answer
helpful?
Yes
No
Tuesday, May 26th, 2020 AT 5:01 PM (Merged)
Tiny
CADIEMAN
  • MECHANIC
  • 3,544 POSTS
When u push the horn pad it grounds the relay. Causing power to go to the horn on pin30. If u push the horn pad and nothing happens the circuit is open some where in between the horn pad and the relay.U will need to remove the horn pad and perform a continuity test from the cancel cam where the pad plugs in to pin 86 on the relay to see if it is open.
Was this
answer
helpful?
Yes
No
Tuesday, May 26th, 2020 AT 5:01 PM (Merged)
Tiny
BPM66
  • MEMBER
  • 1 POST
  • 2000 DODGE CARAVAN
2000 Dodge Caravan 6 cyl Two Wheel Drive Automatic

the horn on my 2000 dodge grand caravan does not work. I have check the fuse and that seems to be in good shape. What else could be wrong?
Was this
answer
helpful?
Yes
No
Tuesday, May 26th, 2020 AT 5:01 PM (Merged)
Tiny
JDL
  • MECHANIC
  • 16,098 POSTS
Hello, did you check that the circuit was hot, where the fuse plugged in? Should be hot all the time.

You can go to the horn relay in the power distribution center under the hood, unplug the relay, use a testlite, check for two hot terminals. It doesn't hurt to check the basics first.

I believe the problem is usually the clockspring in the steering column. The horn switch/button is a ground for the coil side of horn relay, the wire/s can break, in the steering column.
Was this
answer
helpful?
Yes
No
+2
Tuesday, May 26th, 2020 AT 5:01 PM (Merged)
Tiny
CARWORKSNOT
  • MEMBER
  • 12 POSTS
Thanks for all of your help.I went through everything again and found there is no power from the spring to the fuse. So said to self. Enough. I wired in a horn button and mounted on the dash. Not factory but it works and if it shorts the fuse will blow. Thanks again
Was this
answer
helpful?
Yes
No
+1
Tuesday, May 26th, 2020 AT 5:01 PM (Merged)
Tiny
TERRYHARRIS
  • MEMBER
  • 1 POST
  • 2007 DODGE CARAVAN
Electrical problem
2007 Dodge Caravan Front Wheel Drive Automatic 75000 miles

My horn doesn't work when pressing on the steering wheel, but works when you lock the doors with the key transmitter or when sounding the panic alarm.
Was this
answer
helpful?
Yes
No
Tuesday, May 26th, 2020 AT 5:02 PM (Merged)
Tiny
CH112063
  • MECHANIC
  • 1,320 POSTS
9 out of 10 times the problem is a device known as a clockspring that goes bad. Its a good idea to check all the fuses first.
The site menu explains the proper way. The clockspring mounts behind your steering wheel and the airbag module needs to be removed first to replace this round plastic wiring that is used for the horn switch circuit. All the horn switch does is signal a module, and its the module that operates the horn relay. Its best to disconnect the airbag connector if your going to replace this part. And its expensive. I've never had to replace a horn switch, but the clockspring was a weekly job for a no horn complaint.
Was this
answer
helpful?
Yes
No
+1
Tuesday, May 26th, 2020 AT 5:02 PM (Merged)
Tiny
BACKPACKER95
  • MEMBER
  • 1 POST
  • 2000 DODGE CARAVAN
Electrical problem
2000 Dodge Caravan 6 cyl Front Wheel Drive 156000 miles

My cruise and horn quit working. The air bag light stays on. All started happening at approx. Same time.
Was this
answer
helpful?
Yes
No
Tuesday, May 26th, 2020 AT 5:02 PM (Merged)
Tiny
CH112063
  • MECHANIC
  • 1,320 POSTS
Maybe a fuse blew or the horn switch and airbag connector, or speed control circuits are unplugged. Ckeck for a blown fuse in both fuse locations. If you have an owners manual it shows the different fuses and locations. The power center is under the hood where the interior fuses are protected, so maybe one of them. If not use a scan tool for the body computer.
Was this
answer
helpful?
Yes
No
Tuesday, May 26th, 2020 AT 5:02 PM (Merged)
Tiny
CHRIS MIZSERO
  • MEMBER
  • 12 POSTS
I seem to be having issues with my horn in my 2016 grand caravan. Stumbled upon this during a Google search. Any chance you have diagram for this? Or would it be the same as the 2014's?
Was this
answer
helpful?
Yes
No
Saturday, August 29th, 2020 AT 12:35 PM
Tiny
KASEKENNY
  • MECHANIC
  • 18,907 POSTS
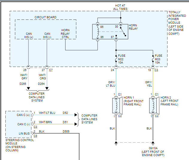
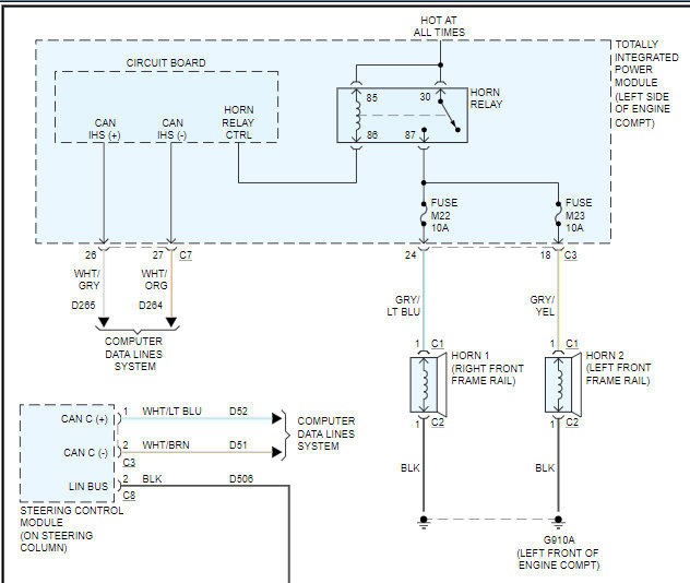
It is similar to the 2014 but I attached the wiring diagram from the 2016. Let us know if you need other info. Thanks
Was this
answer
helpful?
Yes
No
Saturday, August 29th, 2020 AT 1:23 PM
Tiny
DANNY L
  • MECHANIC
  • 5,648 POSTS
Hello, I'm Danny.

Here is the horn circuit wiring diagram you've requested. I've cut the picture in half so you can view larger. I've attached them below. Hope this helps and thanks for using 2CarPros.
Was this
answer
helpful?
Yes
No
+1
Saturday, August 29th, 2020 AT 1:27 PM
Tiny
CHRIS MIZSERO
  • MEMBER
  • 12 POSTS
Thank you so much! It appears it was my own doing while installing my remote starter. And managed to cut the wire when I cut a zip tie. Oops.
So this helped in multiple ways!
Was this
answer
helpful?
Yes
No
Saturday, August 29th, 2020 AT 5:48 PM
Tiny
DANNY L
  • MECHANIC
  • 5,648 POSTS
You're welcome!

Glad to hear you found the problem and completed the repair. We thank you for using 2CarPros and hope you will use our site again in the future.

Danny-
Was this
answer
helpful?
Yes
No
Saturday, August 29th, 2020 AT 6:13 PM

Please login or register to post a reply.