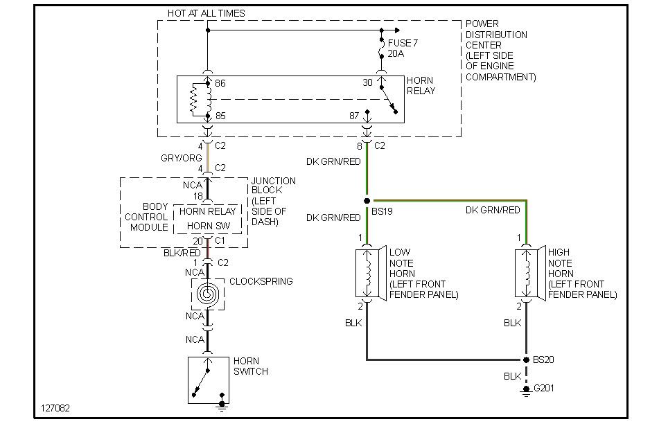
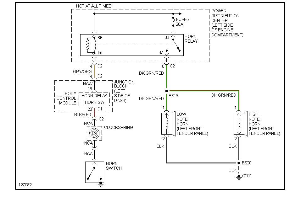
Thanks for the info. I'm kind of new of this, so how do you exactly disarm the airbag?
Someone told me that when you disconnect the negative end of the battery and allow it to sit for about 5 minutes, and then disconnect the socket and remove the airbag compartment. Is this correct or is there another method? After removing the airbag, it would be safe to reconnect the battery's negative end to test the steering column, correct?
Thanks.
Was this helpful?
Yes
No
+1
Tuesday, May 26th, 2020 AT 5:01 PM
(Merged)




