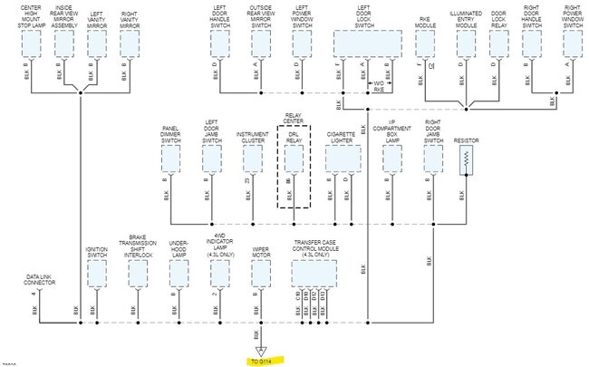
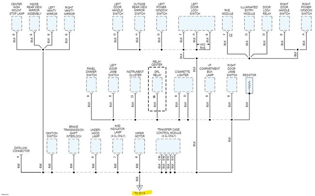
Fuel pump relay?

Tiny
STEVE W.
  • MECHANIC
  • 15,679 POSTS
Same location on the opposite head. These are the engine compartment grounds. The list are the grounds and splices for ground wires. They are all interconnected in many ways. A common one is the ground strap that runs from the right head the body, I replace those with a universal ground cable even if they look good. Because of the way they are put together a bad ground can cause a lot of weird problems.
Was this
answer
helpful?
Yes
No
+1
Friday, April 28th, 2023 AT 2:54 PM
Tiny
BRIAN333
  • MEMBER
  • 99 POSTS
Thank you man.
Was this
answer
helpful?
Yes
No
Friday, April 28th, 2023 AT 3:32 PM
Tiny
BRIAN333
  • MEMBER
  • 99 POSTS
Sorry about the delay, I was frustrated a few days and had gout a few days, I needed to clear my mind anyway. My question is, since the wire going from fuse box to relay center is orange it must have power always, since I’m not getting the priming signal to the relay (I believe I’m not) can I test the green with white stripe wire with a voltmeter for the two second prime. I know it has continuity from the PCM to relay center.
Thank you
Was this
answer
helpful?
Yes
No
Monday, May 8th, 2023 AT 6:22 AM
Tiny
STEVE W.
  • MECHANIC
  • 15,679 POSTS
Sure. That wire at pin 85 should have power from the PCM for the prime signal.
Was this
answer
helpful?
Yes
No
+1
Monday, May 8th, 2023 AT 6:49 AM
Tiny
BRIAN333
  • MEMBER
  • 99 POSTS
So, it will get that 2-3 second signal. Will it be 12v or say 5v like the TPS?
Thank you
Was this
answer
helpful?
Yes
No
Monday, May 8th, 2023 AT 7:09 AM
Tiny
STEVE W.
  • MECHANIC
  • 15,679 POSTS
It should have a 2 second 12 volt signal.
Was this
answer
helpful?
Yes
No
+1
Monday, May 8th, 2023 AT 7:11 AM
Tiny
BRIAN333
  • MEMBER
  • 99 POSTS
Can’t thank you enough.
Was this
answer
helpful?
Yes
No
Monday, May 8th, 2023 AT 7:12 AM
Tiny
BRIAN333
  • MEMBER
  • 99 POSTS
Well, I’m willing to bet you thought I was gone for good, lol, no such luck for both of us.
I’ve done so much stuff that I’m not exactly sure what was correct and what wasn’t lol, however I do have fuel, priming and everything, I believe replacing my battery cables played a role in achieving this along with cleaning as many grounds as I could.
Hopefully this is one last problem to tackle, I have fuel, I have spark, I do not have an engine that will fire up though, lol. I’ve used an inline spark tester to see spark, I’ve done four different cylinder and all the same, I have fuel at the Schrader valve but I don’t have a pressure gauge at the moment although everything from pump to filter to that valve is new and all seem to be working correctly now. I’m not sure if injectors are firing or how to check that. It has to be something I moved while working on this I hope and fixing to start back tracking and you input would be greatly appreciated
Thank you
Was this
answer
helpful?
Yes
No
Saturday, May 27th, 2023 AT 3:31 PM
Tiny
STEVE W.
  • MECHANIC
  • 15,679 POSTS
For the injectors just use a test light connected in place of the injector. It should flash if they are getting power. If you have a way to check the timing those engines have a bad habit of eating the crank sensor mounted on the front of the engine, they fail but don't set any codes.
Was this
answer
helpful?
Yes
No
+1
Saturday, May 27th, 2023 AT 5:18 PM
Tiny
BRIAN333
  • MEMBER
  • 99 POSTS
Thanks Steve, I replaced the crank sensor and have the same results with the new one as the old one, so I put the old one back in. I got a code p1361 which says ignition control module, I'm fixing to put a new one on in a minute, but I am getting spark so I’m not sure if this has anything to do with timing, but I’ll find out shortly. From day one I’ve gotten a throttle position sensor code, it’s been cleared many times along with other random codes I created along the way to make sure my reader was working, I’ve put in a new one and the old one back in a couple times and this code refuses to go away, any thoughts?
Was this
answer
helpful?
Yes
No
Sunday, May 28th, 2023 AT 9:00 AM
Tiny
STEVE W.
  • MECHANIC
  • 15,679 POSTS
A common reason for TPS codes on that engine is the harness where it curve around the back of the engine. The loom rubs through but still looks perfect. If it hasn't already been removed there was a clamp on the harness where it comes off the TPS and attached. They would break the wires in there.
Was this
answer
helpful?
Yes
No
+1
Sunday, May 28th, 2023 AT 1:18 PM
Tiny
BRIAN333
  • MEMBER
  • 99 POSTS
Thank you, man, I can’t tell you how much I appreciate your input.
Still having a problem getting her to fire off and run. I pulled the plugs, and they were kind of soaked with gas, I’m thinking from me bypassing the fuel pump relay when I was doing that or just from it not firing up today, I'm not sure. Cleaned all the plugs, let it breathe for an hour without the plugs in, just put everything back and still wouldn’t go, cranks fine, I wonder what the heck I did. This vehicle doesn’t have the adjustable timing, it says it’s automatic, even though I’ve never done timing before I kind of wish it was adjustable, seems like it would help. Scratching my head.
Was this
answer
helpful?
Yes
No
Sunday, May 28th, 2023 AT 6:59 PM
Tiny
STEVE W.
  • MECHANIC
  • 15,679 POSTS
Pretty much nothing built after 94-95 has adjustable timing. The ECM does it all. From everything so far, I'm going to say it's an ignition issue. Get an old-style timing light and use it to check the timing on number one. See what it shows. Might not be a bad idea to move it to different cylinders just to be sure that the distributor is turning.
Was this
answer
helpful?
Yes
No
+1
Monday, May 29th, 2023 AT 9:16 AM
Tiny
BRIAN333
  • MEMBER
  • 99 POSTS
Thank you, brother, I’ll let you know what I find. I am fixing to take another look at the gas that was on the plugs and in my tank because this started forever ago and the first thing I did was put in a new pump, I’ll be happily embarrassed if there’s water in my gas. I’ll happily take the dumb mistake, in exchange for this last thing!
Was this
answer
helpful?
Yes
No
Monday, May 29th, 2023 AT 10:57 AM
Tiny
STEVE W.
  • MECHANIC
  • 15,679 POSTS
I know of someone who did a bunch of work on a vehicle that included changing out the pump. They got it all done and it wouldn't start. Called me and in talking I just asked "How much gas is in the tank?". OOPS.
Was this
answer
helpful?
Yes
No
+1
Monday, May 29th, 2023 AT 4:31 PM
Tiny
BRIAN333
  • MEMBER
  • 99 POSTS
Whoops, might have sent half an answer by mistake
I can appreciate that for sure, but I have between 1/4 and 1/2 tank. I took some gas out to see if any water was present but it doesn’t appear to be, I even split the sample and added water just to compare and it doesn’t appear to be compromised, I’ll send a pick of the fuel that came out of the truck compared to fresh from the gas station when I’m done here. I don’t have any experience or explanation for my plugs being so wet with gas, I’m figuring that is why it won’t fire. I used an inline spark tester and it showed all 4 plug wires I tested (out of 6 of course) and I even watched the spark arc to a bolt with a screwdriver in the wire and it looks pretty good. What should I be looking at in the morning?
Was this
answer
helpful?
Yes
No
Monday, May 29th, 2023 AT 8:40 PM
Tiny
BRIAN333
  • MEMBER
  • 99 POSTS
One on left came out of my truck.
Was this
answer
helpful?
Yes
No
Monday, May 29th, 2023 AT 8:41 PM
Tiny
STEVE W.
  • MECHANIC
  • 15,679 POSTS
Toss some on a paper towel and see how it lights up with a match. Almost looks like diesel but you would know by the smell.
Was this
answer
helpful?
Yes
No
+1
Monday, May 29th, 2023 AT 9:02 PM
Tiny
BRIAN333
  • MEMBER
  • 99 POSTS
Funny how you think things look normal until you have something to compare it to!
Definitely gasoline, I’m looking forward to the fire it up and see if it burns test in the morning. Thanks again for all your time and input.
Was this
answer
helpful?
Yes
No
Monday, May 29th, 2023 AT 11:19 PM
Tiny
BRIAN333
  • MEMBER
  • 99 POSTS
Both fuels ignited the same on a paper towel so I can cross off bad gas. Why won’t it ignite in the cylinder? I left the driver's side plugs out overnight hoping it would dry out, I didn’t do passenger side because the mosquitoes said they’d get it and I should go in, but I don’t think they did, well I can compare one side to the other here shortly. I have spark on the wires, I’ve cleaned all the plugs (that were new already) once and now drivers side again, cap and rotor new, ignition control module new(didn’t put thermal silicone or whatever it is on because I believe I’ll be taking it back), crank sensor was renewed along with wiring pigtail, throttle position sensor renewed (still the only consistent code that I have) not found the chafing section you mentioned earlier yet. Before replacing the positive battery cable, I could get it to run by bypassing fuel relay, it would run about perfect for 45 seconds then bog terribly and pushing the throttle pedal didn’t help or made it worse, that happened about 10 times. If I forgot anything I’ll forward it.
Was this
answer
helpful?
Yes
No
Tuesday, May 30th, 2023 AT 12:55 PM

Please login or register to post a reply.