My engine will not start up and run?

Tiny
JAXSONDEAN18
  • MEMBER
  • 2013 DODGE AVENGER
  • 2.4L
  • 4 CYL
  • 4WD
  • AUTOMATIC
  • 125,727 MILES
I put fuel injector cleaner in my gas tank and filled it like you’re supposed to and now it won’ start. I have changed the fuel pump, all spark plugs and have checked the battery and cables and they’re all good. I need to know the location of the fuel filter because I have no idea where it is. Also please help me figure out why it won’t start. I can’t keep spending money on it all.
Monday, October 12th, 2020 AT 12:53 PM

21 Replies

Tiny
KASEKENNY
  • MECHANIC
  • 18,907 POSTS
Is there any history to this or did it not start as soon as you put this additive and fuel in it? Were you at the fuel station when you put it in and fill it up and then it would not start or was there some time that went by?

Next can you tell us what product you used? Can you get a picture of it so we are sure we know what you put in there?

As for the fuel filter, that is part of the fuel pump and it does not need to be replaced unless there is another issue.

Lastly here is a guide that will get us started on this issue but let's answer all these questions first. Thanks

https://www.2carpros.com/articles/car-cranks-but-wont-start
Was this
answer
helpful?
Yes
No
Monday, October 12th, 2020 AT 1:06 PM
Tiny
JAXSONDEAN18
  • MEMBER
  • 2 POSTS
STP fuel injector cleaner was used for it and I filled up the tank. Right after I went to a friends house so my car drove there completely fine and it sat for four hours and when I went to leave to go home it didn’t start right up like normal, but it did the second time. Now the next day I went outside to crank my car and it would not start at all. I have replaced the fuel pump and all of my spark plugs as well as checking for any leaks and there is none. That is what it sounds like when I go to try and start it.
Was this
answer
helpful?
Yes
No
-1
Monday, October 12th, 2020 AT 2:27 PM
Tiny
KASEKENNY
  • MECHANIC
  • 18,907 POSTS
Okay. If you changed the plugs out and the fuel pump, let's start with checking for fuel pressure. Just to be sure we have pressure.

https://www.2carpros.com/articles/how-to-check-fuel-system-pressure-and-regulator

Also, crank the engine for about 5-7 seconds and then quickly pull a plug to see if it is wet with fuel. You can also smell it to see if you can smell fuel.

Basically we need to figure out what we are missing, fuel, spark, or compression. Clearly we can assume this is fuel related based on what happened but just injector cleaner would normally not cause any issues. Also, we can assume compression is okay plus it doesn't sound like an engine with no compression so we can come back to that if needed.

So depending on the fuel pressure, we then need to pull a plug and hold it against the block to make sure we have spark.

However, based on what happened, I am suspecting we will find low fuel pressure and if we do then I bet we have an injector hanging open but let's start with this and go from there. Thanks
Was this
answer
helpful?
Yes
No
Monday, October 12th, 2020 AT 3:51 PM
Tiny
TTWONN
  • MEMBER
  • 1 POST
  • 2012 DODGE AVENGER
  • 2.4L
  • 4 CYL
  • 4WD
  • AUTOMATIC
  • 150,000 MILES
My car started running hot. My engine light started blinking. The car got so hot it shut down.
Was this
answer
helpful?
Yes
No
Monday, January 25th, 2021 AT 1:39 PM (Merged)
Tiny
KASEKENNY
  • MECHANIC
  • 18,907 POSTS
Hi,

More than likely this has caused the head to warp and you are no longer getting sufficient compression. Unfortunately on these World Engines from Chrysler, once they get hot the head will warp. There is nothing wrong with the head but just not tolerant to this type of heat.

The flashing check engine light means you need to immediately stop and turn off the engine or catastrophic damage will occur. The engine shutting off was most likely the head gasket failing or the head itself warping.

Unfortunately, at this point you need to check the compression and go from there. Also, you should check the oil and coolant to see if they mixed. If they did then you know the head gasket has failed due to the heat.

https://www.2carpros.com/articles/how-to-test-engine-compression
Was this
answer
helpful?
Yes
No
Monday, January 25th, 2021 AT 1:39 PM (Merged)
Tiny
AMY1977
  • MEMBER
  • 4 POSTS
  • 2012 DODGE AVENGER
  • 2.4L
  • 4 CYL
  • 2WD
  • AUTOMATIC
  • 140,000 MILES
I was driving home from work at about 60 MPH car started losing power gauges flipped back and forth. Reminded me of diesel that ran out of the fuel. Pulled over car shut off, will not start but cranks. All fuses are good
I've changed both cam sensors, crank position sensor and spark plugs car is getting fuel but no spark at the coil packs. Timing chain is very tight.

I must add car was running great this was a sudden break down with no warning. Also cam sensor on B side was melted to bolt that holds it in. Wiring connector didn't show any damage and is receiving power by a test light.
Was this
answer
helpful?
Yes
No
Monday, January 25th, 2021 AT 1:39 PM (Merged)
Tiny
KASEKENNY
  • MECHANIC
  • 18,907 POSTS
More then likely you have a wiring issue as both cam codes are pointing to that.

So let's start with the P0010 code which I attached the info below on what we need to do.

Here is a guide that will help with this type of testing:

https://www.2carpros.com/articles/how-to-check-wiring

The fact that you found an issue on one of the sensors I suspect we have more damage there we just have not found it yet.

Let's run through this testing and we can go from there.
Was this
answer
helpful?
Yes
No
+1
Monday, January 25th, 2021 AT 1:39 PM (Merged)
Tiny
AMY1977
  • MEMBER
  • 4 POSTS
I know the cam sensors plugs are getting power I checked both of them with a test light. But I agree there's a short somewhere for the one to of melted. I work EMS and work crazy hours but I'm off the weekend and going do exactly what you said. Thank you so much.
I'll update you
Was this
answer
helpful?
Yes
No
Monday, January 25th, 2021 AT 1:39 PM (Merged)
Tiny
KASEKENNY
  • MECHANIC
  • 18,907 POSTS
Sounds great. Let us know how you make out because you could have voltage but it is the wrong voltage so a test light only shows if there is voltage. Let me know what questions you have. Thanks
Was this
answer
helpful?
Yes
No
+1
Monday, January 25th, 2021 AT 1:39 PM (Merged)
Tiny
AMY1977
  • MEMBER
  • 4 POSTS
Kasekenny1, did compression check just now and it was horrible. Don't know if it could just be a gasket or more engine damage. Crazy thing it never registered hot. Thanks for your help.
Was this
answer
helpful?
Yes
No
Monday, January 25th, 2021 AT 1:39 PM (Merged)
Tiny
KASEKENNY
  • MECHANIC
  • 18,907 POSTS
Not good is right. I bet you have bent valves. You can run a cylinder leakage test to confirm this. Just remove the Schrader valve from your compression check tool and hook compressed air regulated down to about 30 PSI. Then put the engine to TDC on one of these cylinders so that the valves should be closed and put the air to it. Then listen to where the air is coming out. If it is coming from the intake/throttle body, it is the intake valve. Exhaust it is the exhaust valve, oil fill cap it is the rings, and coolant bottle bubbling it is the head gasket.

Let me know if you have questions about this but if you search for cylinder leakage tests, you will find all sorts of videos on how to do this.
Was this
answer
helpful?
Yes
No
+1
Monday, January 25th, 2021 AT 1:39 PM (Merged)
Tiny
AMY1977
  • MEMBER
  • 4 POSTS
I appreciate it. I'm honestly done with it. If do anything I'll put a used engine it but honestly don't think the car is worth the expense. Most likely just scrap it.
Was this
answer
helpful?
Yes
No
Monday, January 25th, 2021 AT 1:39 PM (Merged)
Tiny
KASEKENNY
  • MECHANIC
  • 18,907 POSTS
Totally understand. I would be in the same camp as putting an engine in it would be money better spent putting to another vehicle. Let us know if you decide different or if we can help in other ways. Thanks for using 2CarPros.
Was this
answer
helpful?
Yes
No
+1
Monday, January 25th, 2021 AT 1:39 PM (Merged)
Tiny
CURTISCHUNN
  • MEMBER
  • 5 POSTS
  • 2012 DODGE AVENGER
  • 2.3L
  • 4 CYL
  • 2WD
  • AUTOMATIC
  • 112,000 MILES
Car stalled but was able to drive 2 miles back to home. MIL was on with P0339. I purchased a crank sensor and car would not start so I put old sensor back in. Car would crank but stalled again so I purchased a third sensor. Car ran for two days then it would not start in mornings but would start in evenings (not making this up). Now it will not start, some times MIL is on with P0339 and later same day without starting MIL would be off, still will not start. What is my chance of three bad sensors?
Was this
answer
helpful?
Yes
No
Monday, January 25th, 2021 AT 1:40 PM (Merged)
Tiny
KASEKENNY
  • MECHANIC
  • 18,907 POSTS
Hi,

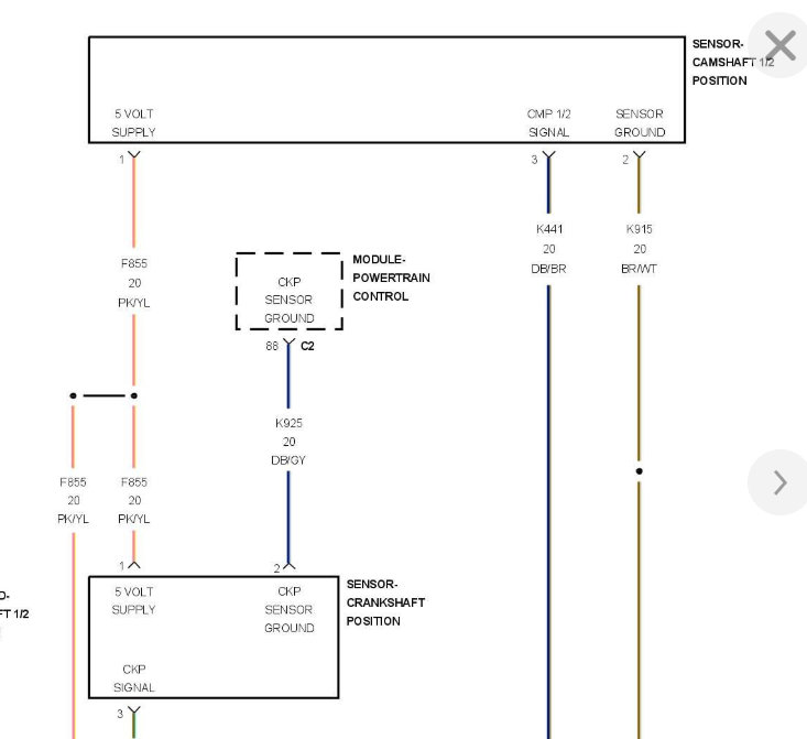
It is unlikely that you got three bad sensors. The starting in the evening and not morning makes me think you have a wiring issue. In the morning there is more humidity and moisture in the air so compromised wiring will not carry and good signal. I attached the testing for this but if it were me, I would run new wires from the PCM to the CKP sensor. You should be able to get a new connector for both the sensor and PCM so that you can replace the entire circuits. Just use the connector pigtails and then connect a new wire between the crank sensor and PCM on the two circuit (PIN 2 and 3 on the CKP). Then just run a new wire to the 5 volt source and you will be good to go.

http://connectors.dcctools.com/home.htm

The only other logical cause would be a tone wheel that is cracked but again this would not care if there is moisture or not so it would not be as intermittent. It is worth checking but my money would be on the wiring.

Let me know what you find. Thanks
Was this
answer
helpful?
Yes
No
+1
Monday, January 25th, 2021 AT 1:40 PM (Merged)
Tiny
CURTISCHUNN
  • MEMBER
  • 5 POSTS
Update on this problem. After replacing wire car ran fine for about a week and a half and started right back doing what it was doing. I've given up on it. So one day I read somewhere to pull fuse # 11, turn key to on position (not crank) turn headlights on. Then turn lights off, turn key off, replace fuse. I did this and it tries to fire off three to four times, then cranks and runs fine. I drove 25 miles to nearest Dodge Dealer/Repair shop. After a week they call and said it has jumped time and want to tear into upper engine to be sure. I think i'll go tomorrow and repeat above procedure and drive it to another mechanic.
Was this
answer
helpful?
Yes
No
Monday, January 25th, 2021 AT 1:40 PM (Merged)
Tiny
KASEKENNY
  • MECHANIC
  • 18,907 POSTS
I think that is wise. If when it starts it runs fine, this has not jumped time. I have to say, I have not heard of this process before but I am going to research what this could be and get back to you. Also, let me know what the other shop says. I would suggest showing them this process if it works again. Clearly something is getting reset but I am not sure what is happening with this.
Was this
answer
helpful?
Yes
No
Monday, January 25th, 2021 AT 1:40 PM (Merged)
Tiny
CURTISCHUNN
  • MEMBER
  • 5 POSTS
Hello all, what is your thoughts about a weak battery causing this problem? I picked up the car from the shop today, paid them for 0.50 hrs of labor. They said they could not get it to crank so they pushed it outside. This is exact wording on my bill "Check Engine light on / customer states vehicle will not crank in the mornings, will crank after lunch. The customer has replaced the crankshaft sensor. Checked and found the cam and crank gears are out of timing, will need to go into the top of the engine to diagnose further. The customer declined further diagnosis at this time." I tried to crank the car but it only goes click, click, click. The battery was weak so I hooked my jumper cables to the car and it cranked the first try. I drove it home and will investigate battery condition on my next day off. Will update as soon as I get a chance.
Was this
answer
helpful?
Yes
No
Monday, January 25th, 2021 AT 1:40 PM (Merged)
Tiny
KASEKENNY
  • MECHANIC
  • 18,907 POSTS
Have they ever reset the adaptive numerator? This engine requires this to be reset with the PCM looses power or the crank sensor is replaced. Basically the PCM needs to learn the crank/tone wheel windows and if it is not cleared so that it can learn the new sensor it runs off of old data and just doesn't run right. It will not want to start or misfire with no consistency. Basically cause crazy issues that don't seem to make sense. That would fit what you are seeing.

This needs to be done with a scan tool. Some aftermarket scan tools don't have the option so it may have to go to a dealer if you can't find a shop that has the ability to do this. If it hasn't been done, I would suggest that be the next step because if that is the issue, you can replace all the parts you wan't and it won't fix it.
Was this
answer
helpful?
Yes
No
Monday, January 25th, 2021 AT 1:40 PM (Merged)
Tiny
DRNOVA85
  • MEMBER
  • 1 POST
  • 2011 DODGE AVENGER
  • 1.4L
  • 4 CYL
  • FWD
  • AUTOMATIC
  • 43,000 MILES
Hey guys!
I have to start by honestly saying, these mechanics on this website are the best!

I'm having a problem with my vehicle listed above. Starting off, I must say that previous to this, I have seen a lighting bolt on my dashboard when the car is in on position and I set the time 5 min ahead. During the span of about 6 months, it'll be almost caught up to the current time.

The issue is, in the morning when I start my car, in 10 degree weather or less, it coughs. It doesn't start, and you can hear it wanting to start up but like I said it coughs. This particular morning, it was 12 degrees out. I went to start it, turned the key all the way to start it up, it coughed and then it did nothing. I had the key turned and it was like the car shut off completely. I went and turned it on again it coughed and turned on. When the engine is on the lightning bolt does not appear. I think personally, that the problem is the battery, but someone mentioned to me it could be the drivetrain. Does anyone know what the problem could be?
Was this
answer
helpful?
Yes
No
Monday, January 25th, 2021 AT 1:40 PM (Merged)

Please login or register to post a reply.