Anti theft reset?

Tiny
KAJORDAN
  • MEMBER
  • 1999 FORD EXPLORER
  • 6 CYL
  • 4WD
  • AUTOMATIC
  • 180,000 MILES
How to reset anti theft. Please help me.
Thursday, August 12th, 2010 AT 2:31 PM

52 Replies

Tiny
JACOBANDNICKOLAS
  • MECHANIC
  • 110,194 POSTS
Hello,

Exit the car and lock it and let it sit for 30 minutes. Then use the fob to unlock it and it should be reset. Also you can do hard reboot by touching the negative battery cable to the positive battery terminal to discharge the capacitors. Here is a guide that can helps as well.

https://www.2carpros.com/articles/how-to-reset-a-security-system

Please let us know if you need anything else to get the problem fixed.

Was this
answer
helpful?
Yes
No
Thursday, August 12th, 2010 AT 10:52 PM
Tiny
INUKKAZ
  • MEMBER
  • 2 POSTS
  • 1999 FORD EXPLORER
  • 251,000 MILES
Drove it fine yesterday and a friend played with the locks in the car now it wont turn over. Its the original key and the battery is fine in it.
Was this
answer
helpful?
Yes
No
+14
Monday, October 22nd, 2018 AT 1:15 PM (Merged)
Tiny
HMAC300
  • MECHANIC
  • 48,601 POSTS
Have you locked and unlocked the door with the key? That usually will reset them...

Have you checked for power at the starter solenoid? May be a coincidence that the starter is bad

See the guide below on using a test light, it is a good way to check for power at the small trigger wire on the solenoid

https://www.2carpros.com/articles/how-to-use-a-test-light-circuit-tester

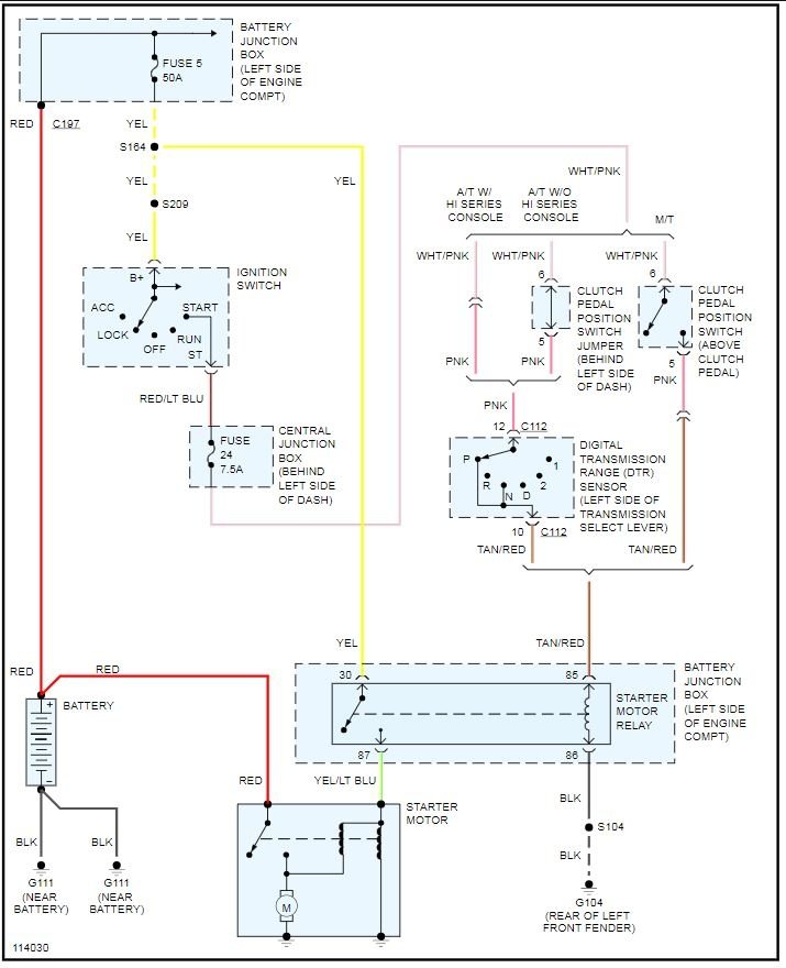
Attached below is the wiring diagram for your starting circuit
Was this
answer
helpful?
Yes
No
+3
Monday, October 22nd, 2018 AT 1:15 PM (Merged)
Tiny
MAXTER
  • MEMBER
  • 2 POSTS
  • FORD EXPLORER
I have a 1999 ford explorer 2wd 5.0 4dr.86000mi. After unlocking doors with remote alarm goes off when door is opened. This is the factory alarm system. Is there a way to diconnect the alarm altogether?
Was this
answer
helpful?
Yes
No
+4
Monday, October 22nd, 2018 AT 1:15 PM (Merged)
Tiny
TAURUSWHEEL
  • MECHANIC
  • 718 POSTS
Which system do you have, PATS or active? Or both?(Not sure if this is available). Does your key have the chip(pats)? If you have the active, make sure all your door switches and such are not hanging up, may have to have it diagnosed by knowledgeable person, this system can be checked with a scanner capable of reading pid's and so forth, also the ngs tester. There's a couple of modules, rap and gem, that also play a part in this sytem, check all the easy stuff first. You may have to have someone look at it, without the correct diagnostic routines, may be hard to figure out. Hopefully it's something simple. Does the keyless entry system still work? You can try unhooking the battery + cable and re-installing it.
Was this
answer
helpful?
Yes
No
+1
Monday, October 22nd, 2018 AT 1:15 PM (Merged)
Tiny
MAXTER
  • MEMBER
  • 2 POSTS
You asked if the ignition had the chip remote-it does not. The keyless entry does work as does the panic alarm button. Just can't disarm with remote. Thankyou.
Was this
answer
helpful?
Yes
No
Monday, October 22nd, 2018 AT 1:15 PM (Merged)
Tiny
PAM249
  • MEMBER
  • 4 POSTS
  • FORD EXPLORER
The alarm on my 1997 Explorer goes off at odd times. Often within seconds after locking it (either manually or with the remote). Occaisonally it will go off in the middle of the night. It is kept in the locked garage so no one is messing with it. It just goes off. What could be causing this? Is it something I could fix myself or does it need to go to the dealer?
Was this
answer
helpful?
Yes
No
+5
Monday, October 22nd, 2018 AT 1:15 PM (Merged)
Tiny
LSUSSEL
  • MECHANIC
  • 252 POSTS
You can fix it yourself. You might want to turn down the senstivity on the alarm. This is not an after market alarm is it?
Was this
answer
helpful?
Yes
No
-1
Monday, October 22nd, 2018 AT 1:15 PM (Merged)
Tiny
PAM249
  • MEMBER
  • 4 POSTS
How do I turn down the sensitivity? It just started doing this in the last 6 months and it's quite sporadic. It may go off 2 0r 3 days in a row and then not again for a couple of weeks.
Was this
answer
helpful?
Yes
No
+1
Monday, October 22nd, 2018 AT 1:15 PM (Merged)
Tiny
LSUSSEL
  • MECHANIC
  • 252 POSTS
Is this a custom security system, after-market?
Was this
answer
helpful?
Yes
No
-1
Monday, October 22nd, 2018 AT 1:15 PM (Merged)
Tiny
PAM249
  • MEMBER
  • 4 POSTS
I think it is the original one that came in the vehicle. I am the second owner.
Was this
answer
helpful?
Yes
No
+2
Monday, October 22nd, 2018 AT 1:15 PM (Merged)
Tiny
BOOSIEDUDE
  • MEMBER
  • 1 POST
  • 1996 FORD EXPLORER
1996 Ford Explorer 6 cyl Four Wheel Drive Automatic

i have a 96 ford explorer. The alarm goes off in the midddle of the night without setting the alarm what do I do. I look online and they said to unplung the connector in rear kick side panel. If I unplung it the car wont start but I tride it. I unplung one and it starts and the other and it starts. Is it ok to unplung one or the other. I need Help BAD I dont Got Money To fix it.
Was this
answer
helpful?
Yes
No
Monday, October 22nd, 2018 AT 1:15 PM (Merged)
Tiny
JACOBANDNICKOLAS
  • MECHANIC
  • 110,194 POSTS
I hate to say it, but you need to take it to a dealer. There are a few things that could cause it and they are the only ones with the proper test equipment.
Was this
answer
helpful?
Yes
No
Monday, October 22nd, 2018 AT 1:15 PM (Merged)
Tiny
PLOWY
  • MEMBER
  • 2 POSTS
  • 1999 FORD EXPLORER
Electrical problem
1999 Ford Explorer 6 cyl Four Wheel Drive Manual New miles

Hi
I Have been doing up a 10/'99 xl Explorer. It was badly treated and needed a new motor. Installed new motor and started it up. All good. As it sat in the shed waiting for the rest of the makeover it would intermittingly not start and then start. Took it to the auto electricians to get some wiring done etc. Turns out it needs another blinker switch combination which I got secondhand and they replaced it. They were moving the car around the yard as need be and then it would'nt start. It was no longer intermittingly and the anti - theft light was staying on while cranking over. The Electrician apparantly had the key etc. Tested and they were fine so I'm wondering if while the blinker combination switch was being replaced something happened in that area to stop the car from starting alltogether. I'm thinking of putting another ignition switch in anyway? My auto electrician is pulling his hair out and so am I as he has had the car there for a couple of months and we would all love to get to the bottom of this problem.
Hope you can help
Plowy
Was this
answer
helpful?
Yes
No
Monday, October 22nd, 2018 AT 1:15 PM (Merged)
Tiny
2CARPRO JACK
  • MECHANIC
  • 11,533 POSTS
If they dont have a scanner capable of communicating with the anti-theft system, you might have to go to the dealer or another shop that can. The proper scanner can communicate with the controller to see if there is a problem with the RAP (remote anti-theft personality) or GEM (generic electronic module) or if the problem is with comm between the two
Was this
answer
helpful?
Yes
No
Monday, October 22nd, 2018 AT 1:15 PM (Merged)
Tiny
KLDAVIS3
  • MEMBER
  • 1 POST
  • 1994 FORD EXPLORER
How to disable the alarm in a 94 ford explorer? Which fuse do I pull?
Was this
answer
helpful?
Yes
No
Monday, October 22nd, 2018 AT 1:15 PM (Merged)
Tiny
WRENCHTECH
  • MECHANIC
  • 20,761 POSTS
It's certainly not that simple. If you're talking about the factory engine disable, it HAS to be operational. If it's an aftermarket system, then it has to be removed and all the wires it interrupted have to be spliced back together.
Was this
answer
helpful?
Yes
No
Monday, October 22nd, 2018 AT 1:15 PM (Merged)
Tiny
DEMO_CHICK05
  • MEMBER
  • 2 POSTS
  • 1996 FORD EXPLORER
Electrical problem
1996 Ford Explorer 6 cyl Four Wheel Drive Automatic

How do I disable the alarm? I disconnected the amp and the alarm went off. The only way to shut it off now is to disconnect the battery or unplug the fuse, but not everything is working without it.
Was this
answer
helpful?
Yes
No
Friday, June 12th, 2020 AT 12:45 PM (Merged)
Tiny
JACOBANDNICKOLAS
  • MECHANIC
  • 110,194 POSTS
Is this a factory alarm system? If so, there really isn't any way around it. Is the vehicle even starting for you?
Was this
answer
helpful?
Yes
No
+1
Friday, June 12th, 2020 AT 12:45 PM (Merged)
Tiny
DEMO_CHICK05
  • MEMBER
  • 2 POSTS
Yes the alarm is factory. The only way to get the truck started is to remove the fuse that runs it, but now the windows won't work.
Was this
answer
helpful?
Yes
No
+1
Friday, June 12th, 2020 AT 12:45 PM (Merged)

Please login or register to post a reply.