Will not start after replacing the upper intake manifold?

Tiny
ANDREA71
  • MEMBER
  • 2008 FORD F-150
  • 4.6L
  • V8
  • 4WD
  • AUTOMATIC
  • 230 MILES
We recently replaced the upper intake manifold was a heck of a job. Reconnected everything and double checked. However, it won't start.
Everything powers on inside the truck, but it won't turn over or make any noise.
Is there something we need to do before re starting it? Can anyone help us out with some advice on what to check for or what we might have missed?
I'd appreciate any help.
Thank you
Friday, November 4th, 2022 AT 12:21 PM

4 Replies

Tiny
JACOBANDNICKOLAS
  • MECHANIC
  • 110,194 POSTS
Hi,

Anything is possible, but chances are it is a fuse. I'm not sure if you had the battery disconnected or not while working on it.

If there is absolutely no clicking from the starter, see if placing it in neutral makes a difference.

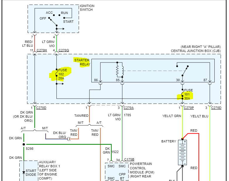
If it doesn't, check the fuses I indicated below. Additionally, if the fuse appears good, confirm there is power to it and from it.

Here is a link you may find helpful:

https://www.2carpros.com/articles/how-to-check-a-car-fuse

If they all check good, then switch the starter relay with a different one in the fuse box having the same part number. If there isn't one, here is a link that explains how to test a relay:

https://www.2carpros.com/articles/how-to-check-an-electrical-relay-and-wiring-control-circuit

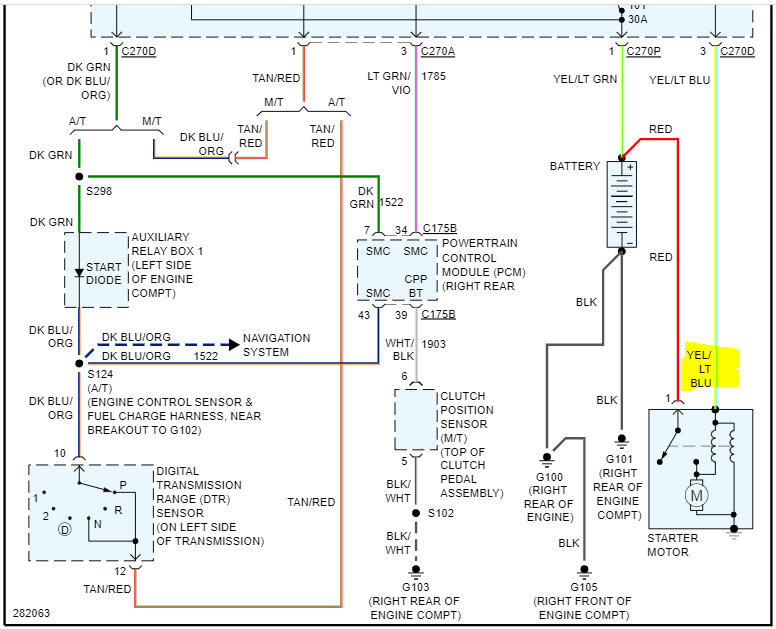
If that checks good, I need you to test one more thing. You will need a helper. At the starter motor, there will be a heavy gauge red wire that has battery voltage at all times. Carefully confirm it does.

If that checks good, then have the helper turn the key to the start position while you check for battery voltage at the smaller yellow wire with a light blue tracer. It should only have power when the key is in the start position.

Let me know what you find or if you have other questions.

Take care,

Joe

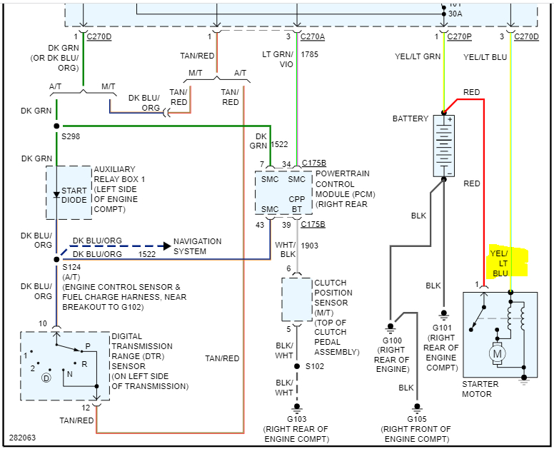
See pics below. Note: Pic 3 is the fuse box in the vehicle. I highlighted fuses and the relay that need to be checked.

Was this
answer
helpful?
Yes
No
+1
Friday, November 4th, 2022 AT 8:54 PM
Tiny
ANDREA71
  • MEMBER
  • 1 POST
Hi Joe, thank you south for the great advice. I will try all those suggestions and let you know how I do.
Was this
answer
helpful?
Yes
No
Saturday, November 5th, 2022 AT 10:06 AM
Tiny
JACOBANDNICKOLAS
  • MECHANIC
  • 110,194 POSTS
Hi,

You are very welcome. Let me know what you find. We can continue if you are unable to find an issue with the things I mentioned.

Take care,

Joe
Was this
answer
helpful?
Yes
No
Saturday, November 5th, 2022 AT 9:05 PM
Tiny
ANDREA71
  • MEMBER
  • 1 POST
Thanks, will do.

The battery was disconnected from the beginning of this process of taking the manifold. Today after hitting the starter a bit we got it to crank but won't start still. We noticed a bit of gas on the right side of the fuel injectors side not sure if is the hose that crosses between both rails or of the injector itself. Will look at it and will keep you posted!
Was this
answer
helpful?
Yes
No
Monday, November 7th, 2022 AT 9:28 AM

Please login or register to post a reply.