HOME
ASK A QUESTION
REPAIR GUIDES
BECOME A MEMBER
LOG IN
Login with Facebook
OR
Remember me
NOT A MEMBER?
FORGOT PASSWORD?
CONTACT US
PRIVACY POLICY
TERMS AND CONDITIONS
☰
Home
Lexus
ES 330
Engine
Symptoms
Not Running
Will not start
BABYGIRL0613
MEMBER
2005 LEXUS ES 330
3.3L
V6
2WD
AUTOMATIC
203,835 MILES
The car has power but will not start.
Saturday, October 31st, 2020 AT 9:55 PM
1 Reply
ASEMASTER6371
MECHANIC
52,796 POSTS
Good morning,
Does the engine crank over?
https://www.2carpros.com/articles/car-cranks-but-wont-start
Can you check for spark?
https://www.2carpros.com/articles/how-to-test-an-ignition-system
Do you hear the fuel pump run when the key is turned on?
https://www.2carpros.com/articles/how-to-check-fuel-system-pressure-and-regulator
Compression is the last thing needed.
https://www.2carpros.com/articles/how-to-test-engine-compression
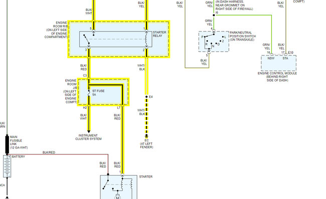
I attached a wiring diagram for you in case the engine does not crank. In that case, we will need to do some voltage checks.
https://www.2carpros.com/articles/how-to-check-wiring
Roy
Images (Click to make bigger)
Was this
answer
helpful?
Yes
No
Sunday, November 1st, 2020 AT 4:30 AM
Please
login
or
register
to post a reply.
Related Engine Not Running Content
2005 Lexus Es 330 Wont Start
Replaced Starter Now Dash Lights Dont Come On And Engine Wont Turn Over
Asked by
richard p
·
3 ANSWERS
2005
LEXUS ES 330
VIDEO
Car Cranking but Not Starting? Try This
Instructional repair video
GUIDE
Engine Not Starting
Over the past 20 years at 2CarPros we have identified the top problems that are easily fixed. This guide can save you a trip to the repair garage or calling a tow truck and...
Engine Wont Crank Over, Replaced Starter Still Won'...
Replaced Starter Still Wont Start All Lights, Windows Work Just Start Even Tried To Jump Still Nothing
Asked by
harris stewart
·
2 ANSWERS
5 IMAGES
2004
LEXUS ES 330
2004 Lexus Es 330 Wont Turn Over
Tried To Jumper Starter From Relay Post To Start Car. Now I Replaced Starter And Motor Not Turning Over And No Instrument Lights Come On...
Asked by
pfarm
·
1 ANSWER
2004
LEXUS ES 330
2006 Lexus Es 330 Dies While In Park
Cranks Fine But, Without Acceleration, While In Park It Dies- You Must Quickly Put It In Reverse Or Drive To Keep The Engine Running. It...
Asked by
whigham
·
1 ANSWER
2006
LEXUS ES 330
2005 Lexus Es 330 2005 Es330 Doesn't Shift Smoothly
Hello, I Have Taken My Car To The Lexus Dealer And An Independent Mechanic Both Of Whom Say There Is Nothing Wrong With My Car. No...
Asked by
kbickers
·
1 ANSWER
2005
LEXUS ES 330
VIEW MORE
Ask a Car Question. It's Free!
How to fix an engine that wont start
Car Cranking but Not Starting? Try This
Crankshaft Sensor Replacement