Wires are crossed to pig tails to PCM

Tiny
AGNUS
  • MEMBER
  • 37 POSTS
2 I believe.
Was this
answer
helpful?
Yes
No
Thursday, March 12th, 2020 AT 12:20 PM
Tiny
AGNUS
  • MEMBER
  • 37 POSTS
Hey, it's me. I fired her up she still running and limp mode though. Any answers on how I can take care of that? I replaced throttle body but yep she just fired right up RPM's shoot up to 3. Red lightning bolt flashing. What do you think?
Was this
answer
helpful?
Yes
No
Thursday, March 12th, 2020 AT 6:09 PM
Tiny
ASEMASTER6371
  • MECHANIC
  • 52,796 POSTS
Okay, it sounds like progress.

Can you recheck the codes and let me know the active codes?

Roy
Was this
answer
helpful?
Yes
No
+1
Thursday, March 12th, 2020 AT 6:10 PM
Tiny
AGNUS
  • MEMBER
  • 37 POSTS
The lightning bolt flashing when it started has ESP bas light on.
Was this
answer
helpful?
Yes
No
Thursday, March 12th, 2020 AT 6:56 PM
Tiny
AGNUS
  • MEMBER
  • 37 POSTS
Codes P0206, p0208, p2320, p3425, p0038, p0052, p0058, p2123 and p2101. That's it.
Was this
answer
helpful?
Yes
No
Thursday, March 12th, 2020 AT 6:58 PM
Tiny
ASEMASTER6371
  • MECHANIC
  • 52,796 POSTS
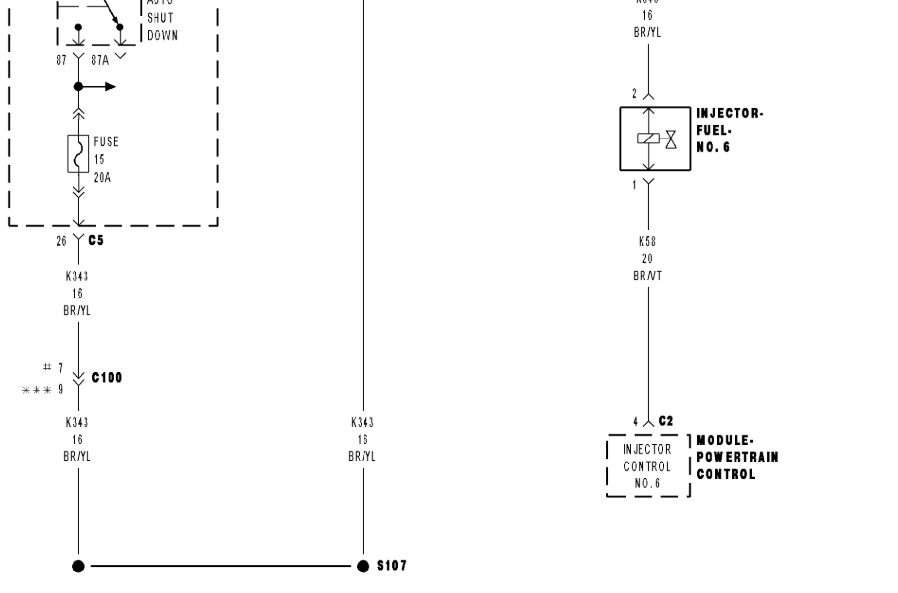
Okay, I attached diagrams for all the codes.

Verify the wires are in the correct location at the PCM in the connectors shown.

Roy
Was this
answer
helpful?
Yes
No
+1
Friday, March 13th, 2020 AT 3:13 AM
Tiny
AGNUS
  • MEMBER
  • 37 POSTS
Thank you.
Was this
answer
helpful?
Yes
No
Friday, March 13th, 2020 AT 11:58 AM
Tiny
ASEMASTER6371
  • MECHANIC
  • 52,796 POSTS
You are welcome.

Roy
Was this
answer
helpful?
Yes
No
+1
Friday, March 13th, 2020 AT 2:35 PM
Tiny
AGNUS
  • MEMBER
  • 37 POSTS
Hello it's me again. I got her fired up and running and I went to put the PCM back down and where it goes and it started that stupid limp mode again, but she was running great. I'm thinking there's got to be some kind of short or something for their down under there or something. But yeah that was no codes no lightning bolt. I was so happy but yeah I figured I'd shoot this your way bud. Thank you
Was this
answer
helpful?
Yes
No
Tuesday, March 17th, 2020 AT 3:11 PM
Tiny
ASEMASTER6371
  • MECHANIC
  • 52,796 POSTS
Try wiggling the harness around when it is running and see if the pitch changes on the engine operation.

Roy
Was this
answer
helpful?
Yes
No
+1
Tuesday, March 17th, 2020 AT 3:23 PM
Tiny
AGNUS
  • MEMBER
  • 37 POSTS
Yeah it does when I had it running earlier I moved it to put it back down into where it goes and it did it, but my battery is dead right now so it's on the charger.
Was this
answer
helpful?
Yes
No
Tuesday, March 17th, 2020 AT 5:46 PM
Tiny
AGNUS
  • MEMBER
  • 37 POSTS
I just want to let you know that you guys are the **** I wish I would of known about Y'all 7 months ago.
Was this
answer
helpful?
Yes
No
Tuesday, March 17th, 2020 AT 5:52 PM
Tiny
ASEMASTER6371
  • MECHANIC
  • 52,796 POSTS
Thank you.

Keep me updated.

Roy
Was this
answer
helpful?
Yes
No
+1
Tuesday, March 17th, 2020 AT 5:55 PM
Tiny
AGNUS
  • MEMBER
  • 37 POSTS
Well, it's running right now. I started backing down the driveway and I went to that limp mode again.
Was this
answer
helpful?
Yes
No
Tuesday, March 17th, 2020 AT 7:30 PM
Tiny
AGNUS
  • MEMBER
  • 37 POSTS
She's running but she's in limp mode. I replaced the throttle body couple weeks ago but it starts up fine and a couple seconds later it wants to jump into limp mode.
Was this
answer
helpful?
Yes
No
Tuesday, March 17th, 2020 AT 7:56 PM
Tiny
ASEMASTER6371
  • MECHANIC
  • 52,796 POSTS
Are the same codes showing up?

Do you have any kind of scan tool?

Roy
Was this
answer
helpful?
Yes
No
+1
Wednesday, March 18th, 2020 AT 4:18 AM
Tiny
AGNUS
  • MEMBER
  • 37 POSTS
Yeah, I don't have anything brother just me and me no scantools, no nothing. I have one of those things you could plug under the dash OBD2 reader that Bluetooth to your phone that's about it.
Was this
answer
helpful?
Yes
No
Wednesday, March 18th, 2020 AT 5:08 PM
Tiny
ASEMASTER6371
  • MECHANIC
  • 52,796 POSTS
Okay, what are the codes that are presented?

Roy
Was this
answer
helpful?
Yes
No
+1
Wednesday, March 18th, 2020 AT 6:03 PM
Tiny
AGNUS
  • MEMBER
  • 37 POSTS
P2323, p0058 and p2101.
Was this
answer
helpful?
Yes
No
Thursday, March 19th, 2020 AT 3:42 AM
Tiny
AGNUS
  • MEMBER
  • 37 POSTS
Down to three now yippity skippity!
Was this
answer
helpful?
Yes
No
Thursday, March 19th, 2020 AT 3:42 AM

Please login or register to post a reply.