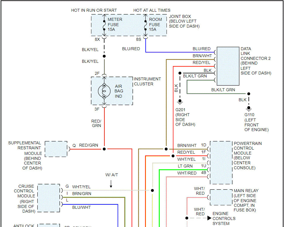
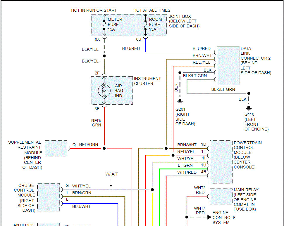
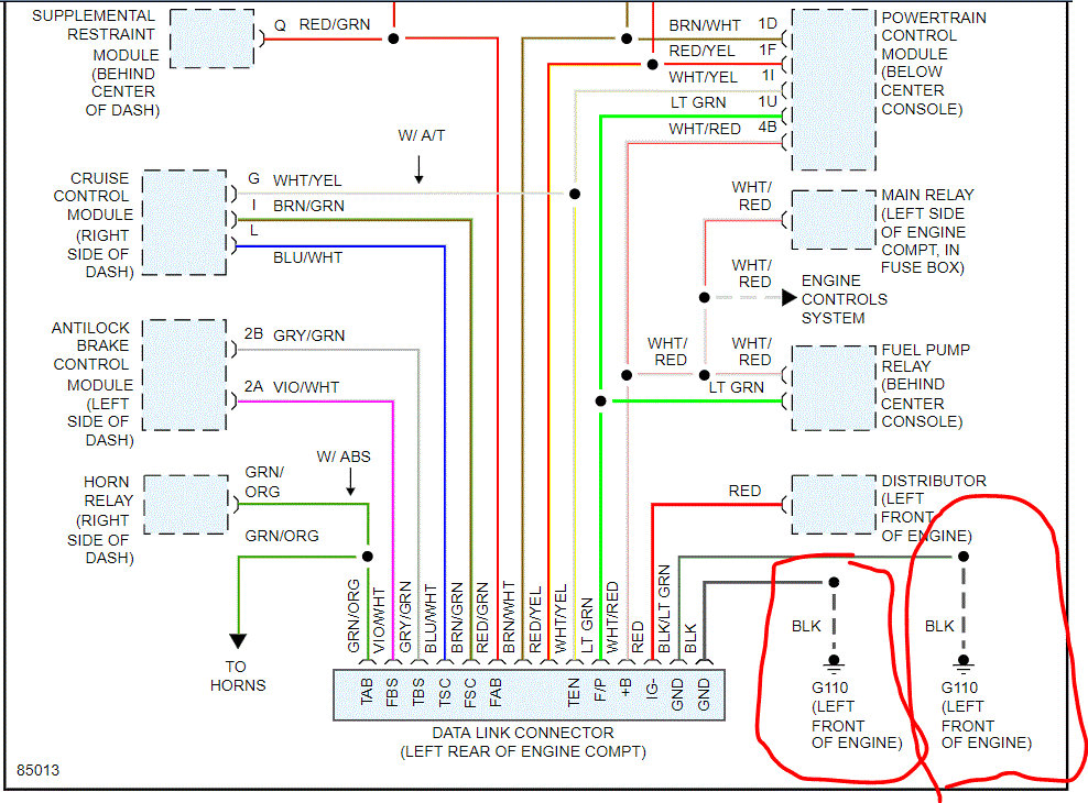
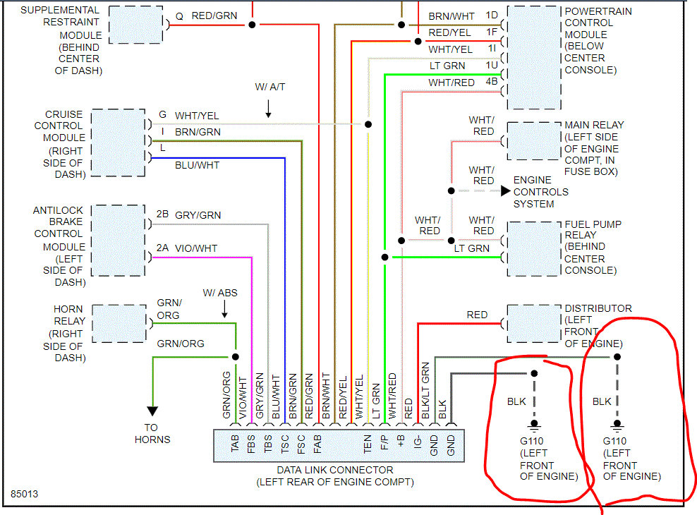
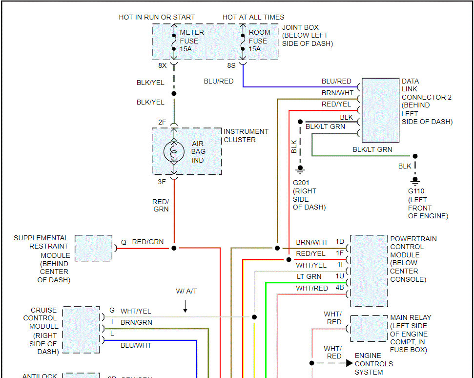
Friday, January 31st, 2020 AT 5:18 PM
My obd reader not working. Checked all fuses they are all good and replaced main fuse under hood and nothing. Oh and the horn isn't working but it does when alarm goes off.




