Not starting

Tiny
BUOCH
  • MEMBER
  • 2000 FORD TAURUS
  • 100,000 MILES
Starter good, new switch, but no power going to starter.
Friday, March 27th, 2020 AT 11:33 AM

46 Replies

Tiny
ASEMASTER6371
  • MECHANIC
  • 52,796 POSTS
Good afternoon,

Do you have a volt meter or test light to do some tests at the starter relay?

https://www.2carpros.com/articles/how-to-check-wiring

https://www.2carpros.com/articles/how-to-check-an-electrical-relay-and-wiring-control-circuit

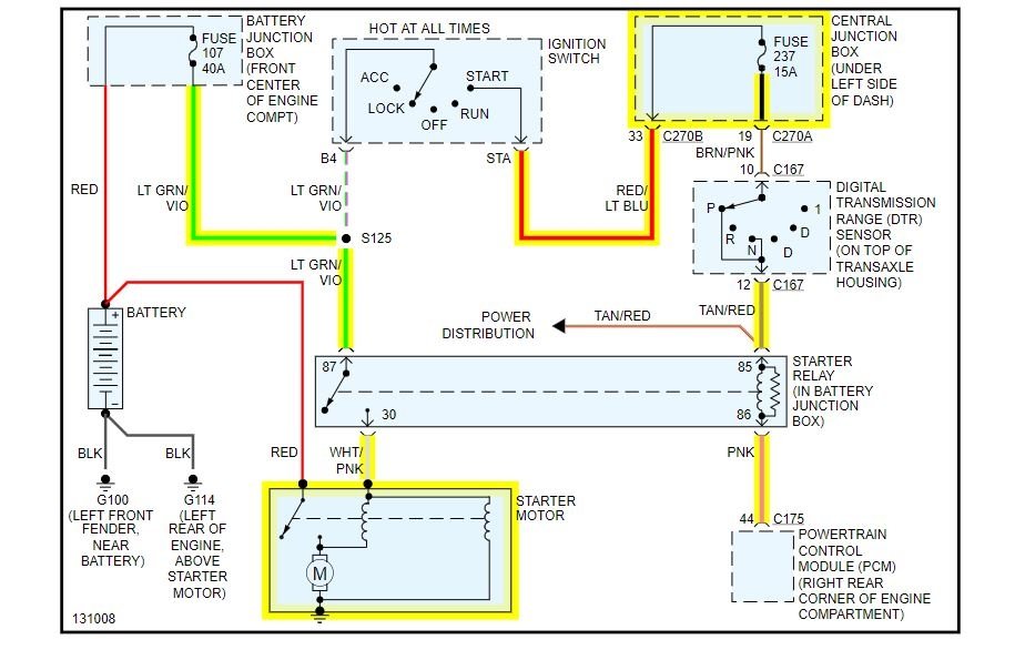
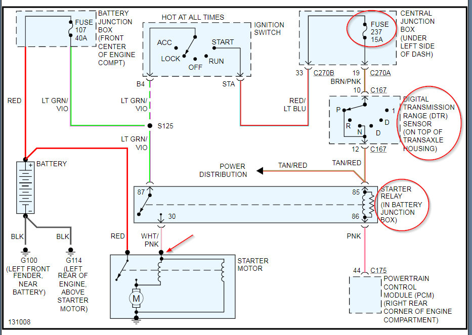
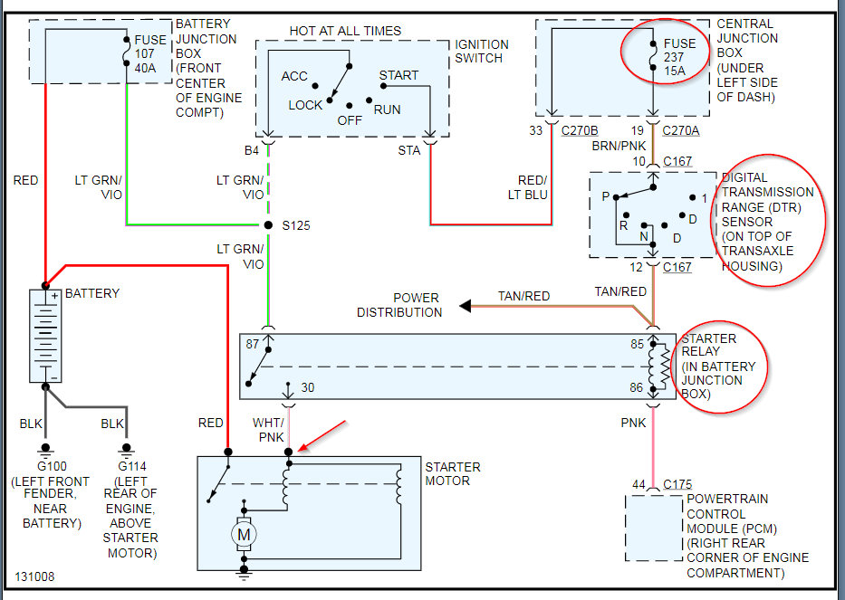
I attached a diagram for you to view.

Roy
Was this
answer
helpful?
Yes
No
Friday, March 27th, 2020 AT 11:45 AM
Tiny
KASEKENNY
  • MECHANIC
  • 18,907 POSTS
So I assume you have no power on the control wire but do have power on the 12 volt from the battery? If so then check the fuse, relay, and the range sensor to see if we have power coming from it.

Basically the PCM is in control of the starter so we need to find out where we are loosing voltage so we can see what the issue may be.

Basically we need to just test voltage at each of these locations when you are turning the stater to see where we have voltage. So follow it through from top to bottom on the wiring diagram to see where the voltage stops.

https://www.2carpros.com/articles/how-to-check-wiring

Let me know if you have questions and we can figure out how to answer them. Thanks
Was this
answer
helpful?
Yes
No
+1
Friday, March 27th, 2020 AT 11:51 AM
Tiny
BUOCH
  • MEMBER
  • 30 POSTS
Thank you will try see what happens. We have 12 volts starter spins when jumped. We put in new starter switch. Hopefully this will work. Thank you again.
Was this
answer
helpful?
Yes
No
Friday, March 27th, 2020 AT 3:46 PM
Tiny
ASEMASTER6371
  • MECHANIC
  • 52,796 POSTS
Did you check for voltage to the relay?

Roy
Was this
answer
helpful?
Yes
No
Friday, March 27th, 2020 AT 3:49 PM
Tiny
BUOCH
  • MEMBER
  • 30 POSTS
No. Try tomorrow not near car. Just seems funny turned car off 8 hours later would not start. Thank you, will try.
Was this
answer
helpful?
Yes
No
Friday, March 27th, 2020 AT 4:26 PM
Tiny
ASEMASTER6371
  • MECHANIC
  • 52,796 POSTS
Keep us updated.

Roy
Was this
answer
helpful?
Yes
No
Friday, March 27th, 2020 AT 4:27 PM
Tiny
BUOCH
  • MEMBER
  • 30 POSTS
Okay, will do. Again thanks. Old cars easier to me. Newer with computers mess with me.
Was this
answer
helpful?
Yes
No
Friday, March 27th, 2020 AT 4:43 PM
Tiny
KASEKENNY
  • MECHANIC
  • 18,907 POSTS
Haha. Very true. Let us know how you make out. Thanks
Was this
answer
helpful?
Yes
No
Friday, March 27th, 2020 AT 6:52 PM
Tiny
BUOCH
  • MEMBER
  • 30 POSTS
Have power to neutral safety switch power, to starter. Relay clicks under hood but no power on wire going to solenoid.
Was this
answer
helpful?
Yes
No
Saturday, March 28th, 2020 AT 9:38 AM
Tiny
ASEMASTER6371
  • MECHANIC
  • 52,796 POSTS
Check for power to pin 87 on the relay with the key in the on position.

https://www.2carpros.com/articles/how-to-check-an-electrical-relay-and-wiring-control-circuit

Roy
Was this
answer
helpful?
Yes
No
Saturday, March 28th, 2020 AT 12:06 PM
Tiny
BUOCH
  • MEMBER
  • 30 POSTS
Have power with key on, key off no power.
Was this
answer
helpful?
Yes
No
Saturday, March 28th, 2020 AT 12:34 PM
Tiny
BUOCH
  • MEMBER
  • 30 POSTS
In fuse box second relay clicks when key turned on.
Was this
answer
helpful?
Yes
No
Saturday, March 28th, 2020 AT 12:36 PM
Tiny
BUOCH
  • MEMBER
  • 30 POSTS
When key trend on no sound from fuel pump.
Was this
answer
helpful?
Yes
No
Saturday, March 28th, 2020 AT 12:37 PM
Tiny
ASEMASTER6371
  • MECHANIC
  • 52,796 POSTS
You need power to 85 with the key on. That comes from the park. Neutral switch.

Roy
Was this
answer
helpful?
Yes
No
Saturday, March 28th, 2020 AT 12:41 PM
Tiny
BUOCH
  • MEMBER
  • 30 POSTS
Fuse box is burned looking below relays in engine department. That is the ones on left side of of fuse box. These relays are yellow looking.
Was this
answer
helpful?
Yes
No
Saturday, March 28th, 2020 AT 12:56 PM
Tiny
BUOCH
  • MEMBER
  • 30 POSTS
With key on 87 is bright on test light but dim on 30 if that helps. Pulling on straws now.
Was this
answer
helpful?
Yes
No
Saturday, March 28th, 2020 AT 12:59 PM
Tiny
BUOCH
  • MEMBER
  • 30 POSTS
No power at all on 85 nor 86 key on or off.
Was this
answer
helpful?
Yes
No
Saturday, March 28th, 2020 AT 1:01 PM
Tiny
BUOCH
  • MEMBER
  • 30 POSTS
Lights work dash lights work. Alarm light stays on at all times.
Was this
answer
helpful?
Yes
No
Saturday, March 28th, 2020 AT 1:02 PM
Tiny
ASEMASTER6371
  • MECHANIC
  • 52,796 POSTS
Okay, you said there was power through the park/neutral switch which means if there is no power to the pin 85 then you have a broken wire between the park/neutral switch and the relay.

Roy
Was this
answer
helpful?
Yes
No
Saturday, March 28th, 2020 AT 1:03 PM
Tiny
BUOCH
  • MEMBER
  • 30 POSTS
No have power at neutral switch on one pin.
Was this
answer
helpful?
Yes
No
Saturday, March 28th, 2020 AT 1:16 PM

Please login or register to post a reply.