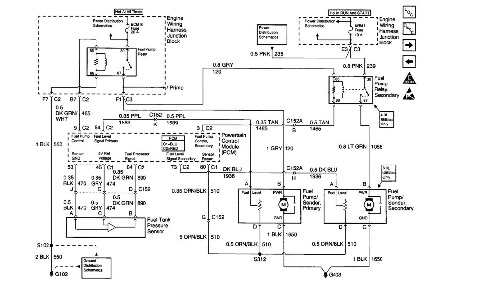
I replace the fuel pump relay. The ECM b fuse was blown so put new one in. Still would not start. I could not hear the fuel pump prime when I turned on key. But then by passed the relay and pump works.
I was told could n oil sending unit (pressure switch)?
I'm kind of lost about that.
I need some ideas or answers.
Please
Tuesday, January 8th, 2019 AT 1:45 PM


