My engine is not cranking over like the starter is bad?

Tiny
WHITESHIRTSAMMY
  • MEMBER
  • 1996 FORD F-150
  • 4.9L
  • 6 CYL
  • 4WD
  • MANUAL
  • 140,000 MILES
The truck listed above is a project truck (XLT model) I purchased a year ago. I have been doing major repairs on it. Finally got it running, took it to DMV, failed because they were unable to read the computer on the truck. It was stationary for a long time without a battery installed.

The following steps I have taken to get it to crank:
1- Battery is only a year old, I took it to AutoZone to have it charged up, now 13+ volts.
2- Replaced the negative and positive battery wires. No corrosion at all.
3- Replaced the starter with a new re-manufactured starter from AutoZone.
4- Replaced the starter solenoid on the fender next to the battery with a NAPA new.
5- Checked continuity for the starter to the solenoid to the battery, everything checks out okay.
6- Checked all the relay inside in the fuse box and in the engine compartment power distribution. Replaced some relays unrelated to the engine not starting. Also cleaned all corrosion from all the relay leads.

Still no change, truck will not crank. I need a checklist to troubleshoot further.
Friday, June 28th, 2019 AT 7:47 PM

45 Replies

Tiny
ASEMASTER6371
  • MECHANIC
  • 52,796 POSTS
Good morning,

These guides can help us fix it

https://www.2carpros.com/articles/starter-not-working-repair

and

https://www.2carpros.com/articles/car-battery-load-test

As far as starting, did you verify power to the starter solenoid in the start position?

Check out the diagrams (Below). Please let us know what you find. We are interested to see what it is.
Was this
answer
helpful?
Yes
No
Saturday, June 29th, 2019 AT 6:05 AM
Tiny
WHITESHIRTSAMMY
  • MEMBER
  • 60 POSTS
Okay. The solenoid, on the starter, on the two large post, has the same voltage as the battery: 12.98v

The small solenoid post and the large negative post has 0.0v initially and 2v when I turn the key to run. It goes up to 2.6v if I hold the key in the run position. If I hold the key on the run position for more than a few seconds the battery wires get very hot.

I un-screwed the starter from the transmission and turned the key: same results.
Was this
answer
helpful?
Yes
No
Sunday, June 30th, 2019 AT 11:54 AM
Tiny
ASEMASTER6371
  • MECHANIC
  • 52,796 POSTS
You need 12 volt there. That comes from the relay.

Roy
Was this
answer
helpful?
Yes
No
Sunday, June 30th, 2019 AT 12:25 PM
Tiny
WHITESHIRTSAMMY
  • MEMBER
  • 60 POSTS
If I put the test leads on the two large post, on the starter relay, I get the battery voltage: 12.98v. The relay post that has the cable directly from the battery gives me the 12v, the relay post that has the cable going to the starter solenoid has 0.0v initially and gives me 5v when I turn the key to the run position.
Was this
answer
helpful?
Yes
No
+1
Sunday, June 30th, 2019 AT 12:53 PM
Tiny
ASEMASTER6371
  • MECHANIC
  • 52,796 POSTS
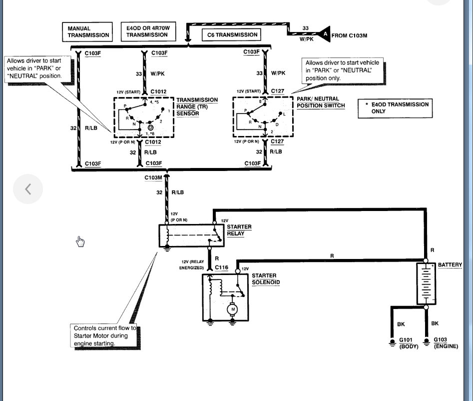
On the starter relay, you need battery voltage to the relay.

One of the terminals should have around 12 volts in the start position only. That will energize the solenoid and send power to the starter solenoid.

Roy
Was this
answer
helpful?
Yes
No
Sunday, June 30th, 2019 AT 1:30 PM
Tiny
WHITESHIRTSAMMY
  • MEMBER
  • 60 POSTS
If I remove, from the starter relay and got a new unit, that fixed it thank you so much this site rock!
Was this
answer
helpful?
Yes
No
Sunday, June 30th, 2019 AT 2:12 PM
Tiny
ASEMASTER6371
  • MECHANIC
  • 52,796 POSTS
Nice work, we are here to help, please use 2CarPros anytime.
Was this
answer
helpful?
Yes
No
Sunday, June 30th, 2019 AT 2:18 PM
Tiny
6570MUSTANG
  • MEMBER
  • 1 POST
  • 1996 FORD F-150
  • 4.6L
  • 6 CYL
  • 2WD
  • MANUAL
  • 200,000 MILES
Not getting power to starter solenoid.
Was this
answer
helpful?
Yes
No
Monday, May 31st, 2021 AT 11:15 AM (Merged)
Tiny
KASEKENNY
  • MECHANIC
  • 18,907 POSTS
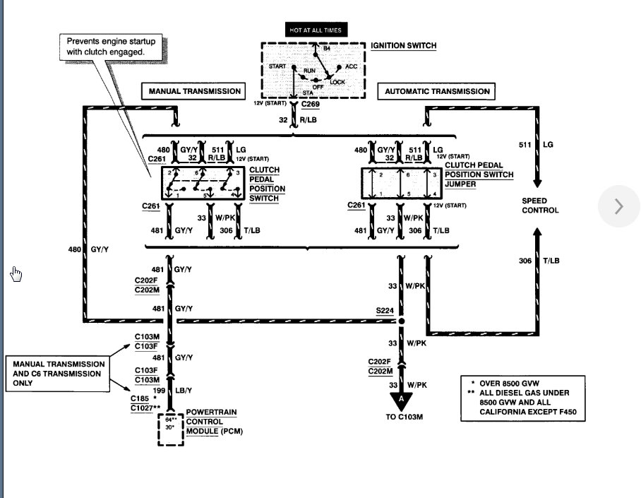
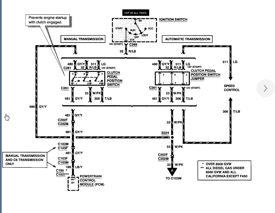
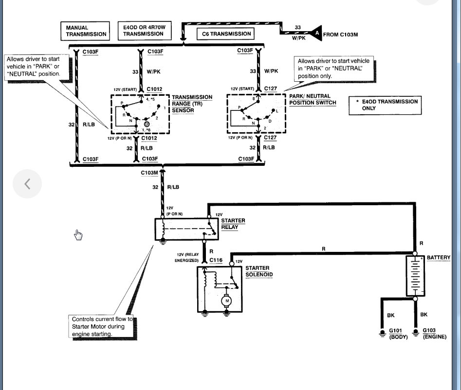
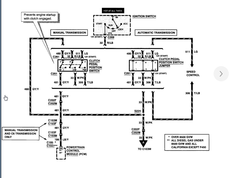
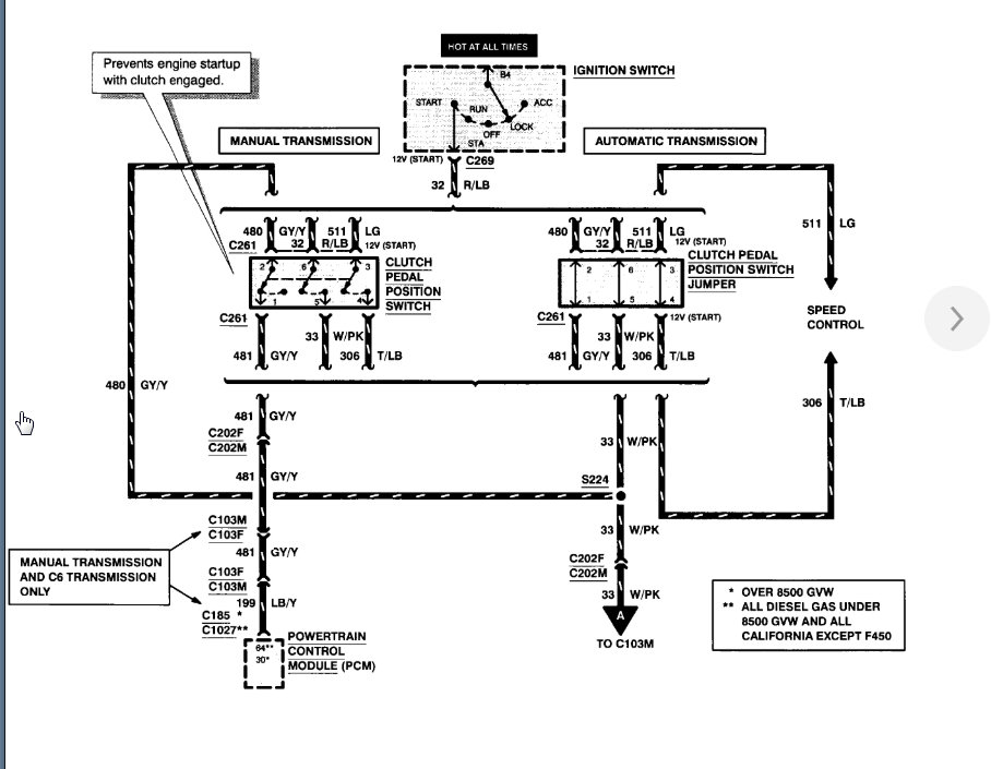
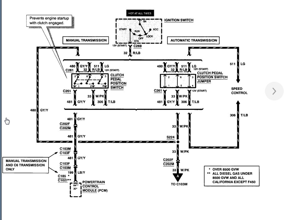
Do you have 12 volts on the B+ wire (red)? You should have 12 volts all the time on this wire.

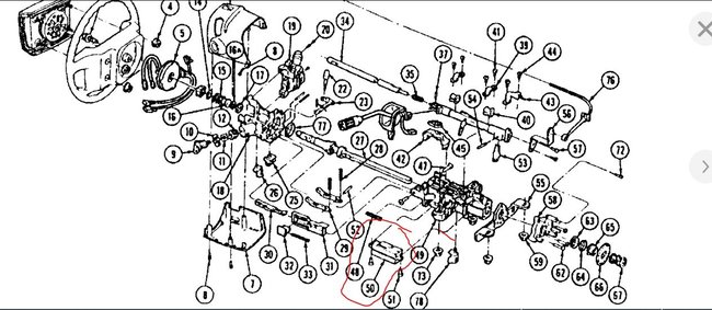
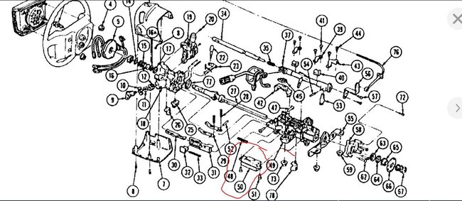
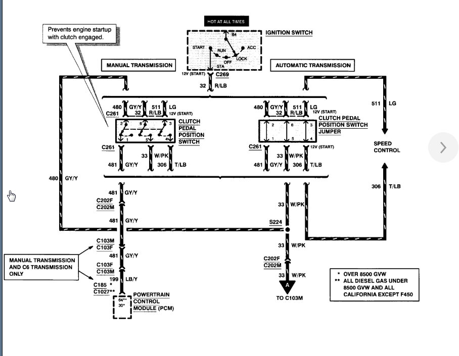
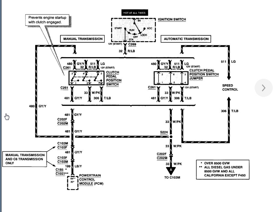
If you do and you do not have 12 volts when cranking on the control wire then the first thing we need to suspect is the clutch pedal position switch. Basically this prevents power to the starter if the clutch is not pressed in. This switch is not adjustable and requires replacement if faulty. So I would test for voltage on both sides of the switch and you should have power coming in and then when the pedal is depressed, there should be voltage coming out.

If not, your switch is faulty. I attached the wiring diagram. Let me know what you find or if you have questions. Thanks.
Was this
answer
helpful?
Yes
No
+1
Monday, May 31st, 2021 AT 11:15 AM (Merged)
Tiny
PSELL
  • MEMBER
  • 2 POSTS
  • 1995 FORD F-150
  • 5.8L
  • V8
  • 4WD
  • 15,600 MILES
Had to replace shift tube in steering column, now truck will not turn over? Any help would be awesome!
Was this
answer
helpful?
Yes
No
Monday, May 31st, 2021 AT 11:15 AM (Merged)
Tiny
ASEMASTER6371
  • MECHANIC
  • 52,796 POSTS
Good morning,

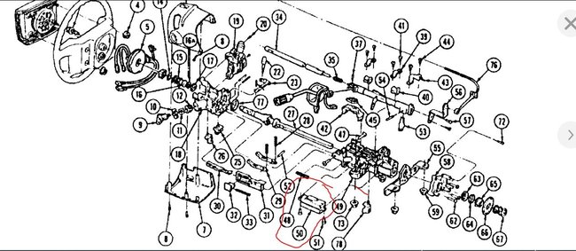
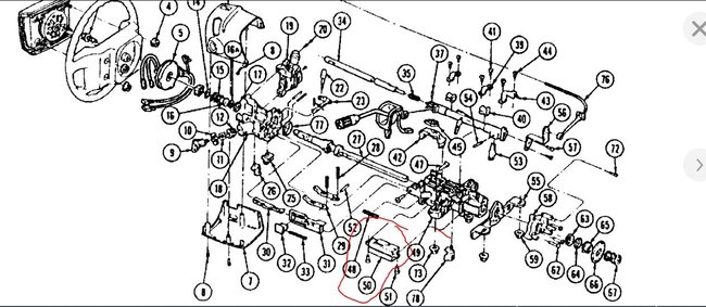
Did you verify the connections for the ignition switch?

Check the output at the switch with the key on. I highlighted the wires you need to test.

https://www.2carpros.com/articles/how-to-check-wiring

These guides can help us fix it as well.

https://www.2carpros.com/articles/starter-not-working-repair

and

https://www.2carpros.com/articles/car-battery-load-test

Check out the diagrams (Below). Let us know what happens and please upload pictures or videos of the problem.
Was this
answer
helpful?
Yes
No
Monday, May 31st, 2021 AT 11:15 AM (Merged)
Tiny
PSELL
  • MEMBER
  • 2 POSTS
It was the starter relay all fixed thank you.
Was this
answer
helpful?
Yes
No
Monday, May 31st, 2021 AT 11:15 AM (Merged)
Tiny
ASEMASTER6371
  • MECHANIC
  • 52,796 POSTS
You are welcome.

Always glad to help.

Roy
Was this
answer
helpful?
Yes
No
Monday, May 31st, 2021 AT 11:15 AM (Merged)
Tiny
DRAGNJUICER
  • MEMBER
  • 1 POST
  • 1995 FORD F-150
  • 5.0L
  • V8
  • 4WD
  • AUTOMATIC
  • 207,000 MILES
Try to turn in the key and it won't start. Tried jumping the solenoid it will not start by the solenoid jumping. There's no clicking and no turning of the engine whatsoever. New starter, new battery, put in a new solenoid and nothing's wanting to jump.
Was this
answer
helpful?
Yes
No
Monday, May 31st, 2021 AT 11:16 AM (Merged)
Tiny
MOTOR MASTER
  • MECHANIC
  • 279 POSTS
Hello my name is Dave.

First thing I would check is all of your main battery cable connections. If your ground cable has any bad connection, either at the battery or where it connects to the block then the starter is not going to engage. Another very important thing to check is that the ground strap that goes from the engine to the firewall is secure. If that ground is not making a good circuit then the solenoid on the fender won't function properly. If you use a test light to see if that solenoid is working properly that will narrow the cause down. Here is a link to our tutorial on using a test light to assist you:

https://www.2carpros.com/articles/how-to-use-a-test-light-circuit-tester

If the fender solenoid isn't functioning then an easy test to determine if it's a ground issue is to hook a set of jumper cables from the battery ground directly to the bracket of the solenoid and test is with the test light again. Make sure when you're performing these tests
that you are jumping the solenoid to the "S" post and not the other one, they should be marked if it is a 4 post solenoid. If it's a 3 post then you only have the one option.

If you are getting power from the output side of the solenoid the next thing I would do is hook the jumper cables from the ground of the battery directly to the the engine or a bracket so that you can be sure that it is properly grounded.

If the starter still doesn't engage the next thing to check is the solenoid on the starter itself. First thing we want to check is that there is power at the large cable going to the starter. If you do not you need to trace down that cable. here is a link to our guide on testing wiring:

https://www.2carpros.com/articles/how-to-check-wiring

If it does proceed to checking the solenoid. This procedure is very similar to checking the one on the fender however this time you want to check for power at the cable going from the solenoid to the starter body. If it's not getting power there then that solenoid has failed and you will need to replace the starter. Here is a link to our tutorial on replacing your starter:

https://www.2carpros.com/articles/how-to-replace-a-starter-motor

If you can perform these checks and let us know the results we can guide you further if needed. We look forward to hearing back from you and thank you for using 2CarPros!

Was this
answer
helpful?
Yes
No
Monday, May 31st, 2021 AT 11:16 AM (Merged)
Tiny
DAN STRUNK
  • MEMBER
  • 1 POST
  • 1994 FORD F-150
  • V8
  • 4WD
  • AUTOMATIC
  • 77,000 MILES
The starter on my 1994 F150 with 302 sometimes works and sometimes it don't. Starter solenoid sends power to starter but that is all. When it does turn over the starter sounds fine. Is it the starter it's self?
Or is it a problem with the Bendix?
Was this
answer
helpful?
Yes
No
Monday, May 31st, 2021 AT 11:16 AM (Merged)
Tiny
CARADIODOC
  • MECHANIC
  • 34,481 POSTS
It does sounds like the starter needs to be replaced but to be sure lets run down these guides. These guides can help us fix it

https://www.2carpros.com/articles/starter-not-working-repair

and

https://www.2carpros.com/articles/car-battery-load-test

and

https://www.2carpros.com/articles/how-to-replace-a-starter-motor

Please run down these guides and report back.

Was this
answer
helpful?
Yes
No
Monday, May 31st, 2021 AT 11:16 AM (Merged)
Tiny
IVAN AZCUE
  • MEMBER
  • 25 POSTS
  • 1992 FORD F-150
  • 3.2L
  • V8
  • 2WD
  • AUTOMATIC
  • 177,000 MILES
I'm having two problems.
1. No click when starting and no crank.
2. No gas pressure in fuel rail.

Truck has a new battery, new starter solenoid/ relay and ignition switch.

Relay on fuel pump and EEC work. Fuses all checked.

The truck will crank (I have spark used a spark tester) if I by pass the solenoid. Wont start due to fuel pressure. I checked pump when cranking I can hear relays activate but don't hear pumps prime. If I place my hand on the pump I hear a thump when cranked.

I checked the power to neutral safety switch only got one wire with power. Does that mean maybe I don't have power at the brake switch? Lack of power to S wire on? Are these connected?

So I believe pumps bad.
(if I use a 12 volt battery could I bypass wires to confirm pumps inoperable? If so would I clip negative to negative on pump and positive to positive?)

I realized I don't have power going to the signal wire going to starter solenoid (located on fender wall) the S wire.

I have power to ignition switch STA / wire red/blue

I have power at fuel pump and EEC.

I have 12 volts going in and out on inertia switch but drops to 6 volts is that right?

I checked power at EEC module and I don't have power at the blue/red wire (32) at the relay. What am I missing or doing wrong?

Figured I have power at ignition switch when in on, run a d start, power at fuses and relays. Then power goes to inertia switch right? From there power should go fuel pump?
Or does it check with neutral safety switch? Brake switch used? This is where I get lost.

So figured no fuel due to pump. I checked connector to fuel pump and got 12 volts.

So why no click when starting?
Was this
answer
helpful?
Yes
No
Monday, May 31st, 2021 AT 11:16 AM (Merged)
Tiny
KEN L
  • MASTER CERTIFIED MECHANIC
  • 55,371 POSTS
We can handle one problem at a time please copy the fuel delivery problem and start a new post. Lets take care of the cranking issue in this post. Lets check for power down at the start motor when cranking. here is a guide that will show you how to do the test:

https://www.2carpros.com/articles/starter-not-working-repair

Please run down this guide and report back.
Was this
answer
helpful?
Yes
No
Monday, May 31st, 2021 AT 11:16 AM (Merged)
Tiny
IVAN AZCUE
  • MEMBER
  • 25 POSTS
Hi Ken, I went ahead and check out the link you posted most of that stuff I've checked still need help when it says to test the trigger wire. Mine would be the S wire on the starter relay (fender wall) correct?

Seems that the S wire that triggers my Starter relay that's found on my Fender wall is not getting power. I get no clicks but everything turns on.
My battery is at 12.4.
New starter relay (fender wall)
new ignition switch
new neutral safety switch

If I cross the switch on the starter relay (fender wall)it does engage my starter and it starts right up.
I did notice a screw holding up the starter relay was missing.I'm going to put it on tomorrow figured could be not grounding?

(wasn't sure if that could cause a no crank issue)

help.I just replaced the neutral safety switch because my last one was definitely bad. But still no luck.
Was this
answer
helpful?
Yes
No
Monday, May 31st, 2021 AT 11:16 AM (Merged)

Please login or register to post a reply.