I have no air coming out of my vents

1997 ISUZU RODEO
155,000 MILES • 6 CYL • 4WD • AUTOMATIC
Avatar
MPFLUMM
  • MEMBER
  • 1 POST
I have checked the blower motor and it works when you hook it up to the battery and i have checked the fuse and replaced the ac blower motor switch that is right next to the blower motor and still noting. I think there is a 100A relay or one of the black box relays under the hood that i need to check. If so i need to know the exact location of that relay in the box as i have no cover for the fuse/relay box under my hood so i have no idea which one it is. Please help![img:2180d3b840]http://www.2carpros.com/forum/automotive_pictures/564048_fuse_box_hood_1.jpg[/img:2180d3b840]
Aug 21, 2010 at 7:19 PM
Advertisement
Repair Safety Notice: This information is for general instructional purposes only. Vehicle repair can be dangerous. Verify all information, follow manufacturer service procedures, use proper tools and safety equipment, and consult a qualified repair shop when needed.
Avatar
KASEKENNY
  • AUTOMOTIVE REPAIR CONTRIBUTOR
  • 18,907 POSTS
I am attaching the info below but here is a guide that will help with get us started.

https://www.2carpros.com/articles/low-or-no-air-flow-from-vents

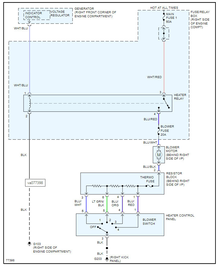
If the fan works when you put power to it then we are most likely dealing with a power issue to the blower motor.

Basically I would go to the heater relay and jump power to the relay from pin 3 to 4. Then 1 to 4 as well. If the motor comes on with the blower switch in the on position then the relay is the issue.

Here is a guide that will help with testing a relay if you need this as well:

https://www.2carpros.com/articles/how-to-check-an-electrical-relay-and-wiring-control-circuit

Please see the wiring diagram and layout of the fuse panel. Please let us know if you have other questions.

Thanks
Aug 16, 2021 at 6:51 PM