Radiator fan relay location and wiring diagrams please, fan not coming on

Tiny
WVRAY
  • MEMBER
  • 1996 FORD ESCORT
  • 4 CYL
  • FWD
  • AUTOMATIC
  • 135,000 MILES
I have tested the fan and it works on both speeds; replaced the ECT sensor and installed a new radiator about three months ago due to a leak. What else could be causing the fan not to operate? Any help would be appreciated. I need to complete this job soon for my wife to go back to work.
Thanks,
WVRay
Monday, July 13th, 2009 AT 1:19 PM

6 Replies

Tiny
BLUELIGHTNIN6
  • MECHANIC
  • 16,542 POSTS
Hello,

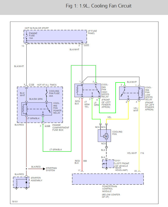
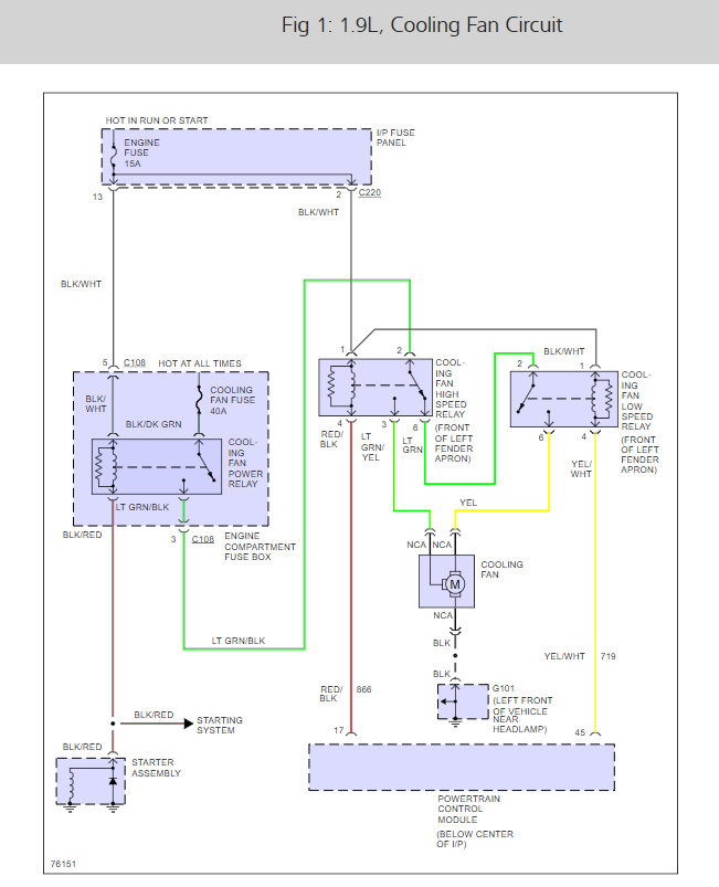
Test out your Cooling Fan Power Relay, located on the top of left front wheel well, in the engine compartment fuse block. Here is a guide to help you test the relay and the fan wiring dagis so you can see how it works with the relay location. I would also check to see if the fan motor is not burnt out here are two guides to help.

https://www.2carpros.com/articles/how-to-check-an-electrical-relay-and-wiring-control-circuit

and

https://www.2carpros.com/articles/replace-electric-fan-motor

Check out the diagrams (below). Please let us know what you find. We are interested to see what it is.

Cheers
Was this
answer
helpful?
Yes
No
+2
Saturday, June 6th, 2020 AT 12:46 PM
Tiny
WVRAY
  • MEMBER
  • 6 POSTS
I located and tested the fan power relay but I am not sure about where the cooling fan relay is. There are two green relays next to each other that are 40 amp. I switched them and they still worked the same. Any other suggestions for why my fan will not come on?
Was this
answer
helpful?
Yes
No
+1
Saturday, June 6th, 2020 AT 12:46 PM
Tiny
BLUELIGHTNIN6
  • MECHANIC
  • 16,542 POSTS
Check 15-amp engine fuse in the interior fuse panel. Also test 40-amp cooling fan fuse in the main fuse junction panel. Let me know if either fuse is blown.
Was this
answer
helpful?
Yes
No
+1
Saturday, June 6th, 2020 AT 12:46 PM
Tiny
WVRAY
  • MEMBER
  • 6 POSTS
Neither fuse is blown. Thanks for all of your help. I am still not able to locate the relays that I need to check. I thought I found them, but I "think" they were 40 amp fuses and not the relays. Can you help me better understand what and where to look for the relays and how to test them easily? Thanks again, and sorry for any confusion, since I am just a backyard mechanic trying to save a couple bucks.

WVRay
Was this
answer
helpful?
Yes
No
+2
Saturday, June 6th, 2020 AT 12:46 PM
Tiny
BLUELIGHTNIN6
  • MECHANIC
  • 16,542 POSTS
Okay, it will be located inside of the engine fuse block (circled below). It will have either part # F02Z-14N089B OR # E92Z-14526C. This is the best way to make certain you find the correct one. You can learn how to test a relay on our "How to Repair or Service" page , linked below..

https://www.2carpros.com/how_to/how_do_i_check_a_relay.htm

The relay should look similar to the picture below and will either have 2 or 4 prongs, the color may differ though.


https://www.2carpros.com/forum/automotive_pictures/261618_Noname2_176.jpg

Was this
answer
helpful?
Yes
No
+1
Saturday, June 6th, 2020 AT 12:46 PM
Tiny
WVRAY
  • MEMBER
  • 6 POSTS
I wish I checked the fan motor earlier I got a new one now everything works. :) Sorry
Was this
answer
helpful?
Yes
No
Saturday, June 6th, 2020 AT 12:46 PM

Please login or register to post a reply.