Where is the flasher module located?

Tiny
MAX363125
  • MEMBER
  • 2011 FORD E-SERIES VAN
  • 185,000 MILES
Turning signal, hazard light not working fast clicking sound from relay. Running light work checked light bulbs all good. I have dash panel open up can hear relay still but still can't locate it.
Sunday, May 15th, 2022 AT 4:15 PM

2 Replies

Tiny
KASEKENNY
  • MECHANIC
  • 18,907 POSTS
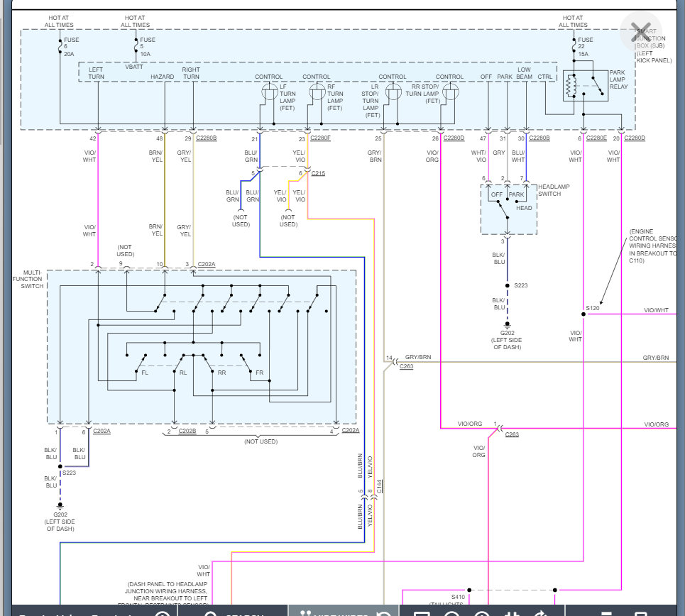
This is a little misleading on these vehicles because there is a flasher/relay, but it is internal to the smart junction box.

I am attaching the wiring diagram below that shows the SJB has a control box which is the actual relay. They are not replaceable separately and you have to replace the SJB to replace it.

However, I am also attaching the testing that you need to run through in order to figure out what the issue is.

https://www.2carpros.com/articles/how-to-check-wiring

https://www.2carpros.com/articles/how-to-use-a-voltmeter

Please see the info below and let me know what questions you have on this.

Thanks
Was this
answer
helpful?
Yes
No
Monday, May 16th, 2022 AT 1:39 PM
Tiny
KEN L
  • MASTER CERTIFIED MECHANIC
  • 55,361 POSTS
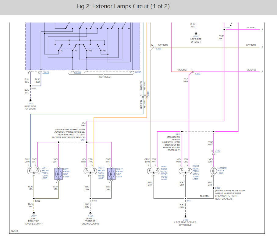
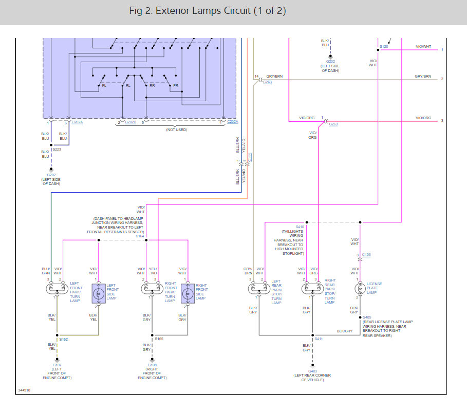
I would check all of the fuses because the flasher module is integrated into the smart junction box, but a bad fuse will cause the system not to work. Here are the turn signal wiring diagrams and fuse panel locations and diagrams so you can see how the system works and which fuses to test for power. This guide will help you get started:

https://www.2carpros.com/articles/how-to-check-a-car-fuse

Check out the diagrams (below). Let us know what happens and please upload pictures or videos of the problem.
Was this
answer
helpful?
Yes
No
Monday, May 16th, 2022 AT 2:22 PM

Please login or register to post a reply.