Engine not turning over

Tiny
RAYBOW
  • MEMBER
  • 2004 DODGE DAKOTA
  • 4.7L
  • V8
  • 4WD
  • AUTOMATIC
  • 135,000 MILES
Replaced transmission solenoid valve pack and ECU.
Now will not turn over or start. Dash shows in all gears at the shift indicator and both speed and tachometer are pegged out.
Monday, March 8th, 2021 AT 10:10 AM

3 Replies

Tiny
KASEKENNY
  • MECHANIC
  • 18,907 POSTS
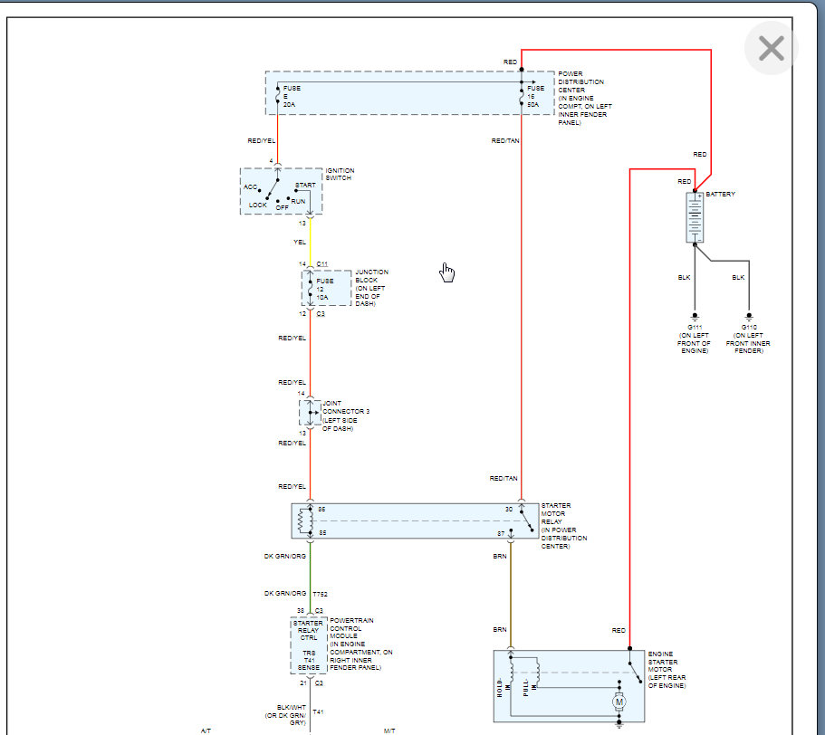
More then likely we have an issue with the TRS signal called the T41 circuit.

So we need to go to the PCM shown in the wiring diagram below and check voltage on this T41.

The PCM needs the Transmission Range Sensor to tell the PCM that it is in park or neutral and is ok to start otherwise you will not have any gear indicator or the PCM will not allow the start.

https://www.2carpros.com/articles/how-to-check-wiring

Let me know what the voltage is on this circuit and we can go from there. Thanks
Was this
answer
helpful?
Yes
No
Tuesday, March 9th, 2021 AT 6:12 AM
Tiny
RAYBOW
  • MEMBER
  • 2 POSTS
Will measure this afternoon. Thanks
Was this
answer
helpful?
Yes
No
Tuesday, March 9th, 2021 AT 9:38 AM
Tiny
KASEKENNY
  • MECHANIC
  • 18,907 POSTS
Sounds great. Thanks for the update. We will wait to hear back.
Was this
answer
helpful?
Yes
No
Tuesday, March 9th, 2021 AT 5:48 PM

Please login or register to post a reply.