Engine does not crank, ECM black/white wire fried?

Tiny
MICHELESAZ
  • MEMBER
  • 2007 CHEVROLET EQUINOX
  • 3.4L
  • 6 CYL
  • 200,000 MILES
Car won't crank the black/white wire from the ECM leading to where? So, I can replace it. I think it must be the starter or ignition.
Saturday, September 9th, 2023 AT 11:24 AM

17 Replies

Tiny
AL514
  • MECHANIC
  • 5,590 POSTS
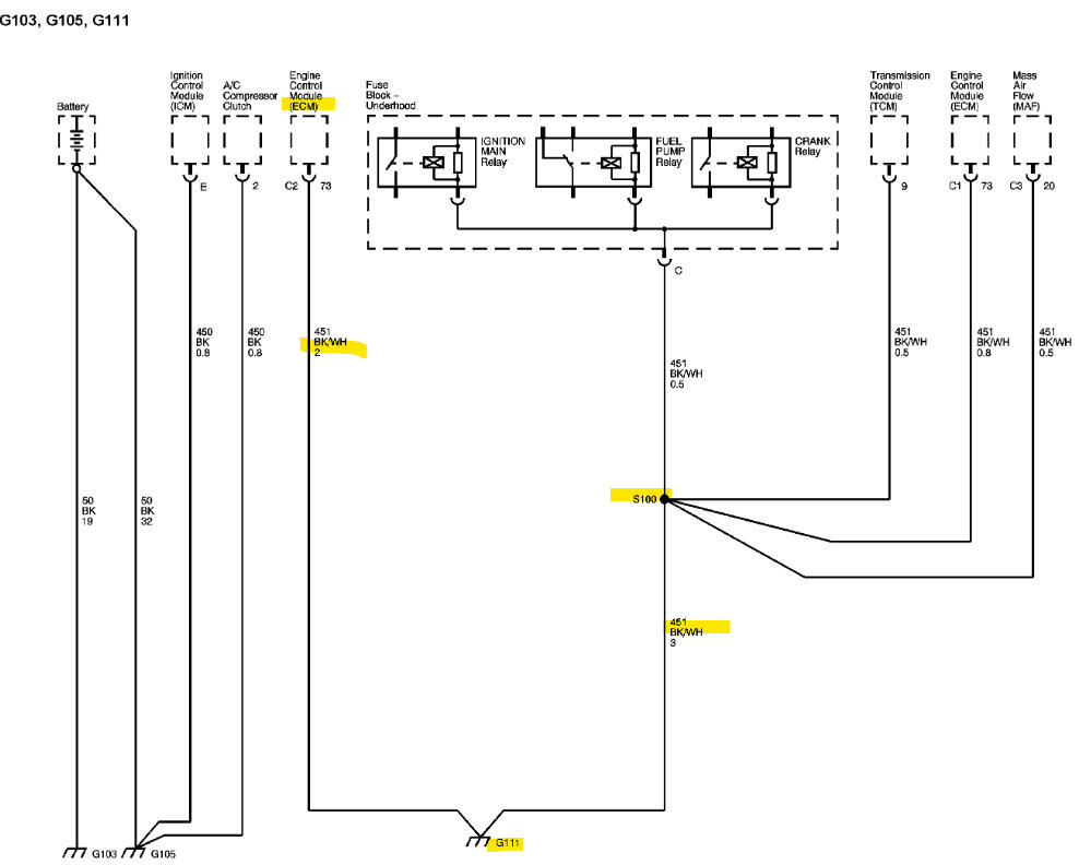
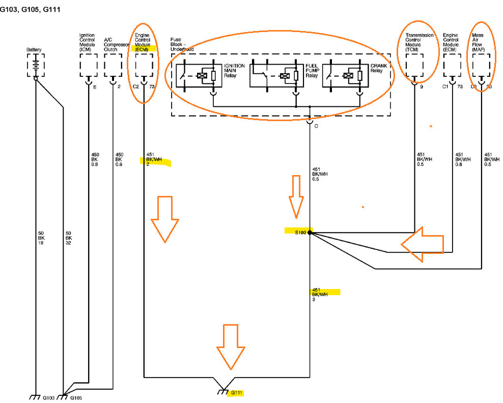
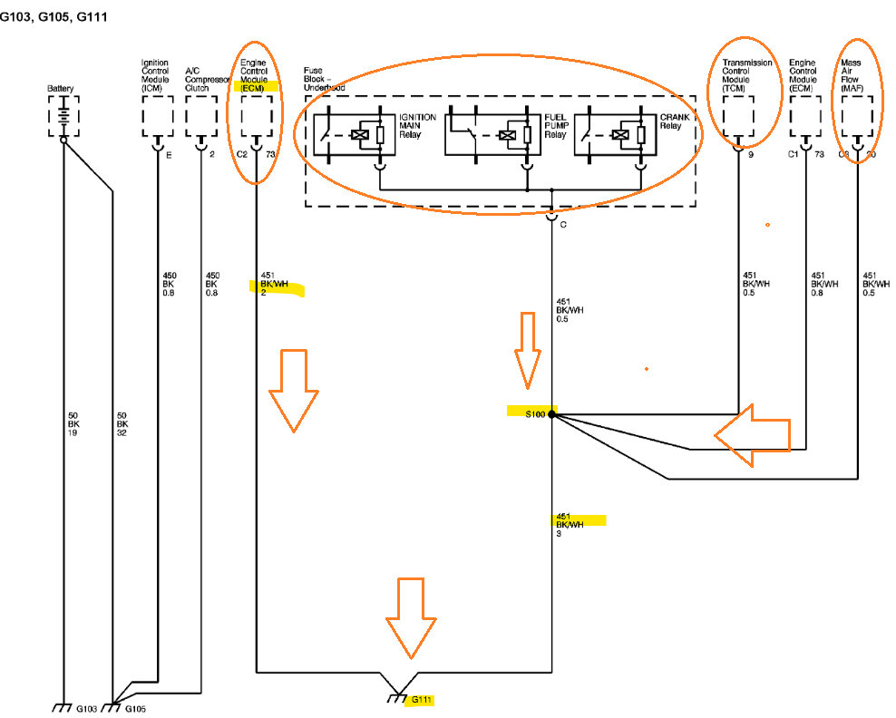
Hello, that wires looks like the only Ground for the ECM. Is it burned up?
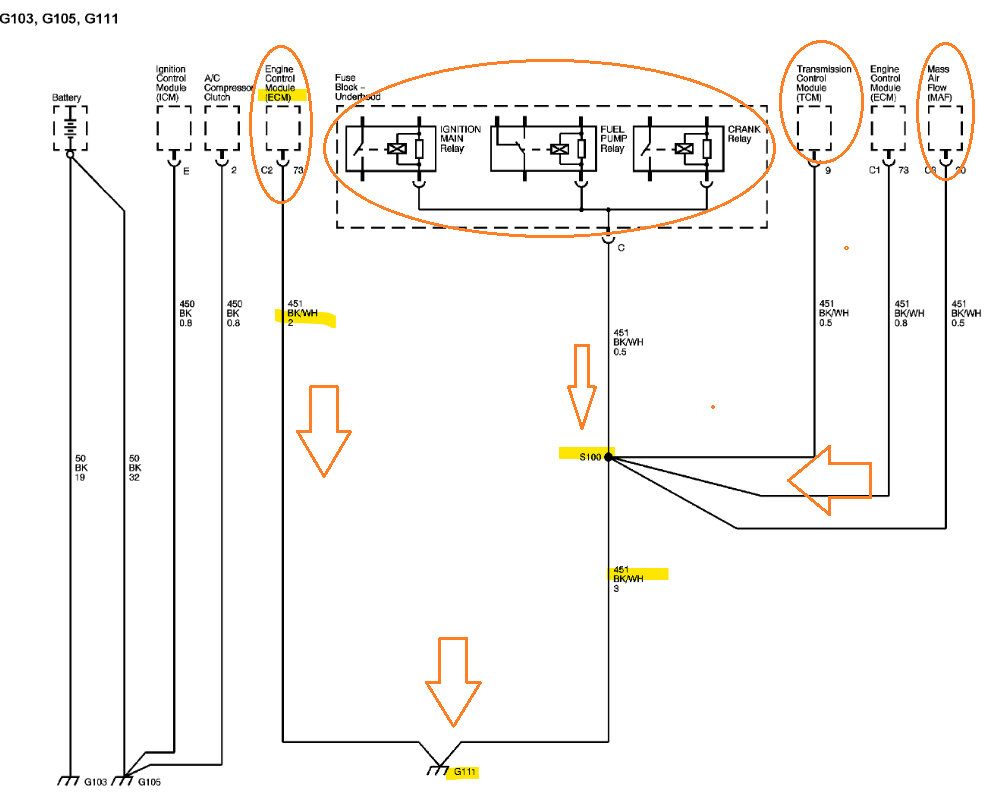
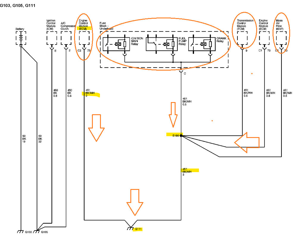
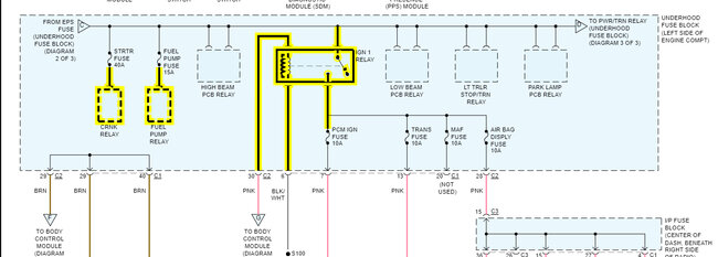
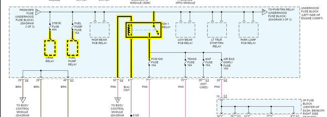
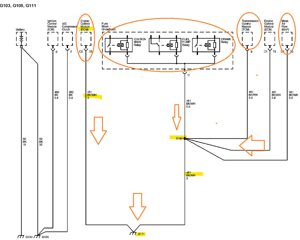
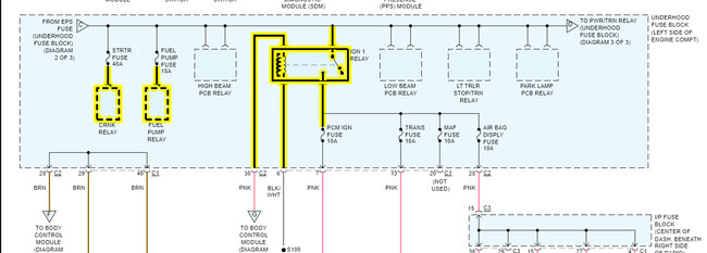
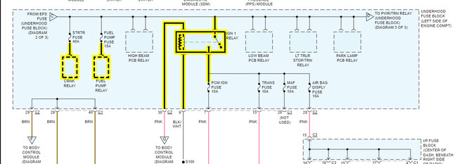
Thats a major Ground for quite a few components, the 3rd diagram is the oem manufacturer diagram it shows everything thats using that ground location.
These are all the components that ground goes to, they all need it to work. The Transmission Control module, Mass Air Flow sensor, Fuel pump relay, Crank Relay, IGN 1 relay, and the ECM.
If that wire burned up, then there is high resistance somewhere or the wire is shorted to power.

https://www.2carpros.com/articles/how-to-check-wiring
Was this
answer
helpful?
Yes
No
+1
Saturday, September 9th, 2023 AT 3:25 PM
Tiny
MICHELESAZ
  • MEMBER
  • 8 POSTS
This is the beginning and the intersection of the burnt wire. Now I'm moving underneath to the starter to see if I can find this black/white wire intact or connected to a connector.
Was this
answer
helpful?
Yes
No
+2
Saturday, September 9th, 2023 AT 4:49 PM
Tiny
MICHELESAZ
  • MEMBER
  • 8 POSTS
No black/white wire underneath nothing fried or bare so now I'm going to look towards the inside maybe ignition I think I saw a black/white connected to the shifter or the connector for traction control.
Was this
answer
helpful?
Yes
No
Saturday, September 9th, 2023 AT 5:03 PM
Tiny
MICHELESAZ
  • MEMBER
  • 8 POSTS
I found a black/white wire at the mass air flow sensor connector.
Was this
answer
helpful?
Yes
No
Saturday, September 9th, 2023 AT 5:23 PM
Tiny
AL514
  • MECHANIC
  • 5,590 POSTS
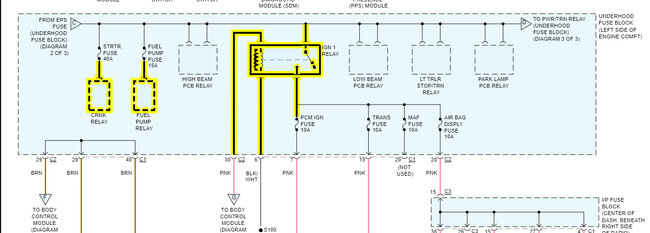
No, the black/white wire runs on the back side of the engine, in this diagram, see the arrow, which is pointing towards the front of the vehicle, so with this engine having the main drive belts on the right side if you're facing the engine, the ground G111 is on the back of the engine block. The green arrow I have pointing at the harmonic balancer (Crankshaft pulley). Thats where the G111 bolts up to,
But before you attach the ground back to the engine block, I would verify with a multimeter that there is no voltage shorted to that wire. Set a multimeter on DC volts, 20v scale and check to make sure it's not shorted to anything. The wire didn't just burn up for no reason. Something caused that.
Was this
answer
helpful?
Yes
No
+2
Saturday, September 9th, 2023 AT 5:25 PM
Tiny
AL514
  • MECHANIC
  • 5,590 POSTS
Yes, that's the same black/white wire that the ECM is using for a ground. Refresh this page and look at my last post.
Was this
answer
helpful?
Yes
No
+1
Saturday, September 9th, 2023 AT 5:27 PM
Tiny
AL514
  • MECHANIC
  • 5,590 POSTS
It's on the backside of the engine, near the crankshaft position sensor. It's not a power or communications wire, it's a Main Ground wire for a lot of important components.
Was this
answer
helpful?
Yes
No
+1
Saturday, September 9th, 2023 AT 5:32 PM
Tiny
MICHELESAZ
  • MEMBER
  • 8 POSTS
Yes, I totally see this very clearly now. I know that the vehicle overheating led to this wire burning up. Could you advise me on the possible methods of either repairing or replacing this major wire? I am very carefully inspecting all the wires to make sure everything is insulated and properly connected and nothing else is shorting out. And checking for loose connections and securing any loose wires. The battery voltage and polarity are in good working condition. Hopefully the ECM isn't damaged, and the new water pump and temperature sensor fixes my overheating issues. Thank you for all your knowledge sharing I can see some light at the end of tunnel.
Was this
answer
helpful?
Yes
No
Saturday, September 9th, 2023 AT 9:38 PM
Tiny
AL514
  • MECHANIC
  • 5,590 POSTS
Overheating issue, was the wire laying on something that got hot? I was more concerned with something having shorted out and causing too much current flow on that wire, such as if a 12volt feed shorted to that ground wire and burned it up. Technically that must have caused a blown fuse, but some direct power feeds coming off the battery positive are not fused until they get to the fuse panel then the power runs out to components. Since the Mass air flow (MAF) sensor ground looks intact, you could check the resistance from that black/white wire to battery negative and see what you. There should be very low resistance. Although this is not the correct way to test a wire, it will tell you if the wire is an open circuit somewhere. Because there are so many components using this ground, it would be good to check the wire from each component to battery negative. Where exactly is this wire damaged? Right at the ECM? It looks like it's missing a lot of insulation in a couple of those pictures.
These 2 pictures are very concerning, what is this connector in the 1st picture? That is going to be difficult to repair being that the insulation is missing all the way up to the connector pin. And the 2nd picture, why is the wire bare inside the conduit? I can try to locate the connector in the 1st picture, and I assume the 2nd pic is close to the battery because I see a large red cable next to it. If the 1st pic is a connector in series which is just a section of harness that disconnects, you could bypass the connector at least for the Black/White Ground wire. Or you will have to de-pin that wire and try to repair it, which will take a lot of time. So on the other side of that connector, you should have the same wire with its insulation on it, and you could cut the other side, put a crimp weather seal butt connector on it and run a wire around the bulk connector bypassing it. Unless that's the ECM connector I'm looking at.

As for the 2nd pic, It's tough to tell what I'm looking at there. Is this down on top of the transmission? And is the black conduit melted too?
Was this
answer
helpful?
Yes
No
Sunday, September 10th, 2023 AT 9:25 AM
Tiny
MICHELESAZ
  • MEMBER
  • 8 POSTS
Yes, the connector is on the left side of the ECM. The second picture is just where that harness separates into a "Y" goes 3 separate ways the wire is bare at that junction. I wasn't sure which direction it would be going. I'm looking for a place to splice the wire back together. I am very sure that I caused that wire to come in contact with the positive battery post/cable while moving it off the top of the battery directly on top of the battery. Or I shorted it out touching something else the car continues to boil water out of the overflow bottle. This time I made the issue bigger by shorting out this wire. Now of course even when it cools down and gets more water it won't start so I can see how my overheating issue is progressing. I am definitely in the novice stage of my mechanic career. I am still teachable, when I'm not being stubborn. I'm getting back on this project in the morning. I'm sure you will hear from me again.
Was this
answer
helpful?
Yes
No
Tuesday, September 12th, 2023 AT 1:22 AM
Tiny
AL514
  • MECHANIC
  • 5,590 POSTS
Yes, that Ground wire will splice in a few locations because of all the components that use it. If you are still getting coolant boiling out of the reservoir, its sounds like you have a bad head gasket, You can verify this a few different ways, in the morning when the vehicle is cold, open the radiator or reservoir and start the vehicle, if you see bubbles coming out of the coolant system, that is combustion gases escaping from the cylinder head from either a bad head gasket or a cracked cylinder head.
Auto parts stores also sell a chemical head gasket testing kit that's not too expensive, it has a funnel type container you put in the radiator or reservoir opening and you add a chemical agent, and it will turn a certain color if combustion gases are present.
If this ground wire is burned up, I would concentrate on diagnosing the head gasket first, because it might cost more to fix the cylinder head or replace the gasket than the vehicle is worth. And I can see why it wouldn't start, with a ground wire like that, I wouldn't be surprised if there were blown fuses as well. Current flow from battery positive on the ground side has the same effect as hooking up a jumper cable backwards. There might be multiple failed modules at this point.

https://www.2carpros.com/articles/head-gasket-blown-test

https://www.2carpros.com/articles/how-to-check-a-car-fuse
Was this
answer
helpful?
Yes
No
Tuesday, September 12th, 2023 AT 8:57 AM
Tiny
MICHELESAZ
  • MEMBER
  • 8 POSTS
I spliced the ground wire back together. It took me a while of carefully separating the Insulation on the wire harness to finally find some solid wire with insulation still attached, I would say about 16 to 20 inches of the wire was pretty brittle. And here's what happened. The Equinox started right up. I am over the edge with happiness at this moment. I have some work to do the harness will have to be re-wrapped (I didn't remove any of the cable ties) Opinions are that the head gasket is fine but possibly I with next exhaust gaskets. I may still have overheating issues. I feel like the oil smells very much like gas. The air conditioner is immediately ice cold, and I must say the motor is purring. There is still much life left in my little Equinox. So, for right now I am just going to enjoy my successful splicing of that ground wire. I couldn't have done it without your advice and knowledge. Thank you again. I'm sure I'll be back with more questions or a follow up with a happy ending. All is well.
Was this
answer
helpful?
Yes
No
+2
Friday, September 15th, 2023 AT 4:57 PM
Tiny
AL514
  • MECHANIC
  • 5,590 POSTS
Okay, if your oil smells like gas, which is because the oil is diluted with gas. This can happen due to an overly rich air fuel mixture, a leaking fuel injector, or if you haven't changed your oil in a long time, there is normal blow by gases that get passed the piston rings which ends up in the crank case and therefore in the oil. So, change the oil first thing. This is very important. If the engine still overheats at certain points, such as after the vehicle has reached operating temperature, it can still be a head gasket, or a bad thermostat. If it overheats buy the chemical head gasket test. This is what it looks like, it's about $36 on Amazon, it's better to know if it's a head gasket failure now before it warps the cylinder head. It might only show up at specific times, when the engine is cold or hot or under a load.
As for the gas in the oil, if you have a fuel pressure test kit, you can hook it up, prime the fuel system and watch for the pressure to drop off quickly indicating a fuel injector is not closing completely. These guides can help as well. If you run the vehicle too rich for too long, it will melt down the destroy the Catalytic converter. Usually, normal blow by gases won't cause the oil to smell like gas that much, that is usually caused by an overly rich mixture. It can be a sensor also that's making the ECM over fuel the engine. So, if you have a scan tool, take a look at the live engine data, there will be a couple of data PIDs that are listed as Short and Long Term fuel trim (STFT or LTFT). If the numbers are positive or negative over 10%, then something is wrong with how much or little the ECM is fueling the engine. The fuel trims are how much the ECM is adding or subtracting fuel due to some condition. You can Google Short- and Long-Term Fuel trims to learn more about it. It's a very helpful tool to determine how well the engine is running.

https://www.2carpros.com/articles/how-to-test-a-fuel-injector

https://www.2carpros.com/articles/how-to-check-fuel-system-pressure-and-regulator
Was this
answer
helpful?
Yes
No
+1
Saturday, September 16th, 2023 AT 6:56 AM
Tiny
MICHELESAZ
  • MEMBER
  • 8 POSTS
I'm pretty sure the gas smell is from the engine overheating several times and breaking down the oil, it definitely is going to be the next thing I do as soon as I finish rewrapping and insulating the wiring harness from the ECM. Right now, the codes that my friend read were mostly about the computer's relearning things, especially the crankcase. I'm probably not saying that correctly but that's what he told me was just that everything needed to be relearned and so far, so good. And thank you for being good information and I will start performing the maintenance more often. Thank you again!
Was this
answer
helpful?
Yes
No
Sunday, September 17th, 2023 AT 3:24 AM
Tiny
AL514
  • MECHANIC
  • 5,590 POSTS
What codes are setting? Whenever codes set always write them down, before someone erases them. The oil doesn't break down from overheating, which is gasoline getting into the crankcase from blow by through the piston rings. It happens to every vehicle to a certain extent, but more so with a rich running engine or cylinder misfires.
Was this
answer
helpful?
Yes
No
Sunday, September 17th, 2023 AT 8:33 AM
Tiny
SEANOKEEFE
  • MEMBER
  • 6 POSTS
Please forgive me for spamming my question into multiple posts, but these are old threads, maybe one will refresh and get some attention.

I have a 2007 Torrent, with exactly the same problem.

1) what could have caused this much heat on that wire?
2) I'd like to replace this "thin" wire with a heavier gauge, and shorter length - can I just connect it to the battery negative? (For example)
3) Because the wire is old/brittle, I would like to replace it - can the GND feedthrough in the connector, #73, be removed?

Does it work like the some other pins where there is a thin-bladed tool that releases a "catch" on a crimped connector on the wire?

Thank you!
Sean
Was this
answer
helpful?
Yes
No
Tuesday, April 15th, 2025 AT 4:53 AM
Tiny
STEVE W.
  • MECHANIC
  • 15,682 POSTS
The easiest way to get an answer is to ask a new question. The old ones are not really monitored. Plus, we like to keep issues sorted by make model and year so that searching is easier.

https://www.2carpros.com/questions/new
Was this
answer
helpful?
Yes
No
+1
Tuesday, April 15th, 2025 AT 9:41 AM

Please login or register to post a reply.