Will not start when the clutch pedal is pushed in?

Tiny
MCGRAWB
  • MEMBER
  • 1998 CHEVROLET S-10
  • 2.2L
  • 2WD
  • MANUAL
  • 151,000 MILES
Truck would not start with the clutch pushed in so the clutch safety switch was bypassed. Two days later wouldn't go into any gear while running. Bled master cylinder and everything was fine for a couple of days. Then couldn't push clutch pedal in at all so replaced the master cylinder now truck will not start can't even jump start it don't know what to do now!
Sunday, December 18th, 2022 AT 1:13 AM

1 Reply

Tiny
JACOBANDNICKOLAS
  • MECHANIC
  • 110,194 POSTS
Hi,

If you can't push the clutch pedal in, either there is a linkage issue between the pedal and clutch master cylinder, or the slave or MC has completely frozen up.

However, that isn't going to cause a no start if you have the clutch safety switch bypassed.

Recheck your bypass. If that is good, check to make sure there is power to the power wire in the bypass with the key in the start position.

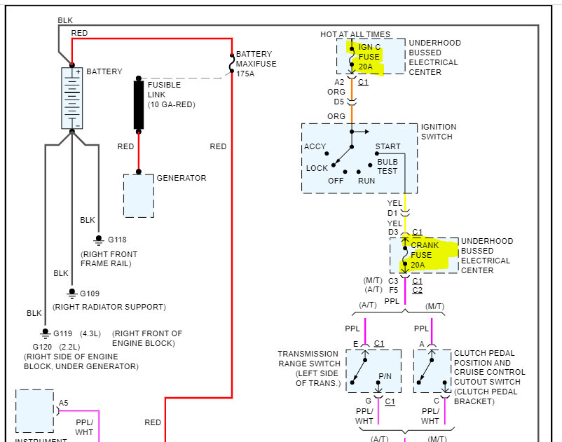
Let me know what you find. Also, I attached the wiring schematic below and highlighted several fuses that can prevent the starter from engaging. If you find there is no power to where the clutch switch should be, check the fuses. In addition to checking the fuses, make sure there is power to and from them.

Here is a link you may find helpful:

https://www.2carpros.com/articles/how-to-check-a-car-fuse

Let me know what you find.

Take care,

Joe

See pics below. Note: I had to cut the schematic in half to make them readable.
Was this
answer
helpful?
Yes
No
Sunday, December 18th, 2022 AT 1:58 PM

Please login or register to post a reply.