AC Problem

Tiny
FIREDAEMON09
  • MEMBER
  • 1999 CHEVROLET VENTURE
Air Conditioning problem - V6 Front Wheel Drive Automatic 154000 miles

My ac stopped working and I have replaced the ac compressor etc and its still not blowing cold I have tried adding freon and still nothing. What would my next step be.

Wednesday, August 12th, 2009 AT 6:11 PM

22 Replies

Tiny
KEN L
  • MASTER CERTIFIED MECHANIC
  • 55,481 POSTS
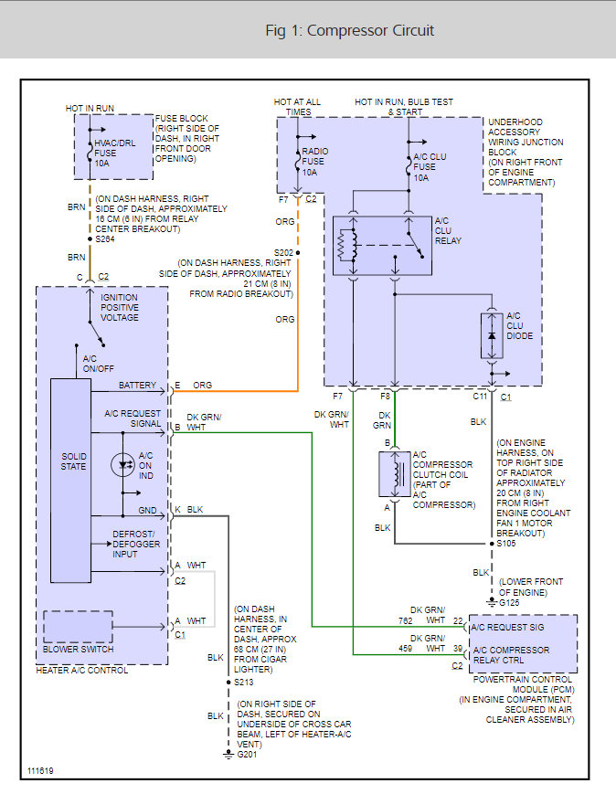
Is the compressor clutch turning when you turn the system on? It sounds like you have a relay that is out not activating the clutch on the compressor which will make the ac not work.

Here is a guide to get us started finding out what is wrong.

https://www.2carpros.com/articles/car-air-conditioner-not-working-or-is-weak

I would start by checking the fuses and relays, here are some guides to help with that.

https://www.2carpros.com/articles/how-to-check-a-car-fuse

and

https://www.2carpros.com/articles/how-to-check-an-electrical-relay-and-wiring-control-circuit

Please let us know what happens so it will help others.

Cheers, Ken
Was this
answer
helpful?
Yes
No
Friday, September 29th, 2017 AT 4:51 PM
Tiny
RANCHHOUSE
  • MEMBER
  • 11 POSTS
  • 2003 CHEVROLET VENTURE
  • 6 CYL
  • FWD
  • AUTOMATIC
  • 40,000 MILES
Heater problem
2003 Chevy Venture 6 cyl Front Wheel Drive Automatic 40000 miles

front heater not blowing air (hot or cold) but the rear heat works just fine
Was this
answer
helpful?
Yes
No
Friday, September 29th, 2017 AT 4:52 PM (Merged)
Tiny
2CARPRO JACK
  • MECHANIC
  • 11,533 POSTS
First check all fuses, underhood and in the pass compartment. Need to test the blower motor for power and ground. It is behind the right side of the dash. If no power, follow wires to fan speed resistor and test for power there, if it has it then the fan speed resistor is bad.
Was this
answer
helpful?
Yes
No
Friday, September 29th, 2017 AT 4:52 PM (Merged)
Tiny
RANCHHOUSE
  • MEMBER
  • 11 POSTS
Ty for your time.I checked power at fan motor and it has power so does that mean its my motor or resistor?
Was this
answer
helpful?
Yes
No
Friday, September 29th, 2017 AT 4:52 PM (Merged)
Tiny
2CARPRO JACK
  • MECHANIC
  • 11,533 POSTS
Check the ground too, if it has both and doesnt work it is the motor
Was this
answer
helpful?
Yes
No
Friday, September 29th, 2017 AT 4:52 PM (Merged)
Tiny
JKIRCHHEFER
  • MEMBER
  • 3 POSTS
  • 2004 CHEVROLET VENTURE
  • 3.2L
  • 6 CYL
  • FWD
  • AUTOMATIC
  • 180,000 MILES
At high way speeds (45 plus) the A/C will stop blowing cold air, at idle and lower speeds it is usually fine, the servicing is good and the clutch is good.
Was this
answer
helpful?
Yes
No
Friday, September 29th, 2017 AT 4:52 PM (Merged)
Tiny
HMAC300
  • MECHANIC
  • 48,601 POSTS
Have a pro check this it may be what is called freezing up or maybe low on Freon, but sounds more like freezing up. If Freon was added lately with out a eveacuation then that may be the cause.
Was this
answer
helpful?
Yes
No
+1
Friday, September 29th, 2017 AT 4:52 PM (Merged)
Tiny
JKIRCHHEFER
  • MEMBER
  • 3 POSTS
The servicing for the refrigerant was right at the mark at 1500 rpm.
Was this
answer
helpful?
Yes
No
-1
Friday, September 29th, 2017 AT 4:52 PM (Merged)
Tiny
HMAC300
  • MECHANIC
  • 48,601 POSTS
Still looks like it's freezing up to me which it wouldn't matter if the Freon is "up to the mark". The pressure s have to be correct as well as no moisture in system.
Was this
answer
helpful?
Yes
No
Friday, September 29th, 2017 AT 4:52 PM (Merged)
Tiny
JKIRCHHEFER
  • MEMBER
  • 3 POSTS
Thanks for the pointers.
Was this
answer
helpful?
Yes
No
Friday, September 29th, 2017 AT 4:52 PM (Merged)
Tiny
NAZ0071
  • MEMBER
  • 1 POST
  • 2000 CHEVROLET VENTURE
  • 6 CYL
  • FWD
  • AUTOMATIC
  • 118,000 MILES
Air Conditioning problem
2000 Chevy Venture 6 cyl Front Wheel Drive Automatic 118000 miles

my AC and heater works, but they dont blow out the vents at any setting. I thought it was the blower resistor and have changed it myself, but it's doing the same thing, please help, Naz
Was this
answer
helpful?
Yes
No
Friday, September 29th, 2017 AT 4:52 PM (Merged)
Tiny
BIGONBNL
  • MEMBER
  • 5 POSTS
This might sound ridiculous, but have you checked the in cabin air filter in the glove box? I took mine out and it was full of leaves and various other crap. I bought 2 replacements at NAPA for about $15 and mine works so much better now. I was really thinking I would have to do some major repairs and that made a huge difference.
Was this
answer
helpful?
Yes
No
Friday, September 29th, 2017 AT 4:52 PM (Merged)
Tiny
COREY050505
  • MEMBER
  • 2 POSTS
  • 2004 CHEVROLET VENTURE
  • 54,000 MILES
I just replaced the air compressor and the
DEIER and put freon in the unit lines got
Cold air Inside never got cold the gauges
Read 40 on the low side and 100 on high side
Anyone have any suggestion why there is still no
Cold air I did everything I was told when
Installing the new compressor and drier! Clutch
Is working
Was this
answer
helpful?
Yes
No
Friday, September 29th, 2017 AT 4:52 PM (Merged)
Tiny
ASEMASTER6371
  • MECHANIC
  • 52,796 POSTS
Did you vacuum the system before charging? Dryer is new? Orfice tube new?

Is your blend door working inside the van?

Roy
Was this
answer
helpful?
Yes
No
Friday, September 29th, 2017 AT 4:52 PM (Merged)
Tiny
COREY050505
  • MEMBER
  • 2 POSTS
I was not told to vacuum the new compressor
And yes I put a new drier in! The old compressor
Did the same thing as the new one! So If I put
It all together and added freon should I vacuum
The system or is it to late? It seems everything is
Working properly low side on gauges is at 40 high
Side is at 100 should be cold air and its not clutch
Is working it sucked the first can of freon
Lines got cold and air never got cold inside van
And then the lines just went back to being warm!
It's holding pressure no leaks in the system!
Was this
answer
helpful?
Yes
No
Friday, September 29th, 2017 AT 4:52 PM (Merged)
Tiny
JOYNIKKI
  • MEMBER
  • 1 POST
  • 2003 CHEVROLET VENTURE
  • 6 CYL
  • 2WD
  • AUTOMATIC
  • 73,000 MILES
Heater problem
2003 Chevy Venture 6 cyl Two Wheel Drive Automatic 73000 miles

My heater blows hot but doesn't blow with a lot of power. Can it be the air filter?
Was this
answer
helpful?
Yes
No
Friday, September 29th, 2017 AT 4:52 PM (Merged)
Tiny
DENNYP
  • MECHANIC
  • 1,824 POSTS
There is an access door inside the glove box. Remove this door, there will be another door behind that. Open this door and you will find 2 air filters. Check them to see if they sre plugged up.
Was this
answer
helpful?
Yes
No
Friday, September 29th, 2017 AT 4:52 PM (Merged)
Tiny
JTINFO
  • MEMBER
  • 1 POST
  • 2004 CHEVROLET VENTURE
  • 6 CYL
  • FWD
  • AUTOMATIC
  • 70,000 MILES
Air Conditioning problem
2004 Chevy Venture 6 cyl Front Wheel Drive Automatic 70000 miles

My air doesn't blow cold anymore I am thinking, since everything is connected is a cooling system problem. Is it simple, like flushing out the radiator, replacing something, or more involved for a professional to do? Or other issues?
Was this
answer
helpful?
Yes
No
Friday, September 29th, 2017 AT 4:52 PM (Merged)
Tiny
RASMATAZ
  • MECHANIC
  • 75,992 POSTS
Your air conditioning system may have lost its charge of refrigerant, or the compressor may not be engaging when you turn on the A/C, or the blend air door inside the HVAC unit may be stuck in the HEAT position so no air goes through the A/C evaporator.

Start with the compressor. Does it engage when you turn on the A/C?

If so, the compressor is working and the A/C system probably contains enough refrigerant to make cold air, so the problem is inside the HVAC unit. Replace the motor that controls the blend air door (this is a difficult job and best left to a professional since it involves tearing apart the HVAC unit -- about an 8 to 10 hour job!).

If the compressor does not engage when you turn on the A/C, see if it will run by jumping the compressor clutch wire directly to the battery (use a fused jumper wire). If the compressor works when you jump it, and the A/C blows cold air, the system contains refrigerant and the fault is likely a bad A/C compressor clutch relay or a bad clutch cycling switch or pressure switch.

If the compressor does not engage when you jump it, the problem is a bad compressor clutch.

If the clutch engages but the compressor does not turn (the belt will start to slip and squeal), the compressor is loced up and you need a new compressor.

If the compressor clutch engages and turns the compressor, but the A/C still does not blow cold air, the system is probably low on refrigerant and needs to be recharged. If you Have an A/C gauge set, hook it up and see if the system has any pressure.

If it is out of refrigerant or is low, check for leaks, then have the A/C system vacuum purged to remove air. After the air is out, it can be recharged with the specified amount of refrigerant. It is important to get any air out as this will reduce cooling efficiency and may make the compressor noisy.

My advice to you if you know nothing about A/C service is to find a repair shop that specializes in A/C repairs and let them fix your cooling problem for you. Today's A/C systems with automatic climate control are very complex and reuire special tools and know-how to diagnose and repair.
Was this
answer
helpful?
Yes
No
+3
Friday, September 29th, 2017 AT 4:52 PM (Merged)
Tiny
RACHEL MOSES
  • MEMBER
  • 1 POST
  • 2001 CHEVROLET VENTURE
  • 3.4L
  • V6
  • AUTOMATIC
  • 250,000 MILES
When driving down highway sometimes air conditioner will kick off when I let off gas it will start blowing cold, does not do it all the time.
Was this
answer
helpful?
Yes
No
Friday, September 29th, 2017 AT 4:52 PM (Merged)

Please login or register to post a reply.