Engine will no start up and run?

Tiny
JKEN78
  • MEMBER
  • 2 POSTS
No codes wires look good someone told me to try the pick up coil
Was this
answer
helpful?
Yes
No
-1
Friday, July 5th, 2019 AT 6:01 PM (Merged)
Tiny
BRUHN
  • MEMBER
  • 1 POST
  • 1989 CHEVROLET TRUCK
  • V8
  • 2WD
  • AUTOMATIC
  • 80,000 MILES
I just bought this 1989 chevy pickup that's been sitting up for about 5 years. I can pour gas into the carb.(It's a tbi) and it will crank and run till gas is gone. Is it the fuel pump, the injectors or something electrical? Where do I start?
Was this
answer
helpful?
Yes
No
-1
Friday, July 5th, 2019 AT 6:01 PM (Merged)
Tiny
RASMATAZ
  • MECHANIC
  • 75,992 POSTS
Turn key to run do you hear the fuel pump for 2secs-if so check the fuel pressure with a fuel pressure gauge make sure its within specifiaction then comeback
Was this
answer
helpful?
Yes
No
-1
Friday, July 5th, 2019 AT 6:01 PM (Merged)
Tiny
MARISON RICE
  • MEMBER
  • 3 POSTS
  • 1989 CHEVROLET TRUCK
Engine Performance problem
1989 Chevy Truck V8 Four Wheel Drive Automatic 189k miles

Truck started shaking and cut off. Cranked and shook for another few seconds and cut off again. Turns over, but will not start. Diesels. But when it starts it runs like new.? Will continue to run with out any hesitation. The truck will even restart with in several (warmed up) min of running. But in the morning same old chug chug and die. It take atleast 10 min of cranking to get it to start. This is the first time in 20yrs it has done this. At 189k it has always starting with out any trouble at all.
Was this
answer
helpful?
Yes
No
-1
Friday, July 5th, 2019 AT 6:01 PM (Merged)
Tiny
FACTORYJACK
  • MECHANIC
  • 4,159 POSTS
If it is running rough, shaking, and dieseling, it could be a symptom of low fuel pressure. It does not take much for this vehicle, spec is 9-13 psi. One concern is how the maintenance has been. Has the fuel filter been serviced regularly, or has the original gone 189k miles. I would start by considering what has been done for maintenance, checking fuel pressue, and if below spec replacing pump and filter. One other consideration is tune up parts, specifically coil and coil wire. Low spark output on adequate fuel pressure can give you somewhat of the same symptoms.
Was this
answer
helpful?
Yes
No
-1
Friday, July 5th, 2019 AT 6:01 PM (Merged)
Tiny
MARISON RICE
  • MEMBER
  • 3 POSTS
Thank you so much for your answer.
I have check the fuel pressure and it is good. I changed the fuel filter and pump 10k miles ago. If and when the truck starts it runs like new. The injectors have never been replaced nor the fuel pressure regulator. Would you suggest starting there? The plus and wire have about 40k on them.

Marison
Was this
answer
helpful?
Yes
No
Friday, July 5th, 2019 AT 6:01 PM (Merged)
Tiny
FACTORYJACK
  • MECHANIC
  • 4,159 POSTS
On a TBI system, injector and regulator problems are relatively rare, especially intermittent type problems. There is also a possibility of contaminants in the fuel, perhaps some water. What will happen is, as the vehicle sits, the water gathers and rests in the lowest part of the tank. In motion the water is mixed and the molecules are smaller, and passing them may be less noticeable. It may be advised to take a fuel sample in a clear container and let it sit to see if any moisture is present. Has this concern occurred over more than one tank of fuel?
Was this
answer
helpful?
Yes
No
Friday, July 5th, 2019 AT 6:01 PM (Merged)
Tiny
MARISON RICE
  • MEMBER
  • 3 POSTS
Now that you mention it. No It could be bad gas.
I know that I am getting plenty of pressure. I will check that next. That could explain the fact when it is moving it runs great. This truck has not been used alot with in the few months. It does sit for week on end. I sure hope that it is the gas. That will be an easy fix.

Thanks
Was this
answer
helpful?
Yes
No
Friday, July 5th, 2019 AT 6:01 PM (Merged)
Tiny
JOHNSHOPE
  • MEMBER
  • 2 POSTS
  • 1989 CHEVROLET TRUCK
  • V8
  • 2WD
  • AUTOMATIC
  • 109,000 MILES
HI there,

I have a 1989 Chevy C1500 with 5.7 liter V8. Here is the story.

I am driving it one day, it's raining, and the truck stalls on the freeway. I AAA the truck back to my house. It sits for a few days before I can get back to it.

I find the time and the truck cranks on the first try. However, it is running rough and stalls again when I give it a little gas while in park. Now, the truck will not start. I wait another day, the truck starts the first try. Same thing happens. Put it into gear, stalls and will not start.

Fast forward: I have replaced the distributor, cap, rotor, plugs, wires, coil, TBI ( $500 ) and the EGR valve. Still the same *& %$ symptom.

When it stalls, exhaust lingers out of the left throttle body area.

I am now at my wits end. I do not know what to do next. Please help.

John Hope, Atlanta, GA.
Was this
answer
helpful?
Yes
No
Friday, July 5th, 2019 AT 6:01 PM (Merged)
Tiny
BUDDYCRAIGG
  • MECHANIC
  • 2,262 POSTS
Have you tested for spark or fuel when it stalls and will not start back up?
Was this
answer
helpful?
Yes
No
Friday, July 5th, 2019 AT 6:01 PM (Merged)
Tiny
FACTORYJACK
  • MECHANIC
  • 4,159 POSTS
Let's hope.
Was this
answer
helpful?
Yes
No
Friday, July 5th, 2019 AT 6:01 PM (Merged)
Tiny
DOCFIXIT
  • MECHANIC
  • 18,828 POSTS
Hi
So I understand you replaced the dist assembly and the TBI assembly? Was fuel pressure checked?
Let me know
Thanks for donate
Was this
answer
helpful?
Yes
No
Friday, July 5th, 2019 AT 6:01 PM (Merged)
Tiny
JOHNSHOPE
  • MEMBER
  • 2 POSTS
I will try to test the fuel pressure. What is a good tool to use for this?

I will test again fuel into the TBI and spark after stalling tonight or tomorrow.
Was this
answer
helpful?
Yes
No
-1
Friday, July 5th, 2019 AT 6:01 PM (Merged)
Tiny
BUDDYCRAIGG
  • MECHANIC
  • 2,262 POSTS
A fuel pressure tester, rated for fuel injection systems.
I think mine was about $30 from a parts store.
Was this
answer
helpful?
Yes
No
Friday, July 5th, 2019 AT 6:01 PM (Merged)
Tiny
ASEMASTER6371
  • MECHANIC
  • 52,796 POSTS
Good afternoon,

You need to test the fuel pressure and look for 9-13 pounds with the key on, engine off. The fuel pump should run for 2 seconds as well for the priming.

https://www.2carpros.com/articles/how-to-check-fuel-system-pressure-and-regulator

https://www.2carpros.com/articles/how-to-replace-an-electric-fuel-pump

When you crank the engine, the fuel pump should run all the times. This could be a fuel pump failure.

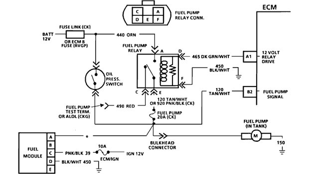
I attached a wiring diagram of the system for you as well.

https://www.2carpros.com/articles/how-to-check-wiring

Roy

1. Depressurize fuel system.
2. Disconnect battery ground cable.
3. Raise and support vehicle.
4. Remove fuel tank, then fuel sending unit and pump assembly by turning cam lock ring counterclockwise.
5. Lift assembly from fuel tank and remove fuel pump from fuel sending unit.
6. Pull fuel pump up into attaching hose while pulling outward away from bottom support. Take care not to damage rubber insulator and strainer during removal.
7. After pump assembly is clear of bottom support, pull pump assembly out of rubber connector.
8. Reverse procedure to install.

Some 1985 truck models equipped with electric fuel pumps may experience a no run or no start condition and/or a blown fuel pump fuse. This condition may be attributed to an inoperative in tank fuel pump caused by a short in the radio frequency interference (RFI) filter. The RFI filter is located on the electrical input terminals of the fuel pump.

To check the above mentioned complaint, disconnect the three wire connector at the fuel tank and measure the resistance between the two outside wires (black and tan) of the connector. Resistance should be 3-4 ohms. If resistance is not as specified, replace fuel pump with new unit, Part No. 6472311. To further check the system, remove the assembly from fuel tank and measure the resistance of the RFI filter and pump assembly individually. Resistance of the RFI filter should be infinity. If resistance is not as specified, replace filter with new unit, Part No. 6472779. Resistance values for the pump assembly should be as stated above.

*** THIS PROCEDURE HAS BEEN UPDATED BY TSB # 89-T-36, dated 3/89

In order to eliminate the possibility of damage or diminishing longevity of a service replacement fuel pump, it is always necessary to replace the fuel strainer at the same time as replacing of fuel pump.

*** THIS PROCEDURE HAS BEEN UPDATED BY TSB # 86-B-110, dated 8/86

1.Coupled hose assemblies are not to be repaired. If a hose is damaged, it must be replaced as an assembly.
2.Uncoupled fuel lines (3/8" fuel feed - 5/16" return line) that must be replaced have to be made of a Fluroelastomer material instead of a neoprene hose.
3.If a clamped line is opened for service, it must be reassembled with the same type and number of clamps.
4.Stainless steel screw band hose clamps are used on hose/pipe connections which do not have coupler fittings.
5.Do not use copper or aluminum tubing to replace steel tubing.
6.Do not use rubber hose within 4" of the exhaust system or within 10" of the catalytic converter.
7.In repairable areas, cut a piece of fuel hose 4" longer than the portion of the line removed. If more than 6" inch length of pipe is removed, use a combination of steel pipe and hose so that hose lengths will not be more than 10".
8.Cut ends of pipe remaining on car square with a tube cutter. Using the first step of a double flaring tool, form a bead on both ends of the pipe sections. If a pipe is to corroded to withstand bead operation without damage, the pipe should be replaced. If a new pipe is used, form a bead on both ends of it also.
9.Pipes must be properly secured to the frame to prevent chafing.
Was this
answer
helpful?
Yes
No
-1
Friday, February 5th, 2021 AT 1:03 PM

Please login or register to post a reply.