My starter is not cranking the engine over?

Tiny
JACOBANDNICKOLAS
  • MECHANIC
  • 110,192 POSTS
Welcome back:

Honestly, I would think it would affect more than that. I would check the alternator output after you confirm the fuse is good.

Joe
Was this
answer
helpful?
Yes
No
Monday, February 1st, 2021 AT 12:07 PM (Merged)
Tiny
LOU20
  • MEMBER
  • 83 POSTS
Great, I will check the fuses and alternator. I was hoping it wasn't the alternator but never know.
Was this
answer
helpful?
Yes
No
Monday, February 1st, 2021 AT 12:07 PM (Merged)
Tiny
CHESTERDRAWS
  • MEMBER
  • 1 POST
  • 2005 KIA RIO
  • 4 CYL
  • 2WD
  • MANUAL
  • 200,000 MILES
I turn the key to start all the red lights turn on. But that's it, nothing else from that point on no ticking no staff nothing.
Was this
answer
helpful?
Yes
No
Monday, February 1st, 2021 AT 12:07 PM (Merged)
Tiny
JACOBANDNICKOLAS
  • MECHANIC
  • 110,192 POSTS
Welcome back:

I hope it isn't too. However, it isn't hard to replace if needed. I will provide the directions. Let me know what you find or if you have any questions.

Take care,
Joe
Was this
answer
helpful?
Yes
No
Monday, February 1st, 2021 AT 12:07 PM (Merged)
Tiny
JACOBANDNICKOLAS
  • MECHANIC
  • 110,192 POSTS
Hi,

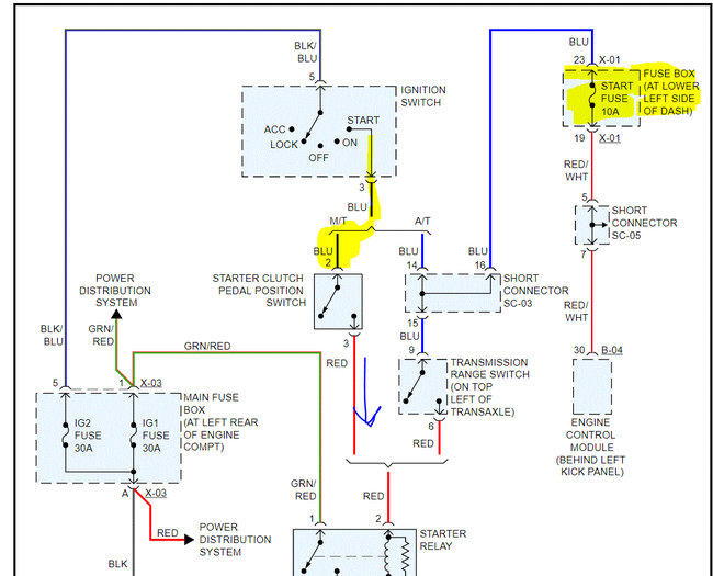
What we need to do is start checking a few things. First, I attached a pic from the wiring schematic below. I highlighted a fuse I need you to check. In addition to just checking the fuse, confirm there is power to and from it. Here is a link that helps explain how to do this:

https://www.2carpros.com/articles/how-to-check-a-car-fuse

Now, if the fuse is good and there is power, the next thing I need you to do is confirm there is power into and from the clutch safety switch. It is located at the top of the clutch pedal. I highlighted it and the arrow shows the direction of power out. Note that the key needs to be in the start position when testing and the clutch will need depressed to check for power out.

Here is a link to help with testing wiring:

https://www.2carpros.com/articles/how-to-check-wiring

If there is power out, one last thing I need to be checked, the starter relay. It is located under the hood in the power distribution box. If you look at pic 3, I highlighted the relay to test. We have two ways to test this. The first (and easiest) is to locate another relay in the box having the same part number and switch them. Or, here is a link that explains how to test a relay:

https://www.2carpros.com/articles/how-to-check-an-electrical-relay-and-wiring-control-circuit

Do this and let me know what you find. I realize it seems like a lot, but it won't take long. You will need a simple test light to do the clutch safety switch test, but the rest can be done without tools unless you can't find a matching relay, but there should be one.

Let me know what you find or if you have other questions. I'm here to help.

God Bless!!!

Joe
Was this
answer
helpful?
Yes
No
Monday, February 1st, 2021 AT 12:07 PM (Merged)
Tiny
LOU20
  • MEMBER
  • 83 POSTS
Thanks for your help it was the fuses.
Was this
answer
helpful?
Yes
No
Monday, February 1st, 2021 AT 12:07 PM (Merged)
Tiny
CHESTERDRAWS
  • MEMBER
  • 1 POST
All the fuses and relays are good there is power all the dash lights come on but there is nothing when I turn the key further
Was this
answer
helpful?
Yes
No
Monday, February 1st, 2021 AT 12:07 PM (Merged)
Tiny
JACOBANDNICKOLAS
  • MECHANIC
  • 110,192 POSTS
Welcome back:

That's good news. I was hoping it wasn't going to need an alternator.

Regardless, let us know if we can help in the future.

Take care,
Joe
Was this
answer
helpful?
Yes
No
Monday, February 1st, 2021 AT 12:07 PM (Merged)
Tiny
JACOBANDNICKOLAS
  • MECHANIC
  • 110,192 POSTS
The next thing to check is if the starter motor is getting power. There will be a heavy gauge wire straight from the battery that has 12v at all times. There will be a smaller wire which only gets power when the key is in the start position. We need to check for power to that wire. You will need a helper to turn the key for you when checking. If there is power, the starter is bad.

Here is a link you may find helpful.

https://www.2carpros.com/articles/starter-not-working-repair

Let me know what you find.

Take care and God bless.

Joe
Was this
answer
helpful?
Yes
No
Monday, February 1st, 2021 AT 12:07 PM (Merged)
Tiny
LOU20
  • MEMBER
  • 83 POSTS
Thanks. Will reach out in the future.
Was this
answer
helpful?
Yes
No
Monday, February 1st, 2021 AT 12:07 PM (Merged)
Tiny
JACOBANDNICKOLAS
  • MECHANIC
  • 110,192 POSTS
Happy to help.
Was this
answer
helpful?
Yes
No
Monday, February 1st, 2021 AT 12:07 PM (Merged)

Please login or register to post a reply.