Battery light staying on

Tiny
MARIAHJC91
  • MEMBER
  • 2002 MERCURY SABLE
  • 3.0L
  • 6 CYL
  • 2WD
  • AUTOMATIC
  • 170,000 MILES
New battery and new alternator and new main fuse. Battery won't keep a charge at all, drains almost instantly.
Sunday, September 5th, 2021 AT 12:46 AM

1 Reply

Tiny
KASEKENNY
  • MECHANIC
  • 18,907 POSTS
We need to start with confirming the battery and alternator are testing okay.

Just because they are new does not mean they are okay. More than likely they are but we need to confirm that or we will never fix this.

They both need to be load tested so here are a couple guides that will help with this:

https://www.2carpros.com/articles/how-to-check-a-car-alternator

https://www.2carpros.com/articles/car-battery-load-test

If they both test good then we need to move onto checking wiring and the command voltage from the PCM.

https://www.2carpros.com/articles/how-to-check-wiring

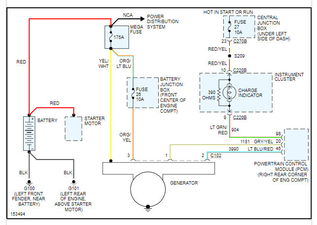
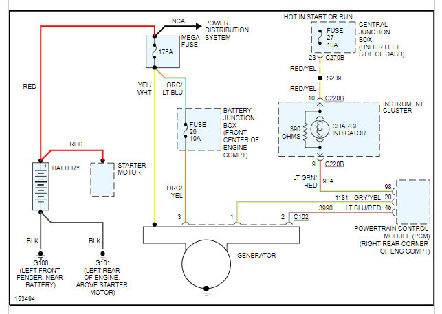
Below you will find the wiring diagram but when we prove that all these test ok then we can chase a PCM issue. Basically the PCM needs to command the alternator on and then the regulator controls this voltage.

However, none of this will fix it if the new alternator has a defective regulator. I have seen this many times so it is important to check it.

Please let us know what you find with this and we can go from there. Thanks
Was this
answer
helpful?
Yes
No
Sunday, September 5th, 2021 AT 7:37 AM

Please login or register to post a reply.