A/C not cold

Tiny
STEVEN SUE GRIDER
  • MEMBER
  • 2000 CHEVROLET VENTURE
  • 6 CYL
  • 2WD
  • AUTOMATIC
  • 170,000 MILES
At an idle my A/C is cold. At highway speeds it isn't cold enough. You can feel the A/C get cooler when you slow down.
Sunday, June 13th, 2021 AT 5:38 AM

3 Replies

Tiny
ASEMASTER6371
  • MECHANIC
  • 52,796 POSTS
Good morning,

This could be low Freon or a pressure issue.

https://www.2carpros.com/articles/car-air-conditioner-not-working-or-is-weak

https://www.2carpros.com/articles/re-charge-an-air-conditioner-system

Can you give me the high side and low side readings of the system while it is running? You may also have a condenser that is clogged externally. If the fins are blocked with dirt or debris, there will not be enough airflow for the Freon to cool down. You can try rinsing off the condenser with a garden hose and get rid of the dirt and debris. Do not use too much force from the hose or you will bend the fins.

Roy.

Was this
answer
helpful?
Yes
No
Sunday, June 13th, 2021 AT 7:47 AM
Tiny
STEVEN SUE GRIDER
  • MEMBER
  • 2 POSTS
I have no gauges, I bought some Freon, the one gauge that came with the freon indicated the system wasn't low on Freon. Are the doors in the system operated by vacuum or small servo motors?
Was this
answer
helpful?
Yes
No
Monday, June 14th, 2021 AT 5:03 AM
Tiny
ASEMASTER6371
  • MECHANIC
  • 52,796 POSTS
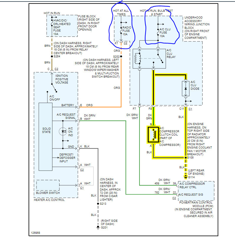
The gauge on that Freon installer is not accurate at all. If you do not have the correct pressure, the system will not come on at all. I attached a wiring diagram of the system for you to view for the compressor.

https://www.2carpros.com/articles/how-to-check-wiring

https://www.2carpros.com/articles/how-to-use-a-voltmeter

I attached the procedure for the blend door actuator as well for you. It is a small motor. Easy to get to. You can get it at any parts store.

https://www.2carpros.com/articles/replace-blend-door-motor

Roy

Was this
answer
helpful?
Yes
No
Monday, June 14th, 2021 AT 5:17 AM

Please login or register to post a reply.