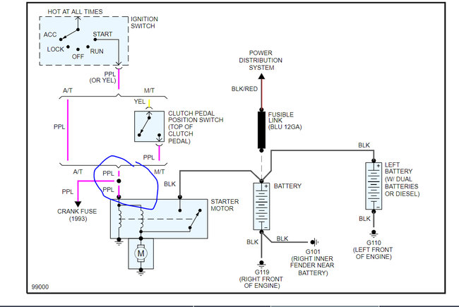
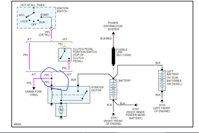
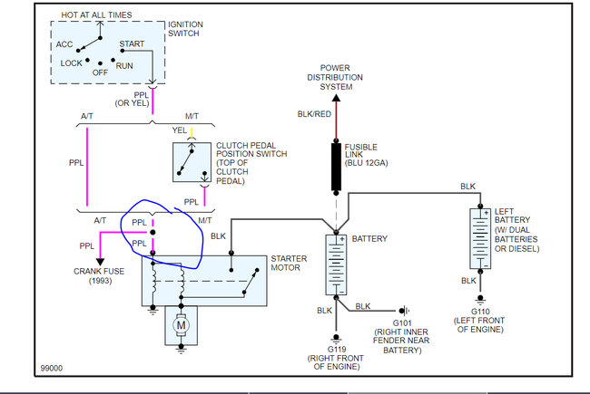
Thursday, October 7th, 2021 AT 12:13 PM
When I drive my truck for extended periods of time, then stop turn off the engine. Get gas or what not. The engine does nothing no weak crank nothing. Just nothing. Seems that when I sit and wait then it starts. Almost seems like something got hot. Just a waiting game. Engine was rebuilt. Only had about 25,000 on it. Transmission has even less. Also, a rebuild. Runs great other than that.




