Crank no start

Tiny
NEECYY
  • MEMBER
  • 1991 ACURA INTEGRA
  • 1.8L
  • 4 CYL
  • 2WD
  • MANUAL
  • 450,000 MILES
I have spark, although not to sure how strong, fuel to injectors, new main relay, but I dont hear that sort of hissing sound at fuel rail. I have always heard when key turns on at first. Any suggestions?
Thank you much. I enjoy reading your responses!
Tuesday, February 9th, 2021 AT 9:05 AM

6 Replies

Tiny
SEVAG P
  • MECHANIC
  • 406 POSTS
Hello.

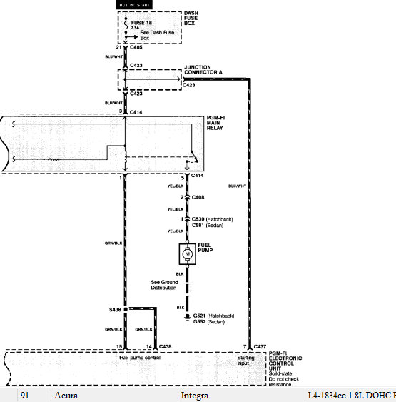
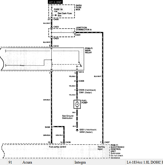
If you get spark then you must check for fuel pressure, install fuel pressure gauge at filter connection, you must from 30 to 37 PSI, if not check the relay.

check our link below how to check fuel pump and its relay.

https://www.2carpros.com/articles/how-to-check-fuel-system-pressure-and-regulator

https://www.2carpros.com/articles/how-to-check-an-electrical-relay-and-wiring-control-circuit

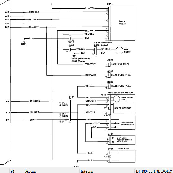
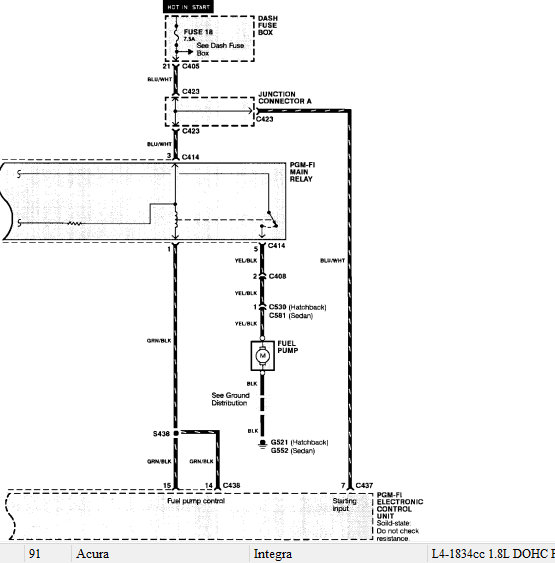
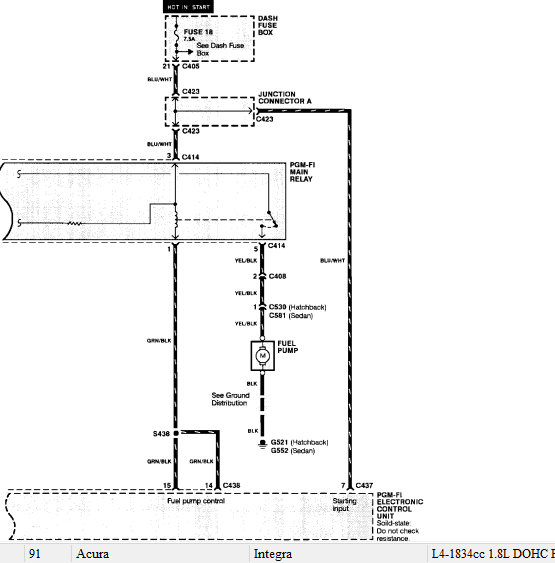
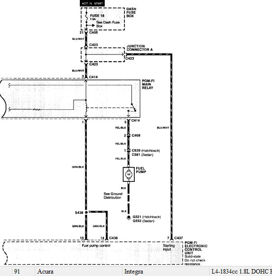
Check the diagrams below how to check fuel pump.

let us know what happens with you.

thank you.
Was this
answer
helpful?
Yes
No
Tuesday, February 9th, 2021 AT 9:56 AM
Tiny
NEECYY
  • MEMBER
  • 4 POSTS
I did open at fuel filter and turnover and it sprayed. Your right though I need to get gauge and test.
Okay, so I also didn't say.

-Battery was put in backwards- blew main fuse, I replaced.
-I had been just jumpering the bottom 4 pins of main relay harness instead of buying a new one, for awhile. I know not good.
-I removed an alarm that was acting up and just matched wire colors to put back together. But I did take out this relay because it had that diode in it. And um now you say that about the relay. You think I took out the fuel relay? I thought it was located by stereo. This one was by main relay. Of I jump bottom four pins of main relay harness will that tell me if I did?
I know I'm learning the hard way.
Thank you for your speedy reply.
Was this
answer
helpful?
Yes
No
Wednesday, February 10th, 2021 AT 4:19 PM
Tiny
NEECYY
  • MEMBER
  • 4 POSTS
Okay, nevermind that was dumb. Fuel relay is main relay. So then, do you think this relay came with the alarm. Do they add relays with diodes for alarms?
Was this
answer
helpful?
Yes
No
Wednesday, February 10th, 2021 AT 4:25 PM
Tiny
SEVAG P
  • MECHANIC
  • 406 POSTS
Hello,

Check the diagrams below and the main relay pinout, it has no relation with the alarm system just controls the fuel pump, and supplies voltage to ECU.

Remove main relay connector, use voltmeter check the pins described below.

Between pin 1 and 2 you must get 12 volts.
Between pin 5 and 2 you must get 12 volts ignition on.
Ignition on at pin 7 and 2 you must get 12v which is the supply for the fuel pump.
Between pin 4 and 2 you must get 12 volts.
Pin 8 controlled by ECU via ground.
Pin 3 to ECU supply voltage.

If all the results are as specified then replace the main relay.

Let us know what happens with you.

Thank you.
Was this
answer
helpful?
Yes
No
Monday, February 15th, 2021 AT 7:34 AM
Tiny
NEECYY
  • MEMBER
  • 4 POSTS
Sorry cars been on back burner. I checked cam timing and I'm 2 teeth off. Going to take off crank, change belt, tensioner and water pump. I'll let you know when I get that done. Thank you
Was this
answer
helpful?
Yes
No
Sunday, March 7th, 2021 AT 9:42 PM
Tiny
JACOBANDNICKOLAS
  • MECHANIC
  • 110,194 POSTS
Hi,

I noticed we didn't hear from you for a couple of days. Have you had any progress? We are really interested in knowing.

Joe
Was this
answer
helpful?
Yes
No
Wednesday, March 10th, 2021 AT 5:23 PM

Please login or register to post a reply.