Radio wiring diagrams please?

Tiny
JHAYSTORM
  • MEMBER
  • 1 POST
Its not for the hybrid, its for the optima sport 2019
Was this
answer
helpful?
Yes
No
-1
Wednesday, March 10th, 2021 AT 7:09 PM (Merged)
Tiny
JAMES BUSH2
  • MEMBER
  • 5 POSTS
I will thank you so much!
Was this
answer
helpful?
Yes
No
Wednesday, March 10th, 2021 AT 7:09 PM (Merged)
Tiny
DANNY L
  • MECHANIC
  • 5,648 POSTS
Hello again,
Attached below is the info I need. Thanks again for using 2CarPros
Danny-
Was this
answer
helpful?
Yes
No
Wednesday, March 10th, 2021 AT 7:09 PM (Merged)
Tiny
TRAVIS JOHN TARRINGTON
  • MEMBER
  • 2 POSTS
Thanks for the diagrams as well.
Was this
answer
helpful?
Yes
No
Wednesday, March 10th, 2021 AT 7:09 PM (Merged)
Tiny
QMAYS34
  • MEMBER
  • 3 POSTS
  • 2017 KIA OPTIMA
  • 2.2L
  • 4 CYL
  • 2WD
  • AUTOMATIC
  • 86,000 MILES
I am trying to find the speaker wire colors and what is the remote wire on back of the radio.
Was this
answer
helpful?
Yes
No
Wednesday, March 10th, 2021 AT 7:09 PM (Merged)
Tiny
KEN L
  • MASTER CERTIFIED MECHANIC
  • 55,440 POSTS
Use 2CarPros anytime, we are here to help. Please tell a friend.
Was this
answer
helpful?
Yes
No
Wednesday, March 10th, 2021 AT 7:09 PM (Merged)
Tiny
KASEKENNY
  • MECHANIC
  • 18,907 POSTS
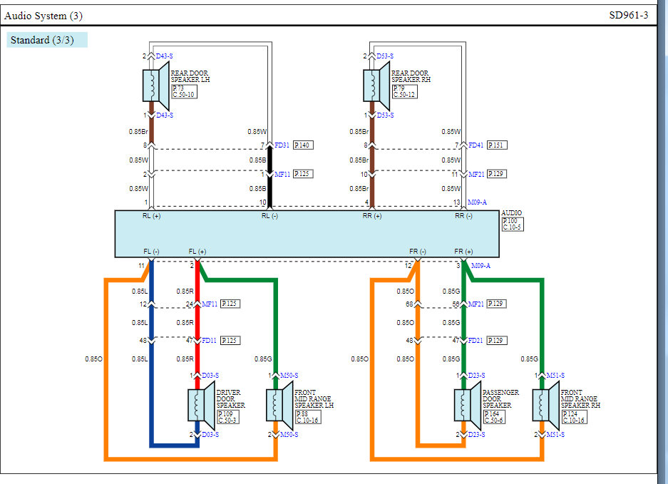
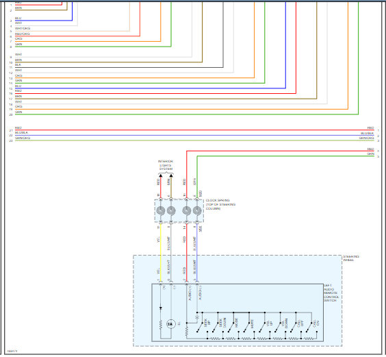
Does your vehicle have factory navigation or is it just the radio? I attached the audio diagrams however, this may be different if you have navigation. There are three options with Nav so do you have the 4 inch screen or the system called PIO?

Let me know and I can send those diagrams. Thanks
Was this
answer
helpful?
Yes
No
Wednesday, March 10th, 2021 AT 7:09 PM (Merged)
Tiny
QMAYS34
  • MEMBER
  • 3 POSTS
Thanks, no navi.
Was this
answer
helpful?
Yes
No
Wednesday, March 10th, 2021 AT 7:09 PM (Merged)
Tiny
KASEKENNY
  • MECHANIC
  • 18,907 POSTS
Okay. Those are the diagrams for the standard radio system. Let us know if you need other info. Thanks
Was this
answer
helpful?
Yes
No
Wednesday, March 10th, 2021 AT 7:09 PM (Merged)
Tiny
SLOWRIDE45
  • MEMBER
  • 6 POSTS
  • 2016 KIA OPTIMA
  • 2.4L
  • 4 CYL
  • 2WD
  • AUTOMATIC
  • 65,000 MILES
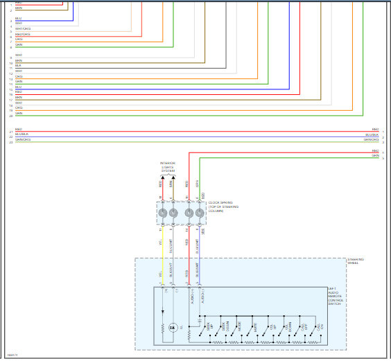
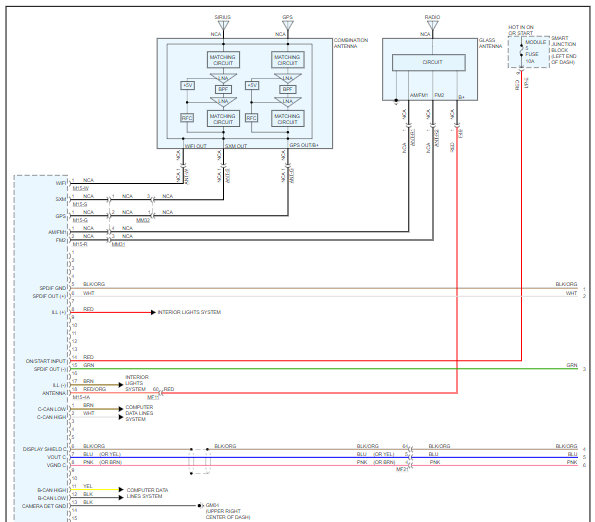
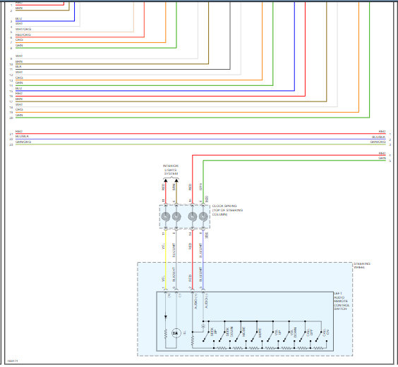
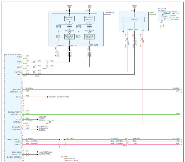
Hello, I am having a bit of an issue with my sound system and I think I've narrowed it down to a grounding issue to the amp. Can you please help me out with the wiring diagram for my sound system? The car listed above is the LX model with the Harman Kardon (HK) sound system VIN 5XX. I've attached an image of the headset sticker and amp sticker. I want to run a new ground to the amp and headset and want to make sure that the wires are correct. Thank you for your help.
Was this
answer
helpful?
Yes
No
Wednesday, March 10th, 2021 AT 7:10 PM (Merged)
Tiny
DANNY L
  • MECHANIC
  • 5,648 POSTS
Hello, I'm Danny.

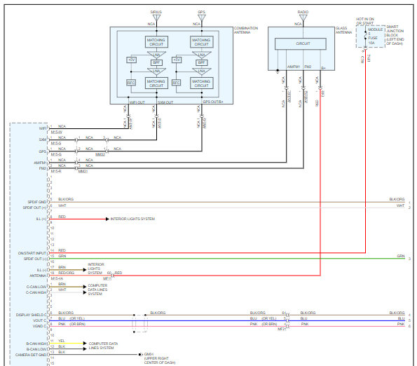
Here is the wiring diagram you've requested. I've cut the pictures in half so you can view larger. Your audio diagrams don't specify Harmon Kardon specifically so I've attached a picture below of all the systems that were available. Let me know if this wasn't the right one and we'll try others. Hope this helps and thanks for using 2CarPros.
Was this
answer
helpful?
Yes
No
+1
Wednesday, March 10th, 2021 AT 7:10 PM (Merged)
Tiny
SLOWRIDE45
  • MEMBER
  • 6 POSTS
Thank you for the diagrams, those look correct. Since everything that I've researched leads me to a ground issue with the amp, should I install a new ground for the amp to the car's chassis or run a new line straight to the battery? Great YouTube videos btw, I have subscribed.
Was this
answer
helpful?
Yes
No
Wednesday, March 10th, 2021 AT 7:10 PM (Merged)
Tiny
DANNY L
  • MECHANIC
  • 5,648 POSTS
Hello again.

There wouldn't really be a reason to run a new wire all the way to the car battery. Just check the wire to see if it's loose, broken, melted, etc. If you feel like replacing just be sure it has a good connection. Let us know if you have any further questions on this and keep us updated. Hope this helps and thanks again for using 2CarPros.

Danny-
Was this
answer
helpful?
Yes
No
Wednesday, March 10th, 2021 AT 7:10 PM (Merged)
Tiny
SLOWRIDE45
  • MEMBER
  • 6 POSTS
Hi Danny, sorry to trouble you but by chance do you happen to have any higher quality images of the ones you originally sent? I tried to zoom in on the images and it's all blurred. Printing the image is even worse. I'm trying to identify constant power sources, switched power sources and all grounds to take measurements (reference points) when the system is working to compare them when the system is not working to hopefully pin point the fault location/wire. Thank you
Was this
answer
helpful?
Yes
No
Wednesday, March 10th, 2021 AT 7:10 PM (Merged)
Tiny
DANNY L
  • MECHANIC
  • 5,648 POSTS
Hello again.

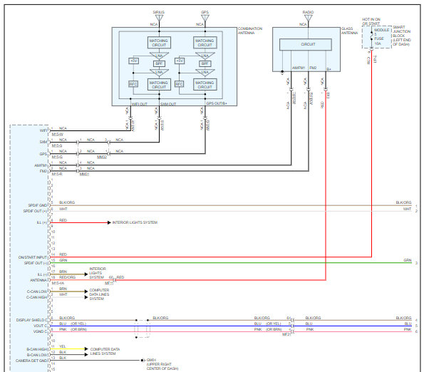
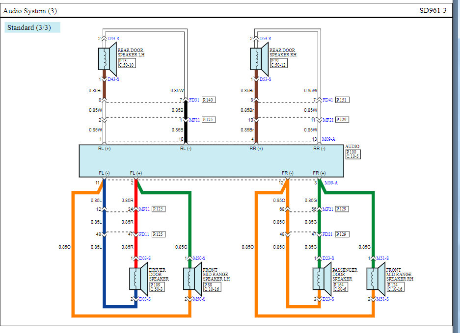
I blew the picture wiring diagrams up larger for you and attached again below. Hope you can view these as larger. Let me know if these work. Thanks again for using 2CarPros.

Danny-
Was this
answer
helpful?
Yes
No
+1
Wednesday, March 10th, 2021 AT 7:10 PM (Merged)
Tiny
SLOWRIDE45
  • MEMBER
  • 6 POSTS
Heck yeah, perfect quality. Thank you so much!
Was this
answer
helpful?
Yes
No
Wednesday, March 10th, 2021 AT 7:10 PM (Merged)
Tiny
DANNY L
  • MECHANIC
  • 5,648 POSTS
You're welcome!

Keep us updated as to your progress. Let us know also if you have any further questions on this issue. Thanks again for using 2CarPros.

Danny-
Was this
answer
helpful?
Yes
No
Wednesday, March 10th, 2021 AT 7:10 PM (Merged)
Tiny
SLOWRIDE45
  • MEMBER
  • 6 POSTS
Hi Danny,

Can you please help me out with the pinout diagram for my radio? I attached image of the tag on my radio. I also added the the pinout for the amp in case someone else needs it to match up to the wiring diagram you provided.

I've changed the headset (radio) and the amp and continue to experience the occasional sound blackout. I connected a new ground to the amp via chassis in case it was a grounding issue and and tested all power to the amp when the system is working and again when the the system has failed (blackout). There is no power loss during the blackout.

I've looked for the complete wiring harness from the headset to the amp so I could just change it out but have had no luck finding it.

Thanks.
Was this
answer
helpful?
Yes
No
Wednesday, March 10th, 2021 AT 7:10 PM (Merged)
Tiny
DANNY L
  • MECHANIC
  • 5,648 POSTS
Hello again.

Since you've testing the wiring and are getting power to everything during the sound blackout are you sure there isn't something wrong with the actual unit? Sounds like it might have an internal wiring or circuit issue. Was the amplifier added afterword or been there all along? Let me know and we'll go from there. Thanks again for using 2CarPros.

Danny-
Was this
answer
helpful?
Yes
No
Wednesday, March 10th, 2021 AT 7:10 PM (Merged)
Tiny
SLOWRIDE45
  • MEMBER
  • 6 POSTS
Hello Danny,

This is an OEM Harman Kardon sound system. I first thought it was the amp and changed it out with a new OEM amp. The problem still occurred. I then changed the head unit (radio) with a new OEM replacement. The problem still occurred. I ran a new ground to the amp and that was no help.

Do you happen to know if there is a data/wiring interface between the head unit and the amp? Maybe that has been the culprit all along. This issue is literally the stick that's poking the bear. I'm ready to gut out the inside of the car in order to follow the harness from point a to point b Argh!

Thanks again for all of your help and have a wonderful Thanksgiving.
Was this
answer
helpful?
Yes
No
Wednesday, March 10th, 2021 AT 7:10 PM (Merged)

Please login or register to post a reply.