Headlights not wokring?

2008 PONTIAC GRAND PRIX
60 MILES • 6 CYL • FWD • AUTOMATIC
Avatar
JOSH08GRANDPRIX
  • MEMBER
  • 1 POST
hello, i have a 2008 pontiac grand prix my driver side low beam is not working. I checked the fuses and the bulb and they are both ok. what else could it be?
Feb 15, 2011 at 12:34 AM
Advertisement
Avatar
JDL
  • CERTIFIED EXPERT
  • 16,098 POSTS
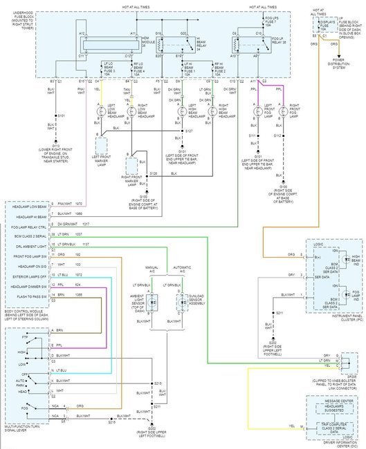
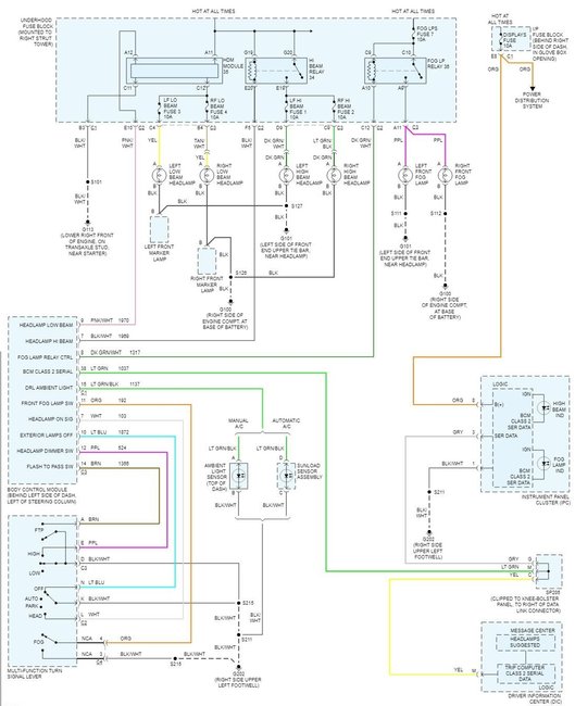
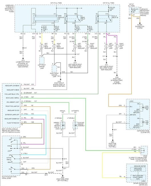
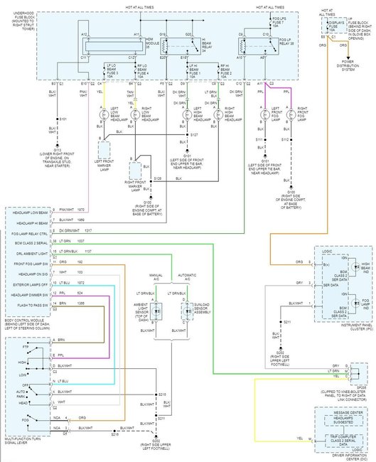
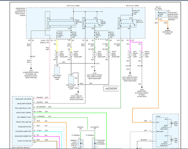
Use a voltage tester on the fuse circuit, headlamps on. If no voltage, backtrack the circuit. In the diagram, the yellow wire at headlamp is voltage. Black wire is ground.
Feb 15, 2011 at 7:15 PM
Avatar
JDL
  • CERTIFIED EXPERT
  • 16,098 POSTS
Just to add, you may need to check for trouble codes? I have seen the alternator put out to much voltage popping the headlights.
Feb 15, 2011 at 7:21 PM
Advertisement
Avatar
JESSE787
  • MEMBER
  • 1 POST
both of my head lights went out yesterday for some reason. all the other lights work its just both of my headlights
Dec 9, 2020 at 8:37 AM (Merged)
Avatar
RASMATAZ
  • CERTIFIED EXPERT
  • 75,992 POSTS
Could be the headlight switch or a relay to include the fuse/s that powers it-
Dec 9, 2020 at 8:37 AM (Merged)
Avatar
MILKMAN96
  • MEMBER
  • 1 POST
if it's not the switch or relay
Dec 9, 2020 at 8:37 AM (Merged)
Avatar
KHLOW2008
  • CERTIFIED EXPERT
  • 41,814 POSTS
It could also be due to bad wire connections or a fault with the Body Control Module.

Get a scan done to check if there are any trouble codes.
Dec 9, 2020 at 8:37 AM (Merged)
Avatar
DONALDPIERCE73
  • MEMBER
  • 2 POSTS
Replaced switch because it was bad. everything worked other than high beams kicked on wouldn't shut off unless you held the switch. put new switch on blue light turns on and off like it should but lights won't kick on into high beams. I've checked fuses and relays and things just can't figure it out. Any solution?
Dec 9, 2020 at 8:39 AM (Merged)
Avatar
STEVE W.
  • CERTIFIED EXPERT
  • 15,136 POSTS
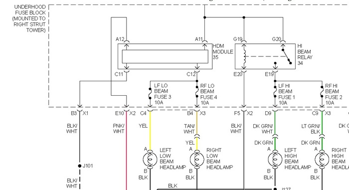
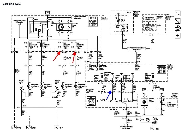
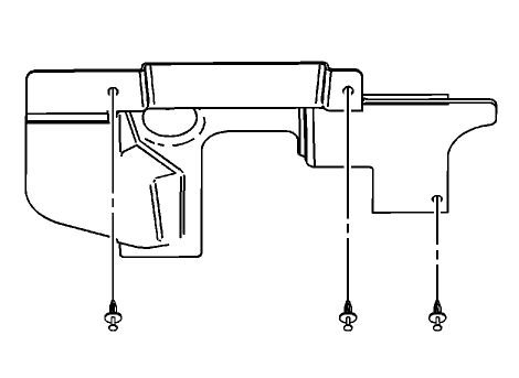
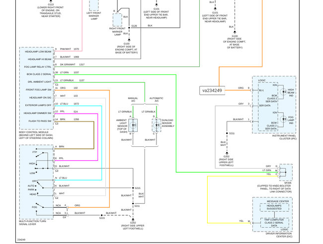
Hate to say it but the switch likely wasn't the problem. Those lights are not actually switched by it, they are switched by the body control module. The dimmer switch just tells the BCM to switch the beams by grounding a signal pin. To determine if the problem is in the BCM you will need to access pin 7 in the C1 connector on the BCM. It has a Black wire with a white stripe. That is the wire that the BCM grounds to activate the high beam relay.
To test it you just need a simple test light that is connected to a good ground.

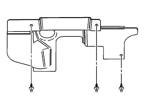
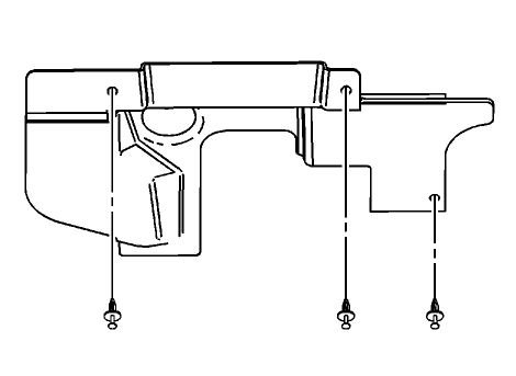
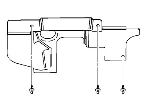
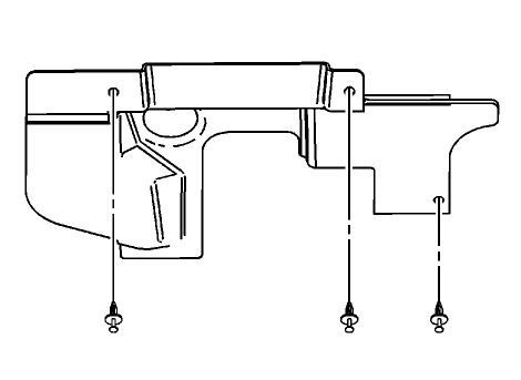
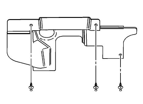
To get to it remove the trim panel on the left end of the dash, look in there and you will see an electrical connector on the top of the BCM. Next go under the dash and remove the push pins holding the insulator cover over the foot well on the drivers side Pic 3.
Now use a trim stick to remove the trim ring around the ignition switch then remove the center stack trim panel Pic4. Next you remove the screws and pins for the trim panel under the steering column Pic5. Now you can look up in and see the connectors on the bottom of the BCM.
The connector you need has 50 pins in it and will have 5 orange wires in it with 3 of them right next to each other. I cannot remember if that is the side connector you can see from the side cover or the bottom large connector. But if you look for all the orange wires that is the one. Now look for the Black wire with white stripe. It will be pin 7 and between a solid black wire and a Dark Green wire with white stripe.
The test is simple, take the grounded test light and with the key on touch it to that wire.If the high beams come on all of the rest of the high beam parts are good. But you are not getting the control signal from the BCM. The solution is to replace and reprogram the BCM.
For that you need a dealer scan tool and access unfortunately. Because the dash indicator comes on for high beam we know the switch is working and the BCM is getting the signal to select high beam, it just isn't doing it.
Dec 9, 2020 at 8:39 AM (Merged)
Avatar
CARADIODOC
  • CERTIFIED EXPERT
  • 34,308 POSTS
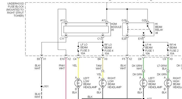
This system is full of computer controls, so you're limited in what you can do without a scanner. While your observations don't point to blown fuses, lets not overlook the two for the high beams. Use a test light to check the two fuses under the hood. They have small test points on top. Turn the head lights on to high beam, then check the voltages on those two fuses. We're looking for 12 volts on one test point and 0 volts on the other one, for each fuse. That indicates they're blown.

For the benefit of anyone else researching this problem, here's a link to an article on how to use a test light:

https://www.2carpros.com/articles/how-to-use-a-test-light-circuit-tester

If you find 0 volts on all four test points, the high beam relay isn't being turned on by the Body Computer.
Dec 9, 2020 at 8:39 AM (Merged)
Avatar
CARADIODOC
  • CERTIFIED EXPERT
  • 34,308 POSTS
Hi Steve. I'll let you handle this. Holler if you need me.
Dec 9, 2020 at 8:39 AM (Merged)
Avatar
DONALDPIERCE73
  • MEMBER
  • 2 POSTS
They were working on the old switch but wouldn't shut off unless you found the right spot on the lever to stay, but would always kick back on. So the switch isn't the problem with it? You think it is in the BCM?
Dec 9, 2020 at 8:39 AM (Merged)
Avatar
STEVE W.
  • CERTIFIED EXPERT
  • 15,136 POSTS
If they worked with the old switch but now don't but the hi-beam indicator is working you will need to test to see if the switching signal is getting to the relay, also test the high beam relay. to be sure it is working. A slightly easier way to do that as you say the were working would be to pull the relay and use a test light to battery positive to the E20 terminal in the relay socket. If that turns on the light the switching signal is there. Then you need to figure out if it's voltage to the relay on pins G19 and 20 or if as Doc mentioned there is a fuse or bulb issue.
Dec 9, 2020 at 8:39 AM (Merged)
Avatar
JOHNMEVITT
  • MEMBER
  • 1 POST
My low beam headlights have quit working as well as my remote keyless entry. The tire pressure monitoring system reads 128 psi in every tire. The latter two problems are less important id just like to know how to fix the headlight problem. Ive checked all fuses and the headlights themselves.
Dec 9, 2020 at 8:39 AM (Merged)
Avatar
MMPRINCE4000
  • CERTIFIED EXPERT
  • 8,548 POSTS
If fuses are OK, then check the relay. High amp draw items will use a relay. It should be in the engine compartment fuse/relay box.

Another possibility is the headlight switch.

The remote may just be a bad battery in the remote.

Most Advance Auto Parts stores have a remote tester for free.
Dec 9, 2020 at 8:39 AM (Merged)
Avatar
RVELASCOJR
  • MEMBER
  • 1 POST
I checked the fuses and they are fine. Is there another part I should check in the fuse box?
Dec 9, 2020 at 8:40 AM (Merged)
Avatar
DANNY L
  • CERTIFIED EXPERT
  • 5,648 POSTS
Hello, I'm Danny.

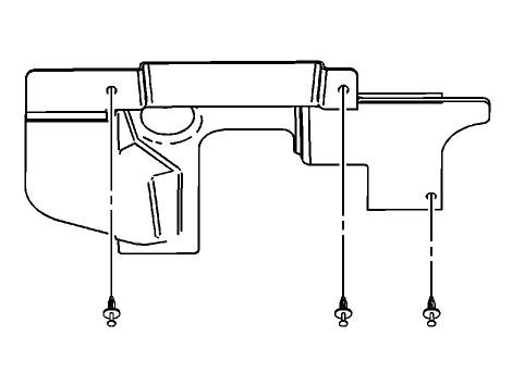
Yes, in the under hood fuse box you should check the lo beam relay. Here is a tutorial showing how to test a relay:

https://www.2carpros.com/articles/how-to-check-an-electrical-relay-and-wiring-control-circuit

I've attached a picture below showing its location on your car. The relay is in location 35 and I circled in red. Hope this helps and thanks for using 2CarPros.
Dec 9, 2020 at 8:40 AM (Merged)
Avatar
KATBONDWALKER
  • MEMBER
  • 3 POSTS
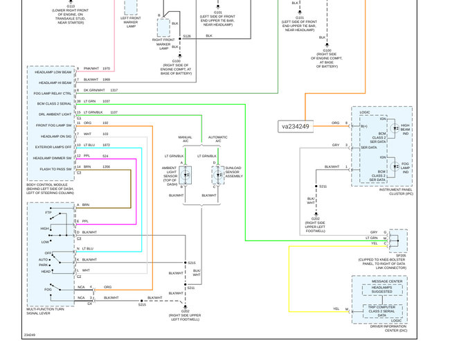
After replacing the driver side headlamp, it still doesn't work. Put meter on it and it reads 10 volts. the other side, which is still working reads 12 volts. 1. Will the relay cause this problem? 2. Wouldn't the bulb still work, dimly, at 10 volts?
Dec 9, 2020 at 8:40 AM (Merged)
Avatar
SCGRANTURISMO
  • CERTIFIED EXPERT
  • 4,897 POSTS
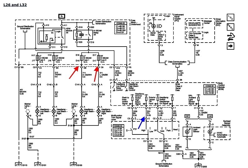
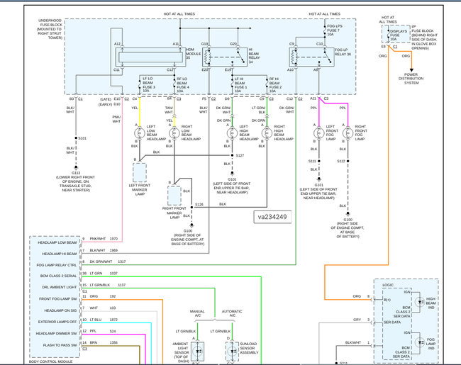
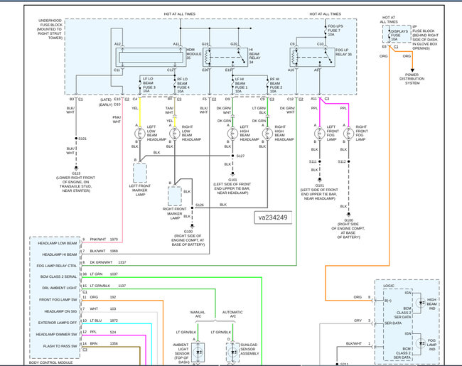
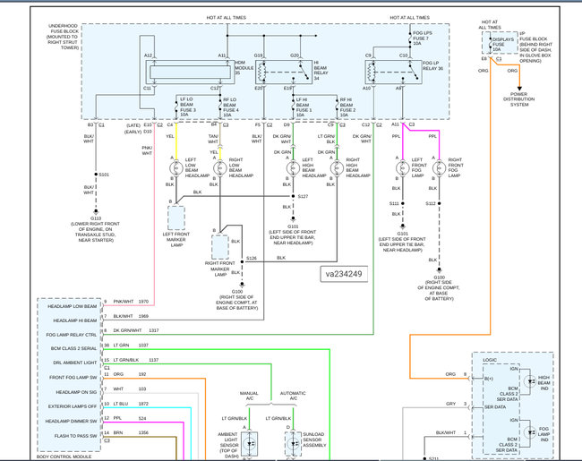
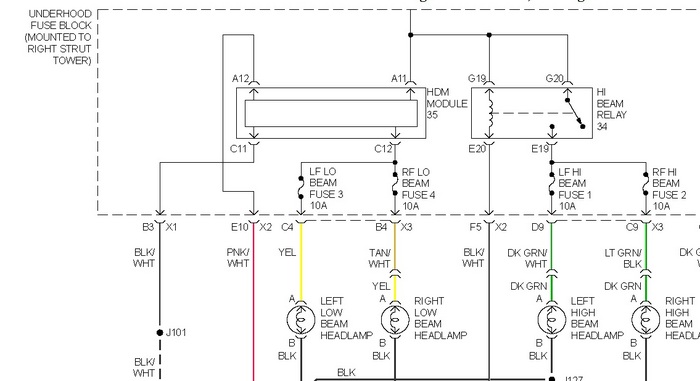
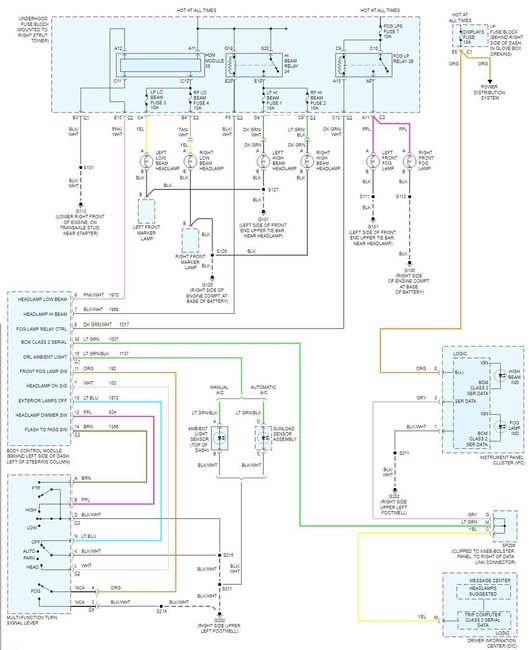
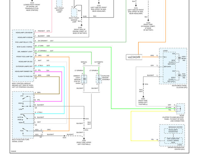
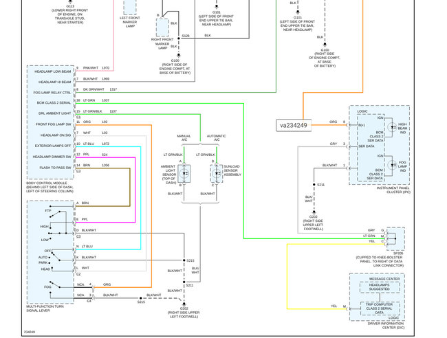
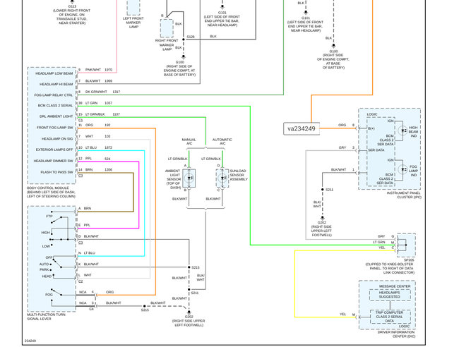
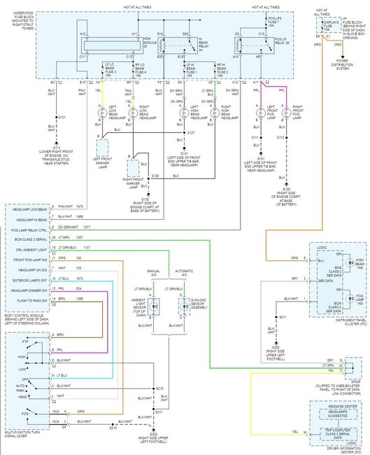
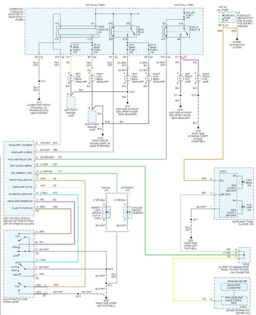
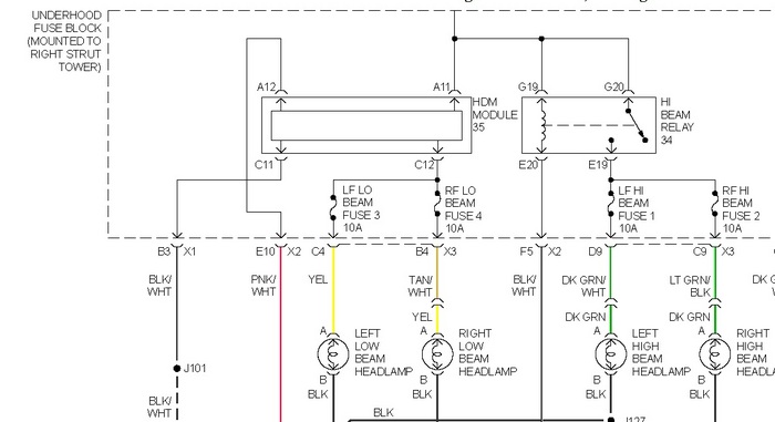
Hello,

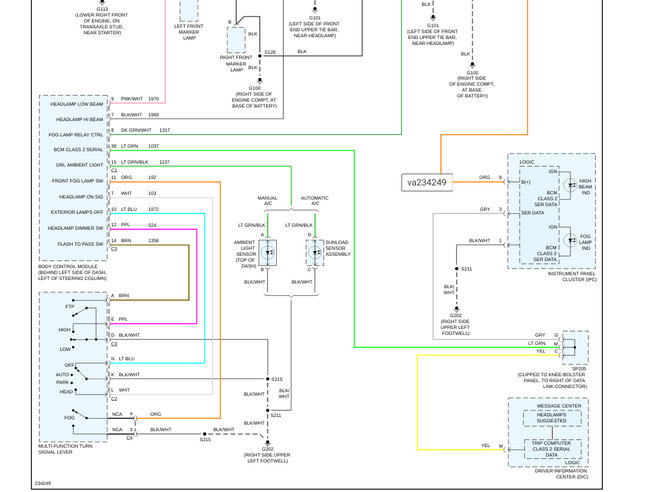
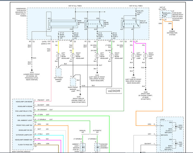
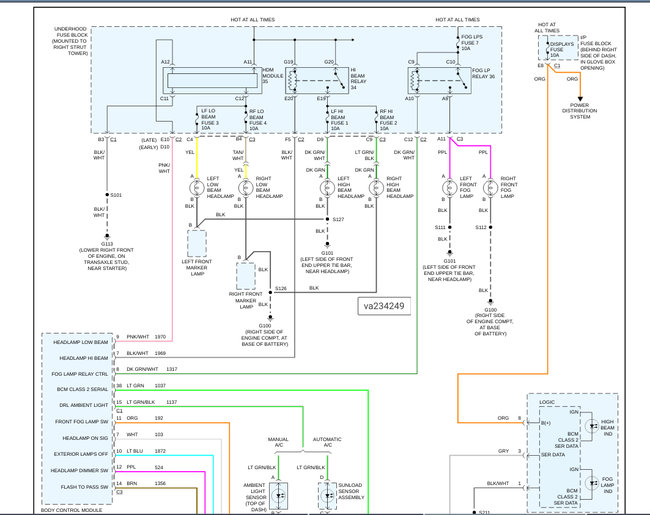
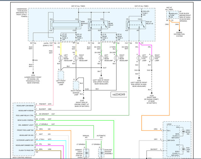
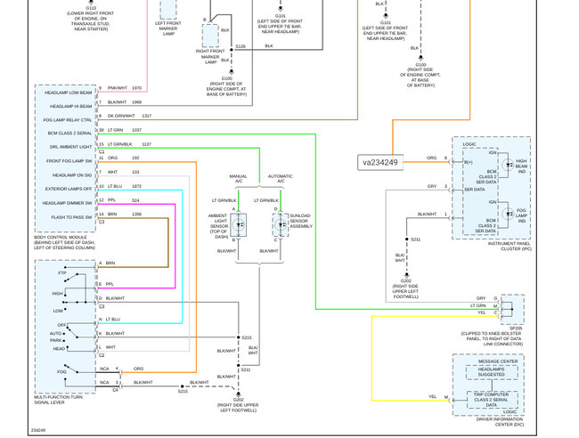
Yes, it should. In the diagrams down below I have included the wiring diagram of the headlight circuits for your vehicle and a guide on how to track down unwanted resistance in an automotive electrical circuit with the voltage drop method. This guide will allow you to track down where the other 2.6 volts are being dropped at in the circuit before it reaches the headlight. You will need to use a Digital Multi-meter [DMM] to go through this guide, so here is a link below explaining how to use a DMM, if needed:

https://www.2carpros.com/articles/how-to-use-a-voltmeter

Please go through these guides and get back to us with what you are able to find out.

Thanks,
Alex
2CarPros
Dec 9, 2020 at 8:40 AM (Merged)
Avatar
ASEMASTER6371
  • CERTIFIED EXPERT
  • 52,796 POSTS
Good morning,

1. No, if it was the relay, both sides would not work.

2. It may depending on the bulb. The fact you only have 10 volts tells me you have a wiring issue.

https://www.2carpros.com/articles/how-to-check-wiring

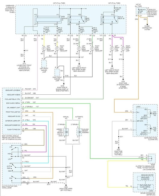
I attached a diagram for you to view. Re test the voltage on the yellow wire.

Roy
Dec 9, 2020 at 8:40 AM (Merged)
Avatar
KATBONDWALKER
  • MEMBER
  • 3 POSTS
It was the #3 fuse...somehow, I missed it in the fuse box under the hood. Thank you...the diagram was very helpful.
Dec 9, 2020 at 8:40 AM (Merged)
Avatar
ASEMASTER6371
  • CERTIFIED EXPERT
  • 52,796 POSTS
Good find.

Now, to go one step further, the fuse failed for a reason. Was the connector in good shape? Did you bump anything during the replacement that may have caused the fuse to fail?

https://www.2carpros.com/articles/how-to-check-a-car-fuse

Keep ans eye on it. If the fuse fails again, further diagnostics will need to be done to find the issue.

https://www.2carpros.com/articles/how-to-check-wiring

Roy
Dec 9, 2020 at 8:40 AM (Merged)
Avatar
KATBONDWALKER
  • MEMBER
  • 3 POSTS
Thanks. i have a feeling my hubby might have blown it, installing an after-market Bluetooth stereo a few weeks back. I will definitely keep an eye on it.
Dec 9, 2020 at 8:40 AM (Merged)
Avatar
ASEMASTER6371
  • CERTIFIED EXPERT
  • 52,796 POSTS
That should have nothing to do with it but you never know.

Keep us updated if it fails again.

Roy
Dec 9, 2020 at 8:40 AM (Merged)
Avatar
JOE1962
  • MEMBER
  • 1 POST
both my lowbeam headlights dont work but my highbeams do and i just replaced the one headlight 2 months ago,plus i lost my daytime headlight last year,i am reading a p0650 code?
Dec 9, 2020 at 8:41 AM (Merged)
Avatar
JACOBANDNICKOLAS
  • CERTIFIED EXPERT
  • 110,178 POSTS
It sounds like there is a problem with the switch. If you are sure the bulbs are good, I would recommend checking the switch as well as the multi function switch on the steering column.
Dec 9, 2020 at 8:41 AM (Merged)
Avatar
CNB8869
  • MEMBER
  • 3 POSTS
Electrical problem
2001 Pontiac Grand Prix 6 cyl Two Wheel Drive Automatic 120K miles
----------------------------------------------------------------
Hi -
my low beam headlamps wont come on. The high beams come on, the fuses are good and the circuit breakers seem to work ( take them out and the highs quit). I'm not any other problems, What else can I do .
Dec 9, 2020 at 8:41 AM (Merged)
Avatar
MASTERTECHTIM
  • CERTIFIED EXPERT
  • 4,750 POSTS
this may sound silly but have you checked the bulbs? many times i get cars to come into my shop with this problem and both bulbs are burnt out.
Dec 9, 2020 at 8:41 AM (Merged)
Avatar
CNB8869
  • MEMBER
  • 3 POSTS
Well - I didn't notice it. The high beams still work though, and they use the same bulb.
Dec 9, 2020 at 8:41 AM (Merged)
Avatar
MASTERTECHTIM
  • CERTIFIED EXPERT
  • 4,750 POSTS
i would replace them, they have 2 filaments in each bulb and my guell is the low beam filament is burnt out.
Dec 9, 2020 at 8:41 AM (Merged)
Avatar
CNB8869
  • MEMBER
  • 3 POSTS
Cool - Let me try that see if it works. I checked the fuses - their good. The circuit breaker also seems to work (take it out and the high beams go off).

thanks
Dec 9, 2020 at 8:41 AM (Merged)
Avatar
MICHAELV
  • MEMBER
  • 1 POST
Electrical problem
1992 Pontiac Grand Prix 6 cyl Front Wheel Drive Automatic

While driving down the road the head lights go out. After a few seconds they come back on. I replaced the head light switch in the dash but that did not help. Is there a relay located somewhere that may cause this?

Thanks,
Mike
Dec 9, 2020 at 8:41 AM (Merged)
Avatar
RACEFAN966
  • CERTIFIED EXPERT
  • 5,029 POSTS
Well it sound like the dimmer switch is bad. The lights run through the dimmer from the switch then to the headlights. Here is a pic


https://images.2carpros.com/forum/automotive_pictures/249564_98286_1.jpg

Dec 9, 2020 at 8:41 AM (Merged)
Avatar
MARIES21
  • MEMBER
  • 2 POSTS
2006 Pontiac Grand Prix Automatic

For some reason only the brights on my car work, tried to switch the fuse and the bulbs, but still only the brights work. And after a year now the brights stopped working. So i dnt have low beams or high beams. What could be wrong? Waht can i do to fix it.
Dec 11, 2020 at 12:10 PM (Merged)
Avatar
JDL
  • CERTIFIED EXPERT
  • 16,098 POSTS
welcome to the forum, I'd check the voltage circuits at the high and low beam relays in the power distribution center, under the hood. Just pull the relay, use a testlite, see how many hot circuits, two for each relay should be hot all the time. You need to have codes checked, see if it shows anything? The headlamp switch sends signal to bcm, bcm grounds the coil side of those relays, mentioned.

When you check fuses, also use a testlite and check for voltage on the fuse circuit. Even if the fuse is good, if there is no voltage on the circuit, the circuit is still dead.
Dec 11, 2020 at 12:10 PM (Merged)
Avatar
MARIES21
  • MEMBER
  • 2 POSTS
Okay what is a testlite?
Dec 11, 2020 at 12:10 PM (Merged)