Saturday, May 7th, 2022 AT 7:49 PM
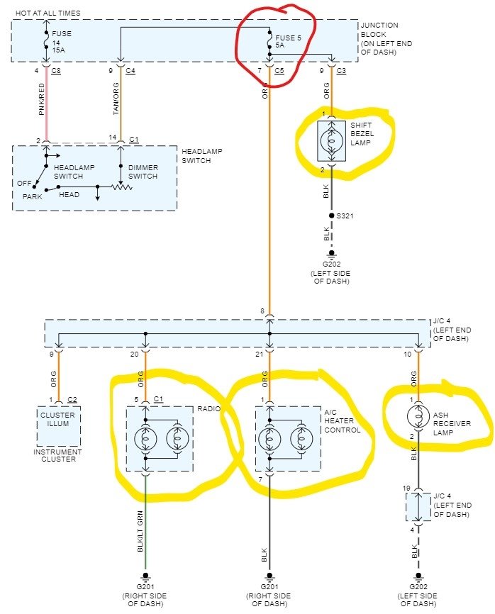
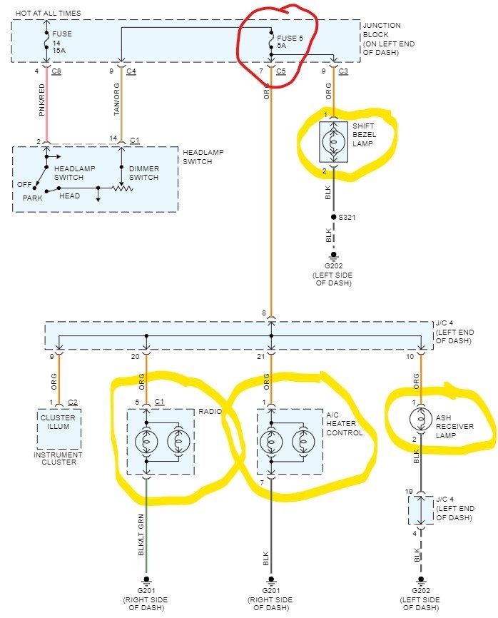
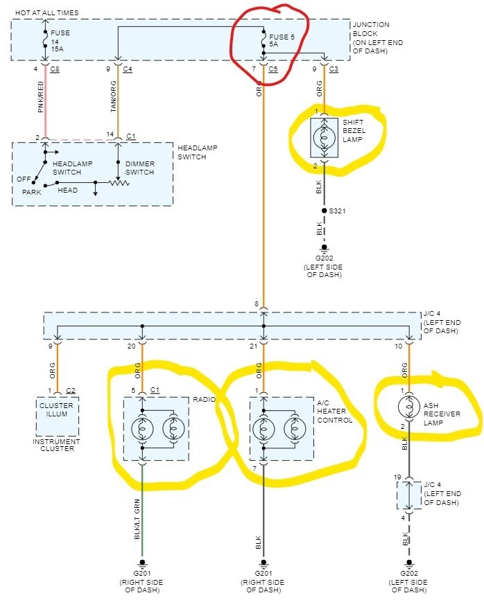
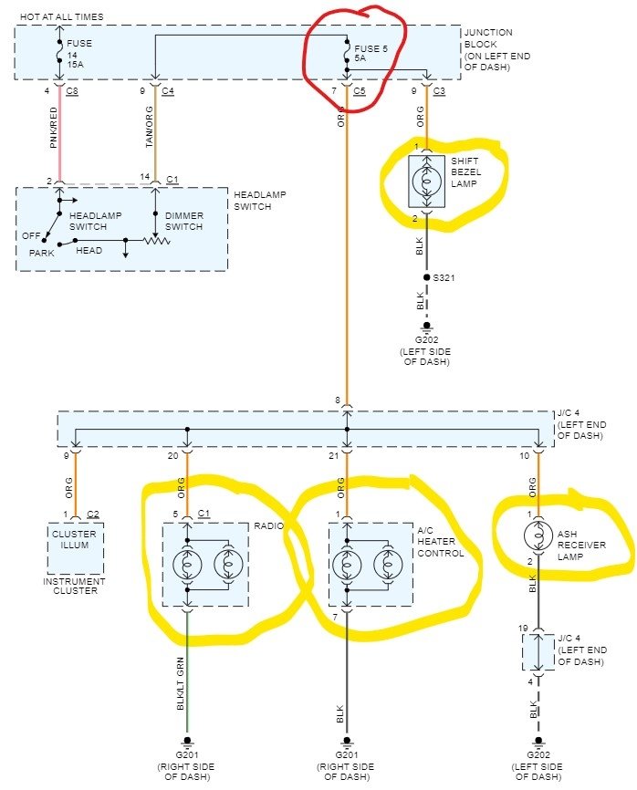
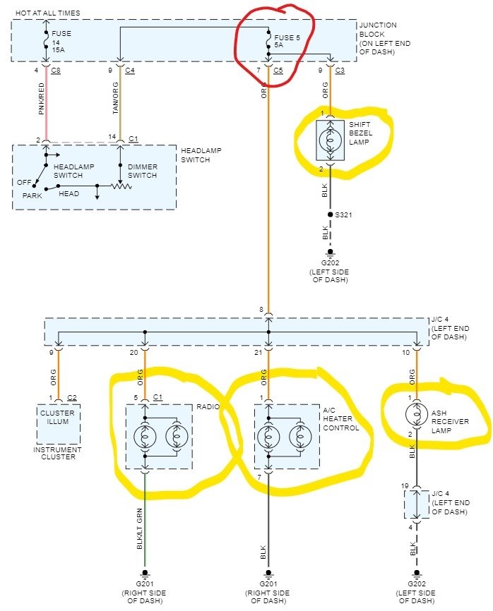
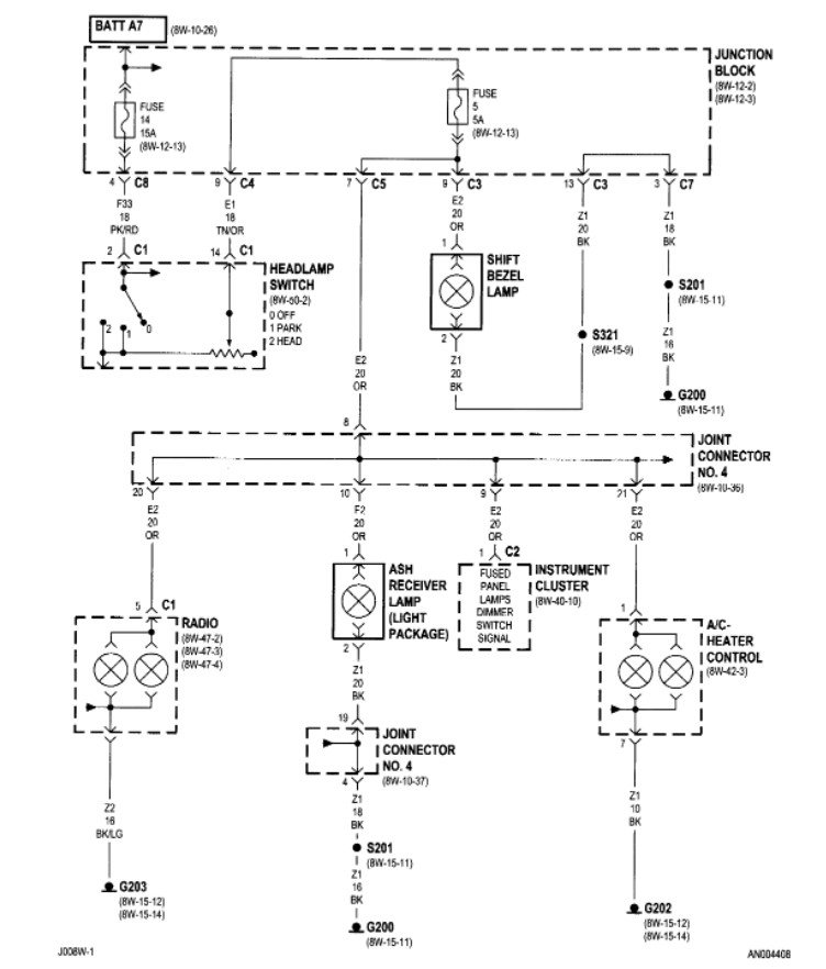
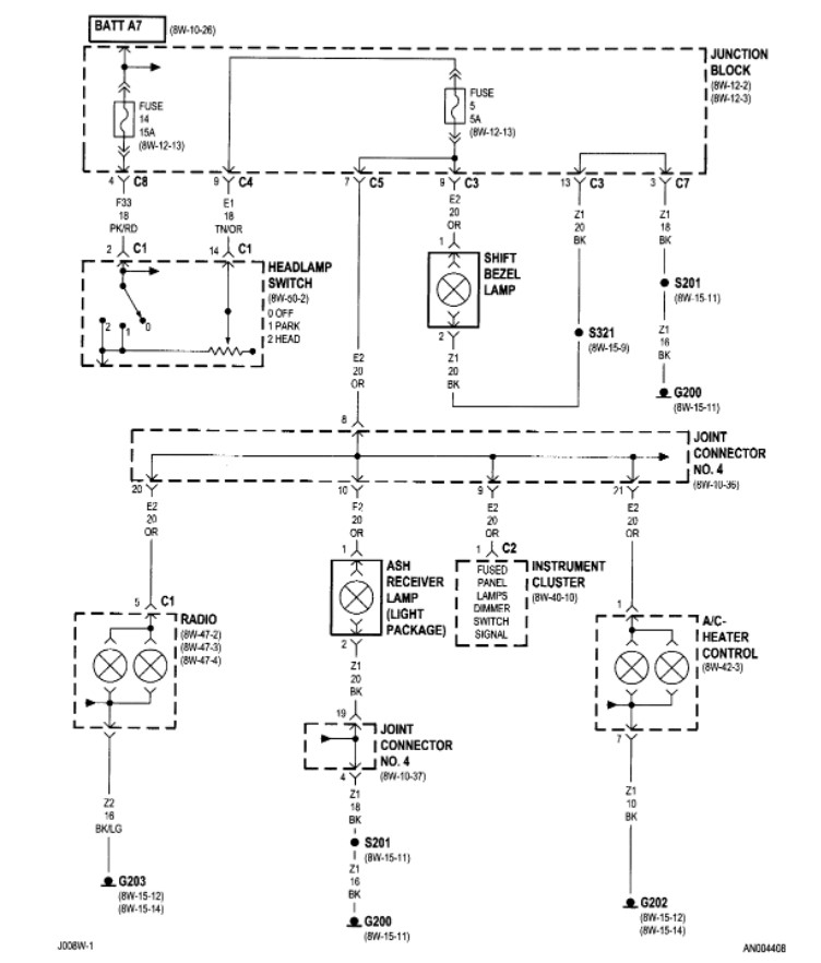
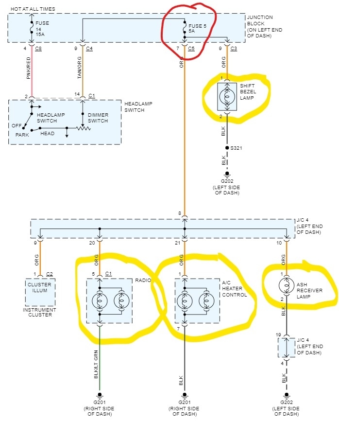
Right now, I’m having problems with it. My gauge lights don’t come on so that I can see my speed or anything at night. Also, my fuse for the panel dim which is #5 (5A) keeps tripping when I have my head lights on, and my dimmer switch all the way up. I changed the dimmer switch, but it keeps tripping the fuse and it has already started to have fuse smoke. So, I don’t ever see anything about this so I don’t know what could be wrong with it.




