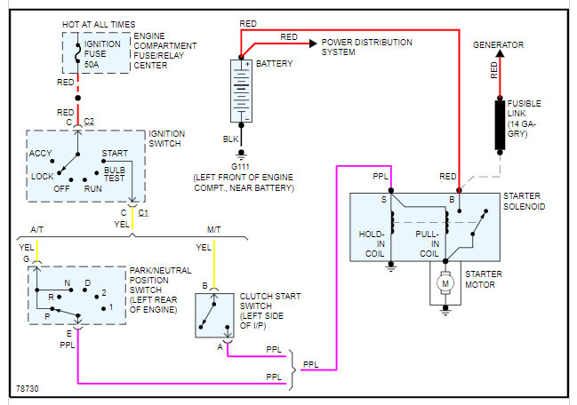
Wiring diagram to starter

Tiny
GEOHART01
  • MEMBER
  • 1999 CHEVROLET CAVALIER
  • 2.2L
  • 4 CYL
  • FWD
  • AUTOMATIC
  • 156,000 MILES
I have 5 wires to connect to solenoid and a thin black wire broke and I'm having problems connecting the wires I have 3 with big eyelets one small red wire with small eyelet can some one please direct me as to hook up all 5 wires correctly
Sunday, October 19th, 2014 AT 1:46 PM

36 Replies

Tiny
KEN L
  • MASTER CERTIFIED MECHANIC
  • 55,440 POSTS
Hello,

Here is a guide to show you how the wires go and how to test the starter with the wiring diagrams below

https://www.2carpros.com/articles/how-to-replace-a-starter-motor

The 2 large eyelets go to the upper large lug, the one small wire will go to the smaller eyelet on the right side of the solenoid if you are looking right at it, here is a diagram to help. The image below shows how they go, the small black wire does not go to the starter.

Check out the diagrams (Below). Please let us know if you need anything else to get the problem fixed.
Was this
answer
helpful?
Yes
No
-4
Wednesday, November 8th, 2017 AT 3:55 PM
Tiny
JDL
  • MECHANIC
  • 16,098 POSTS
Welcome to the forum. Don't let the starter fall and hit you. On the flywheel end, if there is a longer bolt, it goes to the inside.


https://www.2carpros.com/forum/automotive_pictures/170934_cavalier_starter_1_1.jpg



https://www.2carpros.com/forum/automotive_pictures/170934_cavalier_starter_2_1.jpg



https://www.2carpros.com/forum/automotive_pictures/170934_no_3_1.jpg



https://www.2carpros.com/forum/automotive_pictures/170934_no_4_1.jpg



https://www.2carpros.com/forum/automotive_pictures/170934_no_5_1.jpg



https://www.2carpros.com/forum/automotive_pictures/170934_no_6_1.jpg



https://www.2carpros.com/forum/automotive_pictures/170934_no_7_1.jpg

Was this
answer
helpful?
Yes
No
+6
Wednesday, November 8th, 2017 AT 3:56 PM (Merged)
Tiny
MCKENZIEA
  • MEMBER
  • 1 POST
  • 1997 CHEVROLET CAVALIER
Electrical problem
1997 Chevy Cavalier Automatic

My starter wouldn't turn over this morning. This has happened before. The starter is practically brand new but the wires aren't and every now and then there is one wire that comes loose. However, my dad isn't here to fix it this time. Do you know what wire it is that I would need to push back in and where the starter even is in my car because I don't really know anything about cars.
Was this
answer
helpful?
Yes
No
+1
Wednesday, January 23rd, 2019 AT 1:47 PM (Merged)
Tiny
RASMATAZ
  • MECHANIC
  • 75,992 POSTS
Hi mckenziea, Welcome to 2carpros

The wire you looking for is the purple wire at the starter motor solenoid and its not a push on connector-it has a nut on it, you might try tightening it-

The starter is located at lower front of engine-Best way to find it is follow the battery positive cable towards the engine it will take you straight to it. Sorry no pic
Was this
answer
helpful?
Yes
No
-2
Wednesday, January 23rd, 2019 AT 1:47 PM (Merged)
Tiny
GREGPHILB0
  • MEMBER
  • 1 POST
  • 1996 CHEVROLET CAVALIER
  • 4 CYL
  • 2WD
  • MANUAL
  • 223,823 MILES
I have a 2.2 liter engine in a 96 Cavalier. Bought a starter and forgot to label all the wires (I Know. Stupid me) Could you please help me in putting this back together. Starter is an After market bought at Auto Zone. Thank you so much Greg
Was this
answer
helpful?
Yes
No
Wednesday, January 23rd, 2019 AT 1:47 PM (Merged)
Tiny
MMPRINCE4000
  • MECHANIC
  • 8,548 POSTS
There is a large wire that bolts or plugs in to the starter, and a smaller one that bolts or plugs in to the solenoid. Ground is provided by bolting to block.

The large wire should be red in color. This will go to the larger stud on the solenoid. Then the smaller wire will go to the smaller stud on the solenoid.

Pictures are attached below. Thanks
Was this
answer
helpful?
Yes
No
Wednesday, January 23rd, 2019 AT 1:47 PM (Merged)
Tiny
SSJRT
  • MEMBER
  • 5 POSTS
  • 1998 CHEVROLET CAVALIER
  • 4 CYL
  • 2WD
  • AUTOMATIC
  • 16,900 MILES
There is a set of small wires going to the starter and 1 of them has broken off and the car wont turn over. There looks to be a red wire and a black wire, and that is the one that is broke, to witch post on the starter does it go to
Was this
answer
helpful?
Yes
No
+4
Wednesday, January 23rd, 2019 AT 1:47 PM (Merged)
Tiny
SSJRT
  • MEMBER
  • 5 POSTS
There was a recall on the car and when I went to have it done they put what looks like a fuse and the wires coming out of it is what broke just not sure if it goes to where the negitave battery cable go to or to the smaller post on the starter
Was this
answer
helpful?
Yes
No
+2
Wednesday, January 23rd, 2019 AT 1:47 PM (Merged)
Tiny
BMRFIXIT
  • MECHANIC
  • 19,053 POSTS
I would say it goes on the big bolt of the starter it has battery power all time
Was this
answer
helpful?
Yes
No
-1
Wednesday, January 23rd, 2019 AT 1:47 PM (Merged)
Tiny
SSJRT
  • MEMBER
  • 5 POSTS
Thanks I will give it a try
Was this
answer
helpful?
Yes
No
-1
Wednesday, January 23rd, 2019 AT 1:47 PM (Merged)
Tiny
GUSS101
  • MEMBER
  • 4 POSTS
  • 1998 CHEVROLET CAVALIER
  • 4 CYL
  • 2WD
  • AUTOMATIC
  • 150,000 MILES
I have a 1998 Chevy Cavalier that was sitting unused for about 3 months. It wouldn't start, so I replaced the starter in it, and the battery later. It still won't turn over even though the wiring is all connected and the fuses are okay. How can I fix this issue without going to a mechanic? Or is that the only option.
Was this
answer
helpful?
Yes
No
Wednesday, January 23rd, 2019 AT 1:47 PM (Merged)
Tiny
BMRFIXIT
  • MECHANIC
  • 19,053 POSTS
Give me the color of that wire
now I know what your looking for
red wire butts with the purple wire
Was this
answer
helpful?
Yes
No
Wednesday, January 23rd, 2019 AT 1:47 PM (Merged)
Tiny
WRENCHTECH
  • MECHANIC
  • 20,761 POSTS
Do you have a security light on or flashing when you try to start it?
Was this
answer
helpful?
Yes
No
+8
Wednesday, January 23rd, 2019 AT 1:47 PM (Merged)
Tiny
SSJRT
  • MEMBER
  • 5 POSTS
It is the black wire that is broke
Was this
answer
helpful?
Yes
No
+6
Wednesday, January 23rd, 2019 AT 1:47 PM (Merged)
Tiny
GUSS101
  • MEMBER
  • 4 POSTS
The Theft System light turns on the dashboard when the key is put in.
Was this
answer
helpful?
Yes
No
+1
Wednesday, January 23rd, 2019 AT 1:47 PM (Merged)
Tiny
BMRFIXIT
  • MECHANIC
  • 19,053 POSTS


https://www.2carpros.com/forum/automotive_pictures/99387_starter_1.jpg

Was this
answer
helpful?
Yes
No
+5
Wednesday, January 23rd, 2019 AT 1:47 PM (Merged)
Tiny
WRENCHTECH
  • MECHANIC
  • 20,761 POSTS
Try the 30 minute relearn sequence.

30 Minute Re-Learn Procedure
1. Turn ON the ignition, with the engine OFF.
2. Attempt to start the engine, then release the key to ON (vehicle will not start).
3. Observe the SECURITY telltale, after approximately 10 minutes the telltale will turn OFF.
4. Turn OFF the ignition, and wait 5 seconds.
5. Repeat steps 1 through 4 two more times for a total of 3 cycles/30 minutes ( the vehicle is now ready to relearn the Passlockâ Sensor Data Code and/or passwords on the next ignition switch transition from OFF to CRANK).
Important
The vehicle learns the Passlockâ Sensor Data Code and/or password on the next ignition switch transition from OFF to CRANK. You must turn the ignition OFF before attempting to start the vehicle.
6. Start the engine (the vehicle has now learned the Passlockâ Sensor Data Code and/or password).
7. With a scan tool, clear any DTCs if desired (history DTCs will self clear after 100 ignition cycles).
Was this
answer
helpful?
Yes
No
Wednesday, January 23rd, 2019 AT 1:47 PM (Merged)
Tiny
SSJRT
  • MEMBER
  • 5 POSTS
It is a black wire coming out of the relay and it goes to where the positive battery cable goes to. I found the broken wire connecter on that post of the starter.

Thanks for all of ur hlep
Was this
answer
helpful?
Yes
No
+2
Wednesday, January 23rd, 2019 AT 1:47 PM (Merged)
Tiny
GUSS101
  • MEMBER
  • 4 POSTS
I waited twenty minutes following your instructions and the THEFT SYSTEM light never turned itself off. I went thru the process regardless, turning it off after about 10 minutes 3 times to no avail.

One other odd thing, about 30 seconds after I turned the key to 'start' I heard a low grinding sound from the engine and the LOW TRAC light came on briefly. I doubt this is issue is connected but I felt it odd enough to mention.
Was this
answer
helpful?
Yes
No
Wednesday, January 23rd, 2019 AT 1:47 PM (Merged)
Tiny
WRENCHTECH
  • MECHANIC
  • 20,761 POSTS
Then you have more serious issues with the security system that need to be addressed and you will need a Tech2 scan tool to do that.
Was this
answer
helpful?
Yes
No
Wednesday, January 23rd, 2019 AT 1:47 PM (Merged)

Please login or register to post a reply.