The rear most serpentine belt that does the alternator, fan and idle I removed a found it to be in good shape. The front belt that operates the A/C compressor and the idle was shredded. So, I removed it from the center post of the fan and proceeded to loosen the manuel pulley so that I could get the new belt installed. Since I have manuel pulleys I had to adjust the tension myself. I've never had to so this before as my other vehicles have had the automatic tensioners.
My battery has been slow and sure been dying so I also replaced my battery because after installing the new belts I couldn't get the truck to turn over and stay running. Initially, I thought I needed to fine tune my belt adjustments and thought the new battery would give me the power I needed to start the truck.
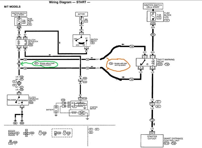
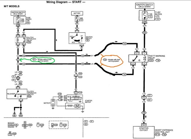
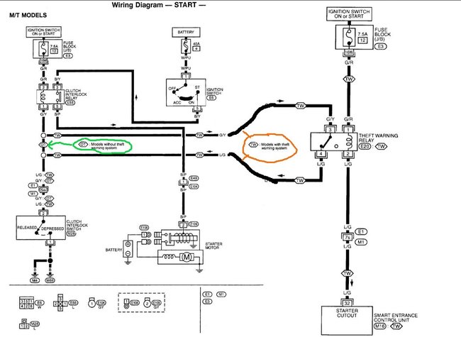
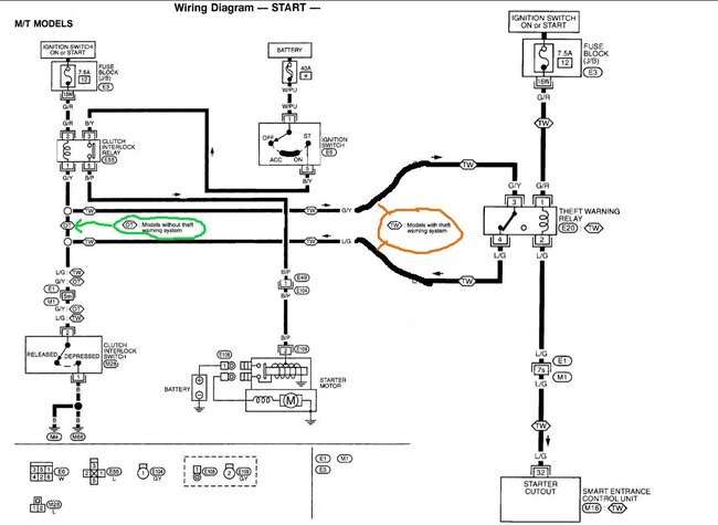
Now it won't even turn over. It sounds very labored trying to turn over too boot. What I'm the hell could possibly be going on? I compared the tension of my belts to the tension of the belts in my partners vehicle and feel confident that I've got the adjustment right. But why won't it turn over now? Where should I begin diagnosing the problem? My starter? My alternator? It just has no "umph" when I turn the key. I did buy the battery used however, I had it tested before I left and the cranking amps were good and it's voltage was also good.
So, any ideas of where to start or simple suggestions that I might be overlooking?
Tuesday, April 20th, 2021 AT 6:32 PM







