Wire fell off the oil filter housing and now it will not start

Tiny
CHRISTOPHER IVAN ROEDER
  • MEMBER
  • 1998 HONDA ACCORD
  • 3.0L
  • V6
  • 2WD
  • AUTOMATIC
  • 277,069 MILES
I went to replace the I guess I'll call it the oil filter housing gasket because I was having an oil leak when I removed the three bolts to remove the oil filter and it's housing when I did that there was a wire coming off of it, now my car won't start. My question is, where does this wire go and how do I reconnect it? I'm not sure if it's supposed to go into the connector that connects to that housing or if that wire goes somewhere else and that's why my car is not starting if that makes any sense thank you for your time and advance.
Sunday, April 3rd, 2022 AT 7:35 AM

22 Replies

Tiny
AL514
  • MECHANIC
  • 5,595 POSTS
Hello, can you take a picture of the wire and the area where it broke? Plus, what color is the wire, most are a solid color with a stripe. That will help identify where it came from. And what sub-model is this Dx, Lx, Ex, and sedan or coupe? Thinking about where the hoondi oil filters are, you may have pulled out the oil pressure sensor wire. Did this happen on the back of the engine? Or possibly one of the crankshaft position sensor wires, those two wires are solid blue and white.
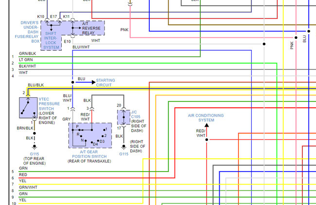
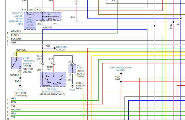
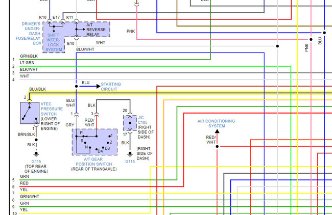
Below is a diagram of the Vtec solenoid wire.
Okay, they are showing blue/black wire colors for the vtec pressure switch. Below is a block diagram of the engine, so it looks like you either pulled the vtec solenoid wire out or the oil pressure sensor, but I don't think that the vtec solenoid would cause a no start. But the oil pressure sensor would, Without an oil pressure signal the engine won't start.

https://www.2carpros.com/articles/how-to-check-wiring
Was this
answer
helpful?
Yes
No
+1
Sunday, April 3rd, 2022 AT 9:33 AM
Tiny
CHRISTOPHER IVAN ROEDER
  • MEMBER
  • 156 POSTS
I'm getting ready to go work on it now, so I'll have all the answers for you shortly. But it is a 1998 Accord EX sedan V6 Vtec 3.0.
Was this
answer
helpful?
Yes
No
Sunday, April 3rd, 2022 AT 2:06 PM
Tiny
AL514
  • MECHANIC
  • 5,595 POSTS
Well, with the wire being near the oil filter, it has to be one of those two, so you'll need to get a new pigtail for the sensor or the vtec solenoid and repair the connector. You should use heat shrink wire connectors. You can crimp the new connector on the wire, then use a heat source to lightly heat the rubber heat shrink and it will seal out any moisture from getting into the connection. These are the ones I use. Sometimes I just heat it with a lighter and it will shrink right around the wire.
Was this
answer
helpful?
Yes
No
Monday, April 4th, 2022 AT 7:58 AM
Tiny
CHRISTOPHER IVAN ROEDER
  • MEMBER
  • 156 POSTS
Okay. So, I'm pretty sure it's the oil pressure switch or sensor, but the green connector that is right above the oil filter and then right next to it it's like a rubber boot and underneath the rubber boot is like another sensor of some sort. But all the pictures I took were too dark to see. So, I have to go take some more. Please bear with me and thank you for your time in advance, it is greatly appreciated.
Was this
answer
helpful?
Yes
No
Monday, April 4th, 2022 AT 2:33 PM
Tiny
AL514
  • MECHANIC
  • 5,595 POSTS
The green/white wire that has a connector, then it turns into a green wire with a yellow stripe on it is the VTEC solenoid and is attached to the oil filter housing that you took off. Go by the wire colors. And remember that they have a solid color with a stripe down the wire. Thats how they're colored. The oil pressure switch is a yellow wire with a red stripe. It will be in the same area, but it is not attached to the actual oil filter housing.
Take your time, you can take the picture tomorrow when there's more light. No rush.
Was this
answer
helpful?
Yes
No
+1
Monday, April 4th, 2022 AT 3:49 PM
Tiny
CHRISTOPHER IVAN ROEDER
  • MEMBER
  • 156 POSTS
Okay, here are a couple pics.
Was this
answer
helpful?
Yes
No
-1
Tuesday, April 5th, 2022 AT 9:57 PM
Tiny
AL514
  • MECHANIC
  • 5,595 POSTS
Okay see the green wire with a yellow stripe, that's the Vtec solenoid wire, did you try to start the car with that wire hanging there? And does the check engine light come on while cranking? It should last for about 2 seconds.

And to fix that you are going to have to get a new Vtec solenoid connector, they call them a pigtail, because it will come with the connector and a piece of wire harness that comes with it to repair the circuit. I don't think you'll just be able to stuff it back into the connector.

Did you start the car after replacing the oil filter housing gasket and then later notice the wire was hanging out, or what actually happened here? I'm asking because I'm wondering if that wire was hanging there when the car started, and it shorted out on the housing. Because the Vtec in this car is not actuated until a higher RPMs, and then 12 volts is applied to that wire to activate the vtec solenoid. At idle I think there is 0 volts there. So, I don't see how it would cause a no start unless the car was started and then would not start later.
Unless the ECM does a circuit check with some bias voltage on that wire, but even then, I think the circuit would be protected inside the ECM.
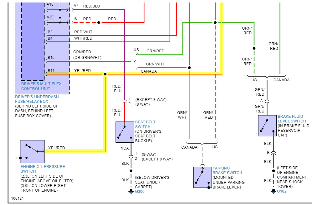
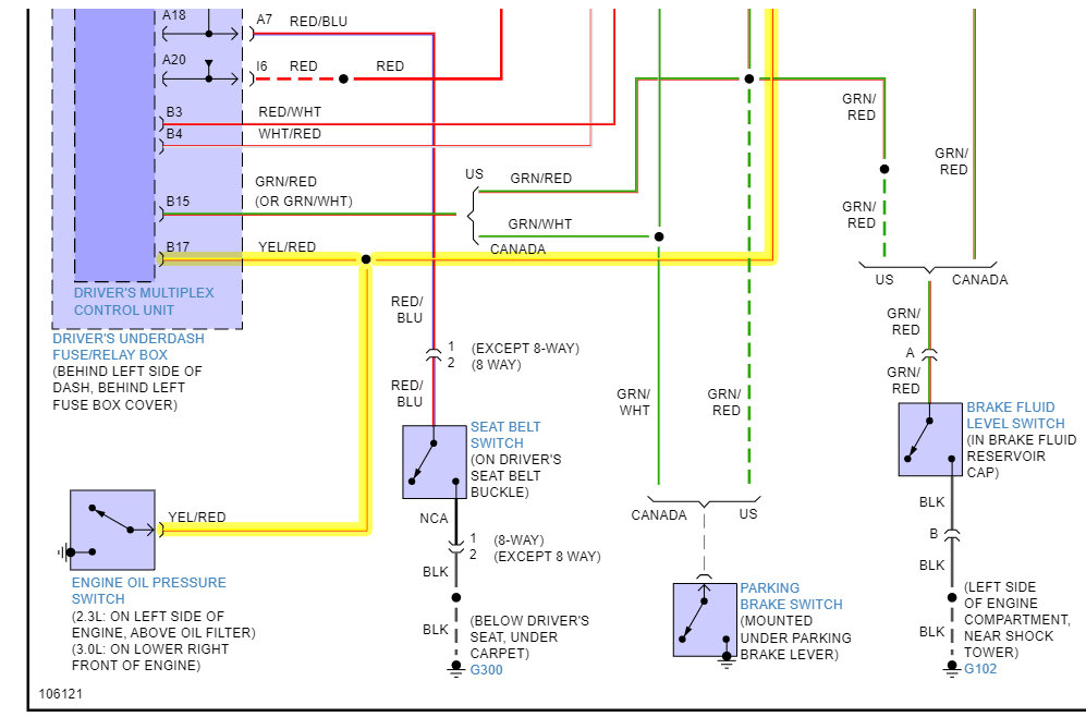
But you should go through all your fuses and see of there's one that is preventing the ECM from being powered up. Below I'll put the fuses that power up critical system components.
There might actually be code stored for a shorted Vtec control solenoid, and it can cause the no start. (Last diagram)
Was this
answer
helpful?
Yes
No
Wednesday, April 6th, 2022 AT 8:28 AM
Tiny
CHRISTOPHER IVAN ROEDER
  • MEMBER
  • 156 POSTS
That's exactly what happened I replaced the gasket in the oil filter housing then put it back together and I think the wire might have already been hanging emphasis on think, but I started it up and I thought it was backing out of the driveway it shut off that's when I noticed the wire.
Was this
answer
helpful?
Yes
No
Wednesday, April 6th, 2022 AT 10:26 AM
Tiny
CHRISTOPHER IVAN ROEDER
  • MEMBER
  • 156 POSTS
Also, would you by chance have a picture of what the actual Vtec solenoid connector would look like if it wasn't damaged? Thanks again for your time it's greatly appreciated.
Was this
answer
helpful?
Yes
No
Wednesday, April 6th, 2022 AT 10:30 AM
Tiny
AL514
  • MECHANIC
  • 5,595 POSTS
Well. I'll take a look and see if I can find you a picture. So, you're saying that the connector from the wiring harness was lost somewhere? If you go to a parts store, or you may have to go to Honda for the connector and explain what happened but tell them you need a new connector for the Vtec solenoid, It's a 1 wire connector. It grounds through the solenoid body to the engine block, that's why it's only one wire.
Also, I need to know if the Check Engine Light is coming on when you crank the engine. That will tell us if the ECM is being powered up or not. Thats a major factor here. But my other worry here is if you don't find a blown fuse, since the Vtec solenoid is powered directly from the ECM and what I think happened is the wire hanging there shorted out and may have damaged the ECM, Now the ECM is protected by fuses, but they are on the power feeds to the ECM, not on its outputs. So, if there is no internal resistor or protection on that power feed, which I think there should be technically, It may have damaged a driver or transistor inside in the ECM.
So, you should get an automotive 12-volt test light, they are inexpensive, and start checking for a blown fuse. Hopefully, that's all that happened. I would expect that Honda built in some protection on that driver circuit in case a Vtec solenoid shorted out itself. But since this is a no start situation now, we need to determine if the ECM is being powered up. So let me know on that check engine light during cranking. You can put your oil filter housing back together.
That green plug end on the filter housing is where the connector would go into, so it will be the same shape. It might be laying in your driveway somewhere if you didn't get that far.
But I will see if I can find a picture for you.

And looking back at your pictures, I see that broken wire, that's for the Vtec solenoid but the green connector, are you missing two connections there., that looks like you're missing either the oil pressure switch or Vtev pressure switch that would plug into the green plastic connector there. Or is the plug for the green connector still hanging from the lower part of the engine where the oil filter housing goes?

https://www.2carpros.com/articles/how-to-check-a-car-fuse

https://www.2carpros.com/articles/how-to-use-a-test-light-circuit-tester
Was this
answer
helpful?
Yes
No
Wednesday, April 6th, 2022 AT 10:44 AM
Tiny
CHRISTOPHER IVAN ROEDER
  • MEMBER
  • 156 POSTS
Also, would you by chance have a picture of what the actual Vtec solenoid connector would look like if it wasn't damaged? Thanks again for your time, it's greatly appreciated.
Was this
answer
helpful?
Yes
No
Wednesday, April 6th, 2022 AT 10:45 AM
Tiny
CHRISTOPHER IVAN ROEDER
  • MEMBER
  • 156 POSTS
To be honest as far as I know the connector might still be connected, the wire might just came out of the connector, I'll go take a look.
Was this
answer
helpful?
Yes
No
Wednesday, April 6th, 2022 AT 10:45 AM
Tiny
AL514
  • MECHANIC
  • 5,595 POSTS
Does this look like your oil filter housing? The Grey plug is the Vtec Solenoid, from the wiring diagrams, that green plug with the two pins inside is the Vtec Pressure Switch and very close to it is also the Oil Pressure Sensor, which is a 1 wire plug also, the wire for the Oil Pressure Switch is yellow with a red stripe. It will have a rubber plug over the connector. This will definitely cause a no start. Fourth picture is the oil pressure switch.
Was this
answer
helpful?
Yes
No
Wednesday, April 6th, 2022 AT 11:24 AM
Tiny
CHRISTOPHER IVAN ROEDER
  • MEMBER
  • 156 POSTS
The pictures I sent earlier is what my oil filter housing looks like I believe also I have the green connector that attaches to the housing, but whatever connector that lone wire is supposed to attach to I believe located on the back of the motor is still connected as far as I know the wire just came out of it if that makes any sense.
Was this
answer
helpful?
Yes
No
Thursday, April 7th, 2022 AT 9:43 AM
Tiny
CHRISTOPHER IVAN ROEDER
  • MEMBER
  • 156 POSTS
Also, you have any suggestions where I can buy this Pigtail because I can't find the right one anywhere the ones, I do find I have a red wire so I'm not sure if that's the aftermarket thing or if the wire has to be green, I just don't want to buy the wrong part.
Was this
answer
helpful?
Yes
No
Thursday, April 7th, 2022 AT 9:56 AM
Tiny
AL514
  • MECHANIC
  • 5,595 POSTS
Okay, I'm assuming the lone wire you are talking about is the one on the filter housing that is facing up and coming out of that cap looking top? Thats the Vtec solenoid control wire. The reason it has that metal pin on the end on it, is because it goes into a connector and changes colors. At the Vtec solenoid it is Green with a White stripe, then at the connector it changes to green with a yellow stripe. So, you need to find the end of that connector, it must still be hanging there. It looks exactly like the pin pulled out of the connector.
And that connector might be fastened to the engine block. That may be why it's hard to see. On the diagrams I have there is no connector number. But I believe the connector is a grey color and is a square connector.
This is a new Vtec solenoid from rockauto. It's the 2-bolt solenoid for the V6 3.0L 98' Accord. In the fourth picture you can see the green/white wire, so after that grey connector it will change to green/yellow wire.
You're going to find that the broken connector is probably still stuck in the other end. If the other harness side connector is okay, it will be easier to just replace the Vtec solenoid. Also replace the screens if you're going to take off the oil filter housing again.
Was this
answer
helpful?
Yes
No
Thursday, April 7th, 2022 AT 10:50 AM
Tiny
CHRISTOPHER IVAN ROEDER
  • MEMBER
  • 156 POSTS
I found it. Also, why is this connector so hard to remove does it come out differently than other connectors or am I just doing it wrong? Lol
Was this
answer
helpful?
Yes
No
Thursday, April 7th, 2022 AT 8:51 PM
Tiny
AL514
  • MECHANIC
  • 5,595 POSTS
That's the female end of the connector and it is mounted to the engine; the bottom section is the part that actually comes out. If you put a real small flathead screwdriver in there you should be able to pull the tab up and slide the connector out from beneath.
Was this
answer
helpful?
Yes
No
Friday, April 8th, 2022 AT 6:49 AM
Tiny
CHRISTOPHER IVAN ROEDER
  • MEMBER
  • 156 POSTS
And finished thank you so much for taking the time to help and being patient and understanding. It's thanks to people like you that help someone that's learning about cars not be so timid when working on their car. Thanks again.
Was this
answer
helpful?
Yes
No
Friday, April 8th, 2022 AT 11:28 AM
Tiny
AL514
  • MECHANIC
  • 5,595 POSTS
Did you get it running? I'm glad to help, I know that was a little confusing with wires hanging there randomly.
Was this
answer
helpful?
Yes
No
Saturday, April 9th, 2022 AT 12:42 PM

Please login or register to post a reply.