My turn signals don't work, my horn doesn't work and my air conditioner doesn't work?

Tiny
LILLIANBROWN
  • MEMBER
  • 1999 PLYMOUTH VOYAGER
  • 2.4L
  • 4 CYL
  • 2WD
  • AUTOMATIC
  • 200,000 MILES
My turn signals don't work, my horn doesn't work and my air conditioner doesn't work.
Sunday, April 12th, 2026 AT 6:13 PM

1 Reply

Tiny
JACOBANDNICKOLAS
  • MECHANIC
  • 110,194 POSTS
Hi:

Did these all stop at the same time? If so, I suspect it would be something like a fuse, but the AC and horn /flashers are not on the same circuit.

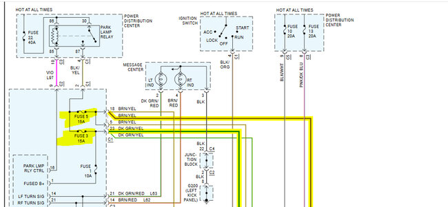
If you haven't already, check the fuses in the power distribution box under the hood. Fuses 3, 5, and 9 are for the turn signals and horn.

If you look at pic 3 below, I highlighted the fuses in the fuse box that need to be checked. Let me know what you find.

Next is the AC. Have you checked to see if it needs to be charged? If the pressure gets too low in the system, it will prevent it from working.

Here are two links you may find helpful.

https://www.2carpros.com/articles/how-to-check-a-car-fuse

https://www.2carpros.com/articles/how-to-check-a-car-fuse

Let me know what you find. Also, let me know if the turn signals work at all. In other words, do they light but not flash.

Take care,

Joe
Was this
answer
helpful?
Yes
No
Sunday, April 12th, 2026 AT 7:29 PM

Please login or register to post a reply.