Code P1780 intermittent no start issue?

Tiny
SUBWAT
  • MEMBER
  • 33 POSTS
I just sent an email to G7 describing what happened after I installed the repaired BCM and asking for any advice, as well as the faulty component they replaced (as that might provide a clue to the source). I have also been thinking; the gas gauge is a reliable indicator of whether the engine will fire or not, if there is a relay that controls the gas gauge and the ignition, either the relay is faulty, or it is not getting a reliable signal. Possibly Saturntech knows what relay to look at. I assume that the relay is activated by grounding one of the terminals, I could ground that terminal and see if the gas gauge reads and if the engine starts. Then look for the reason it isn't getting a signal.
Was this
answer
helpful?
Yes
No
Sunday, December 18th, 2022 AT 12:17 PM
Tiny
SUBWAT
  • MEMBER
  • 33 POSTS
I sent a complete report to G7 of what happened when I installed the BCM. I did not even suggest that there might have been any error on their part. I said I might have fried the BCM by not looking for any fault in the systems external to the BCM before connecting it. I only asked for their help in isolating the circuit(s) involved so I could narrow my search for a fault to those areas. I received the following in an email from G7 this AM.

"Okay. You can send it back or I can issue a refund. There must be an intermittent or latent fault inside the computer. The nature of intermittent faults is that they appear and disappear at random, and therefore make it very difficult (sometimes impossible) to detect. It tested OK after we worked on it, but it just might not have been failing then. Or there could be something wrong with our equipment. If you send it back, there is a possibility that the damage is too latent or extensive for repair.
Thanks"
Was this
answer
helpful?
Yes
No
Monday, December 19th, 2022 AT 8:49 AM
Tiny
SUBWAT
  • MEMBER
  • 33 POSTS
Hi Joe,

I've been looking at the BCM diagrams you sent, I see nothing that looks like it controls the gas gauge or spark (ignition). It appears that IGN 1 is what powers up the BCM (or some of its functions in Start or Run), IGN 2 is hot at all times.

Would you be able to send me a copy of the under-hood fuse block wiring diagram? That might help me locate the circuits that the trouble is related to.

Thanks.
Was this
answer
helpful?
Yes
No
Tuesday, December 20th, 2022 AT 8:29 AM
Tiny
JACOBANDNICKOLAS
  • MECHANIC
  • 110,192 POSTS
Hi,

I don't have a schematic just for the fuse boxes. Would a power distribution schematic help or would you rather have the powertrain management schematics, or both? LOL

Let me know.

Joe
Was this
answer
helpful?
Yes
No
+1
Tuesday, December 20th, 2022 AT 5:04 PM
Tiny
SUBWAT
  • MEMBER
  • 33 POSTS
Looks like I might need both. I want to see what I can learn before I send the BCM back to G7.
Was this
answer
helpful?
Yes
No
Tuesday, December 20th, 2022 AT 7:26 PM
Tiny
JACOBANDNICKOLAS
  • MECHANIC
  • 110,192 POSTS
Hi,

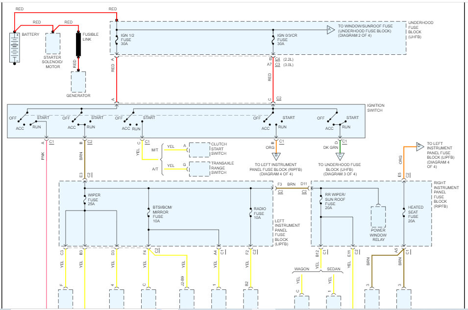
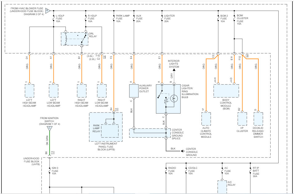
No problem. If you look at the first 8 pics below, they provide the wiring schematic for the power distribution system. Note that there were 4 pages of schematics. I had to cut each in half to make it readable. I did overlap them. So, starting at pic 1, every two pics was one page.

The remaining pics are for the powertrain management circuits. I did the same thing as far as cutting each page in half.

Let me know if this helps or if you have other questions. Note that the power schematics indicate the fuse box, the fuse number, and the wiring colors.

Take care,

Joe

See pics below.
Was this
answer
helpful?
Yes
No
+1
Wednesday, December 21st, 2022 AT 6:21 PM
Tiny
SATURNTECH9
  • MECHANIC
  • 30,869 POSTS
Here is my take on all this: when all the body control modules failed nothing took them out they just failed and most of them were intermittent issues. Or started out that way from what G7 said it sounds like they have a harder time locating and repairing intermittent problems. My buddy who used them and loved them had a 2002 saturn sc2 and that car wouldn't start. It was a constant issue he was too far away to help people thru part after part at it. After talking with him and thinking about it.I told him to send it in to be fixed. They did a great job it's been a few years now and still works great.
Was this
answer
helpful?
Yes
No
+1
Saturday, December 24th, 2022 AT 10:15 AM
Tiny
SATURNTECH9
  • MECHANIC
  • 30,869 POSTS
I was referring to all the bcms that I replaced and all the other techs replaced had nothing take them out. Had that been a issue I would have heard about it I had to fix all the problem child cars etc. We just replaced the bcms programed them with the correct mileage also so the air bag stayed out and relearning the pass lock data.
Was this
answer
helpful?
Yes
No
+1
Saturday, December 24th, 2022 AT 10:19 AM
Tiny
SUBWAT
  • MEMBER
  • 33 POSTS
Hi Saturntech9,

Thank you, that was the idea I had gotten from your earlier posts. I'm going to send the BCM back and hope they can catch it. I know that intermittent issues can be hard to find, and I have no idea how their testing is done, so I'll send all the data about what I've observed, and hope that helps them find it.
Was this
answer
helpful?
Yes
No
Saturday, December 24th, 2022 AT 5:14 PM
Tiny
SATURNTECH9
  • MECHANIC
  • 30,869 POSTS
There must be a chip or a relay getting hot failing and causing an issue inside the BCM I had old tester BCMs that I replaced. I had all the different years and two for each year. One for the v6 and one for the 4 cylinder. I used to write on the BCM what it's failure was or codes it was setting. So, I would know to make sure it was just the bad BCM doing the issues when I plugged it in. Hope you and your family have a very merry Christmas.
Was this
answer
helpful?
Yes
No
+1
Saturday, December 24th, 2022 AT 5:24 PM
Tiny
SUBWAT
  • MEMBER
  • 33 POSTS
Thank you Saturntech9, and Merry Christmas to you and all the crew at 2CarPros. Bob
Was this
answer
helpful?
Yes
No
Saturday, December 24th, 2022 AT 5:46 PM
Tiny
SUBWAT
  • MEMBER
  • 33 POSTS
Hi guys, here's the latest: I returned the BCM to G7 on their offer to re-check it, when it was returned, there was no communication included and I still have the same problem. I discovered I can get a new GM replacement from Rock Auto for less than the price of repair, it will however require re-programing. What will I have to do to re-program the new BCM?
Was this
answer
helpful?
Yes
No
Wednesday, February 1st, 2023 AT 9:14 AM
Tiny
JACOBANDNICKOLAS
  • MECHANIC
  • 110,192 POSTS
Hi,

When the BCM is programmed, it will need to be configured using all the correct manufacturer RPO codes (regular production options). This will require a scan tool that can communicate with the BCM and the use of the Saturn Service Stall System (SSS).

This may get difficult finding a place that can do it. I would contact different GM dealerships to see if one has the tools needed.

I attached the directions below.

Take care,

Joe

See pics below.
Was this
answer
helpful?
Yes
No
+1
Wednesday, February 1st, 2023 AT 2:21 PM
Tiny
SUBWAT
  • MEMBER
  • 33 POSTS
Thanks Joe, I'll check to see who can do this. Bob
Was this
answer
helpful?
Yes
No
Wednesday, February 1st, 2023 AT 2:34 PM
Tiny
JACOBANDNICKOLAS
  • MECHANIC
  • 110,192 POSTS
Hi,

You are very welcome. If you have a chance, let me know how it turns out for you.

Take care and let me know if I can help.

Joe
Was this
answer
helpful?
Yes
No
+1
Thursday, February 2nd, 2023 AT 5:49 PM
Tiny
SUBWAT
  • MEMBER
  • 33 POSTS
Thanks, will do.
Was this
answer
helpful?
Yes
No
Thursday, February 2nd, 2023 AT 7:03 PM
Tiny
SUBWAT
  • MEMBER
  • 33 POSTS
Hi Joe,

I contacted my closest GM dealer and the service manager said they could do the re-programming. He said to bring the car in, and they would diagnose the problem and fix it, only cost me between $300 to $1200, depending on what they found.

Some months ago, I took the Saturn to a non-dealer shop for an estimate to replace the water pump, they said they detected hydrocarbons in the coolant and would need to replace the engine with a used one and had the estimate for repair over $4,000.00. I took the car home and replaced the water pump myself and never had a problem of losing a drop of coolant. While there may have been hydrocarbons in the coolant, it didn't make a bit of difference.

What I'd like to ask is if there are more wiring diagrams that could help me locate what actually powers the ignition. The diagrams you did provide were very helpful, but I haven't been able to find what powers the fuel gauge or ignition. I want to see if I can bypass the fault.

Thanks, Bob
Was this
answer
helpful?
Yes
No
Friday, March 3rd, 2023 AT 8:56 AM
Tiny
JACOBANDNICKOLAS
  • MECHANIC
  • 110,192 POSTS
Bob,

If they were honest and there were hydrocarbons in the coolant, that indicates a head gasket leak.

As far as the schematics, I attached the entire powertrain management circuit schematic below.

The schematic includes everything you are looking for. It was a total of three pages long, but I had to cut each one in half to make them readable. I did overlap them.

Let me know if this helps.

Take care,

Joe

See pics below.
Was this
answer
helpful?
Yes
No
+1
Friday, March 3rd, 2023 AT 7:47 PM
Tiny
SUBWAT
  • MEMBER
  • 33 POSTS
Thanks Joe! I'll dive into this and let you know what I learn. Bob.
Was this
answer
helpful?
Yes
No
Saturday, March 4th, 2023 AT 6:18 PM

Please login or register to post a reply.