Saturday, September 18th, 2021 AT 2:24 PM
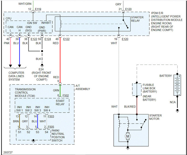
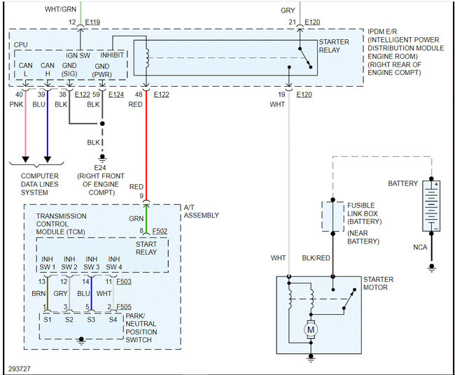
Horn beeps every time we turn right. So while looking to resolve that issue this guy over here shocked himself with the relay and now the truck won’t start. Replaced the starter relay still won’t start, however when we touch a wire from the battery (positive) to the spot where the starter relay would normally be the truck turns on just fine. That’s the only way to get the truck to turn on it seems. When we have the new starter relay in its place the truck lights and all will come on when we turnover the ignition switch so I don’t believe it’s the battery. Please help. Do you recommend us trying what the pics shown indicate?







