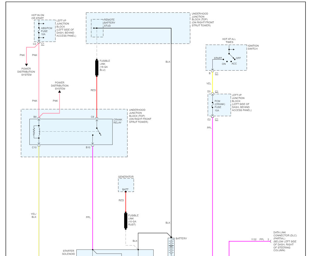
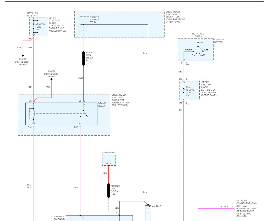
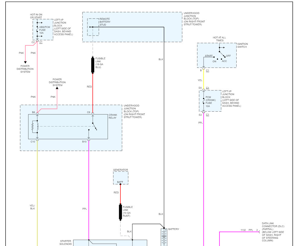
Friday, April 28th, 2023 AT 5:45 AM
Car won’t turn over. I replaced the ignition lock switch. Went through the relearn process no luck. Next replaced the BCM did the relearn process again and no turn over. Checked the started it’s fine. The battery is good also. What should I do next?




