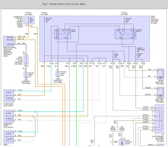
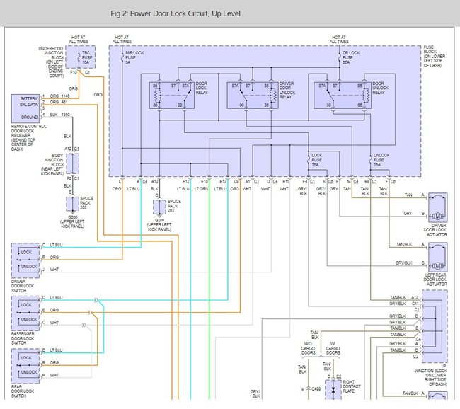
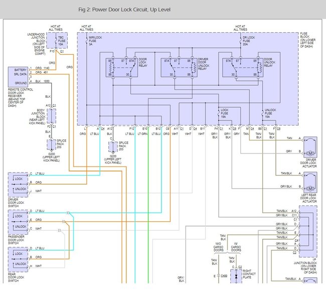
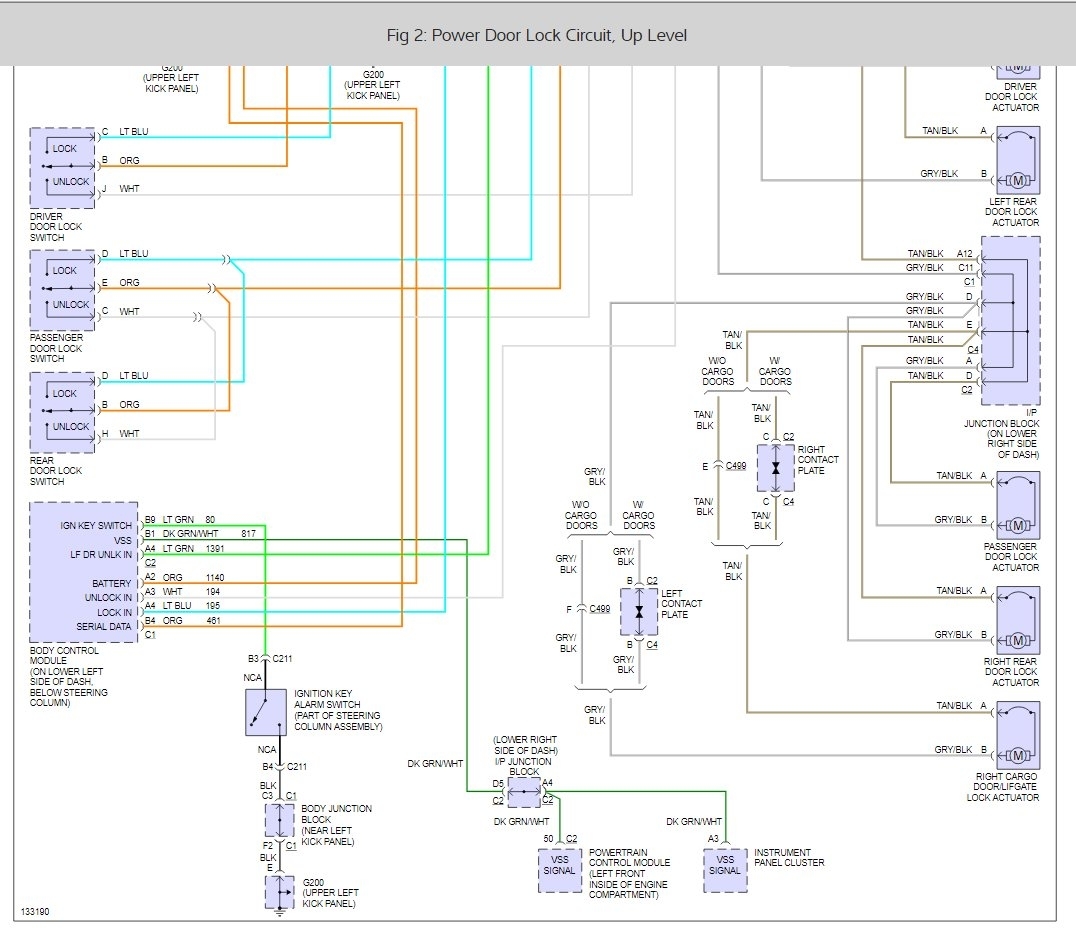
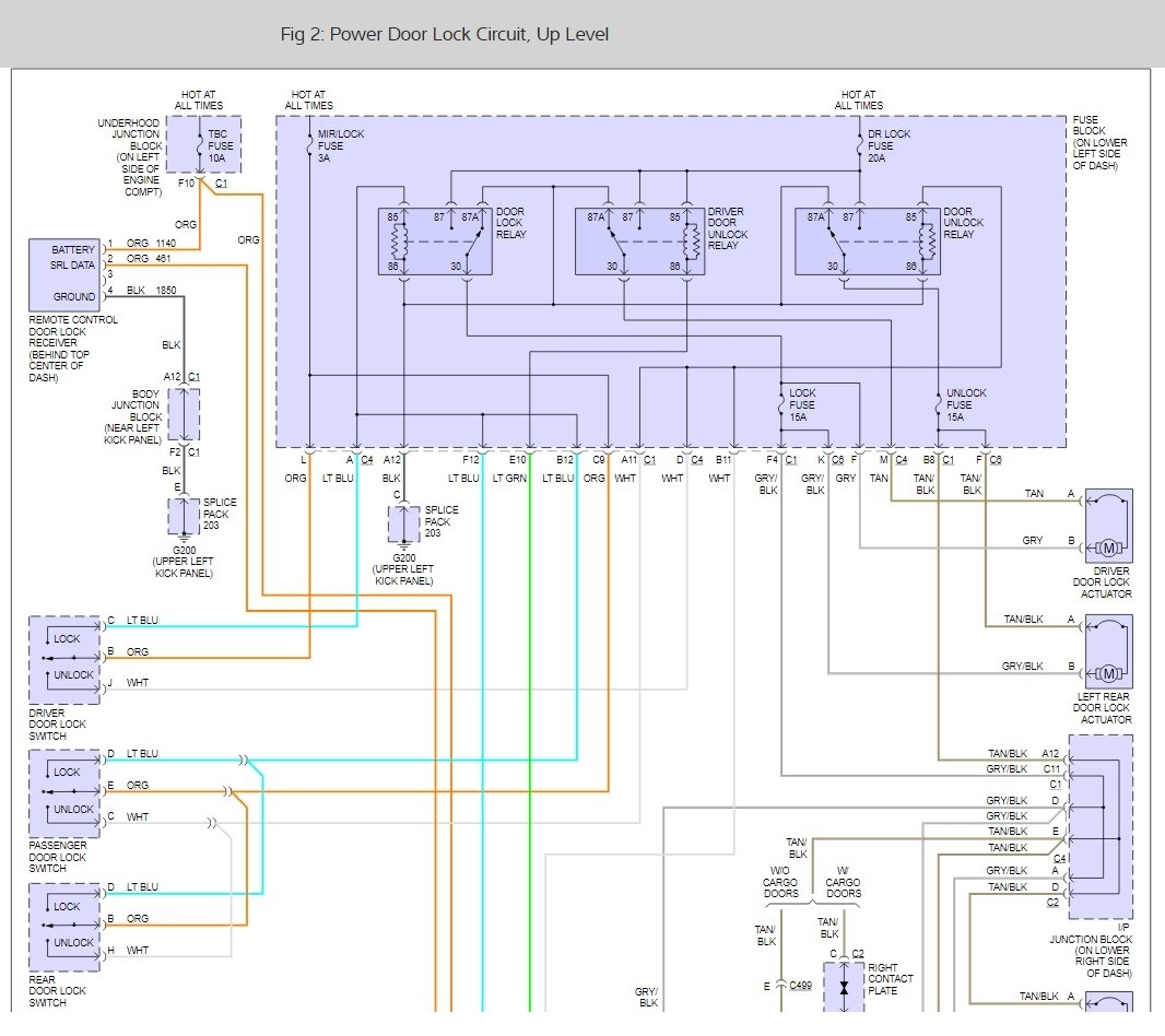
I recently replace the rear cargo (barn) door handle on our suburban because my daughter had stepped on it and broke it. The damage occurred about a year ago. So just no got it replaced. In the process, I connected all wires and lever action rods, etc. It is not too complex. However, it is stuck in the locked position. When I close the doors there is no way to open. I drilled a hole through the interior panel to get to the lock mechanism from the inside and use a screwdriver to lift the lever releasing the door. However we want this to be fixed. I see there are some metal points/connectors at the top of the cargo door and someone mentioned this may be the problem. Do not know if that is an actuator/relay or what.
Also, please note the key fob does not unlock, nor do the interior door lock switches work on the back doors. All other locks work, and key fob works for all other locks. Just not the cargo doors.
Can you help?
Saturday, July 15th, 2017 AT 4:35 PM




