No start, no spark, no fuel pump activation?

Tiny
BENNIE ZINN
  • MEMBER
  • 35 POSTS
When I switch on the vehicle what should the pins on the ECU test.
Was this
answer
helpful?
Yes
No
Sunday, January 19th, 2025 AT 9:51 AM
Tiny
BENNIE ZINN
  • MEMBER
  • 35 POSTS
I found a pin that was corroded inside the ecu bridged it as it seems to go from one side of the ecu to the flipside from there I found a transistor (i believe) t751on the pc board ) replaced it with another(not exactly the same ) from the security module I removed earlier. Got pulse to injectors but no spark. So I took an led indicator light lying around hooked it up on the distributor wiring (positive of the led to the loom brown and yellow and negative of the led to the plug side )hoping to stop return current and it worked got spark seems week but the car started briefly after I had to bridge the starter solenoid to turn the engine as the starter no longer seems to activate with ignition now heres my next question how does the starter get power to activate.
Was this
answer
helpful?
Yes
No
Sunday, January 19th, 2025 AT 11:18 AM
Tiny
BENNIE ZINN
  • MEMBER
  • 35 POSTS
And also my tacho pics up when I turn the distributor.
Was this
answer
helpful?
Yes
No
Sunday, January 19th, 2025 AT 11:19 AM
Tiny
AL514
  • MECHANIC
  • 5,595 POSTS
So you have injector pulse and spark now but no crank from the ign switch now?
Was this
answer
helpful?
Yes
No
Sunday, January 19th, 2025 AT 5:36 PM
Tiny
AL514
  • MECHANIC
  • 5,595 POSTS
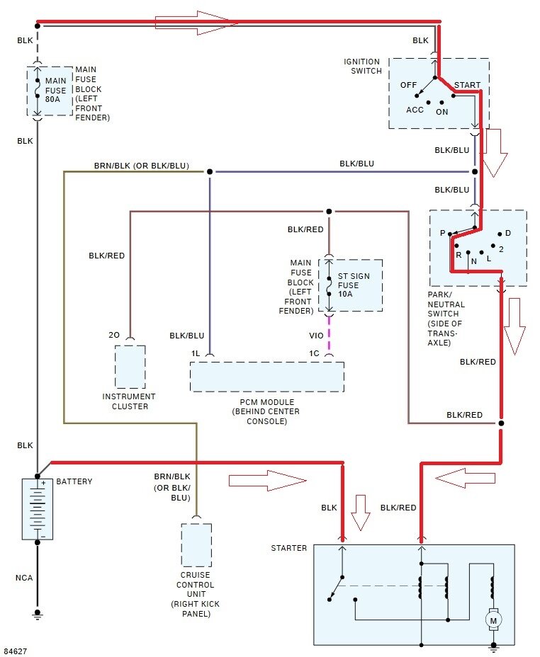
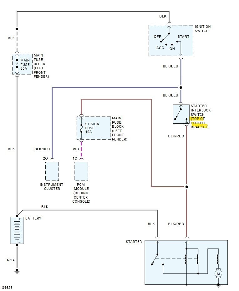
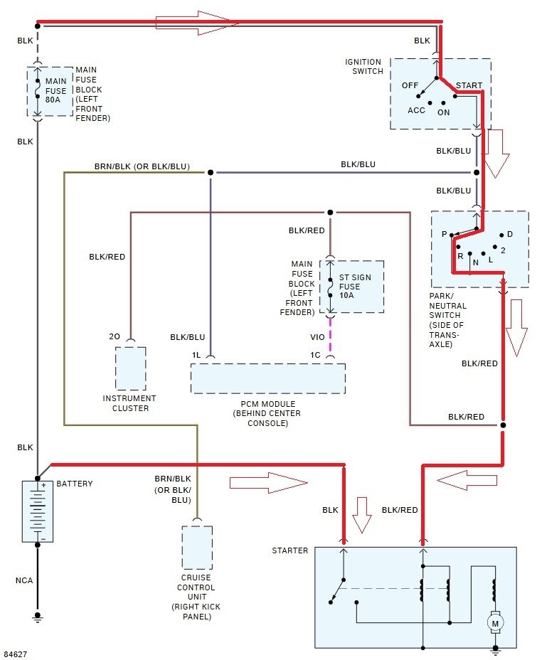
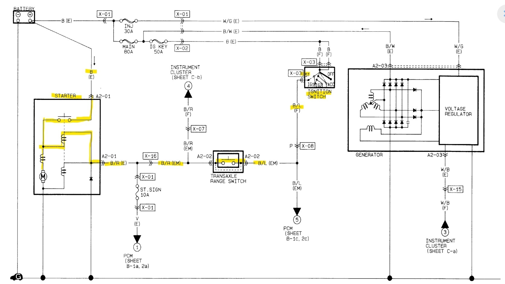
The easiest thing to check first is the transmission range switch, check if there is continuity through the switch in Park or Neutral. The OEM diagram is different again from the aftermarket one with the starter circuit. I'll post it for you, but with the Ign Switch in Start you should have power going right through the Range Switch.
Was this
answer
helpful?
Yes
No
Sunday, January 19th, 2025 AT 5:44 PM
Tiny
AL514
  • MECHANIC
  • 5,595 POSTS
Here is the OEM Starter diagram, Range switch location and its connector wire colors. So, it should have power on the Black/Blue wire while cranking and power coming back out on the black/red wire to the Starter.
Was this
answer
helpful?
Yes
No
Sunday, January 19th, 2025 AT 6:04 PM
Tiny
BENNIE ZINN
  • MEMBER
  • 35 POSTS
Thank you. My car is a manual and in the main fuse box where the plug of starter is there is a purple (violet) wire I assume comes from ECU can it be that the ECU is not activating the start.
Was this
answer
helpful?
Yes
No
Monday, January 20th, 2025 AT 11:13 AM
Tiny
BENNIE ZINN
  • MEMBER
  • 35 POSTS
And another thing my timing seems to be. Behind just before it wants to start it's like it kicks back the pistons and my distributor adjustment is all the way forward. Haven't got it running long enough to hook up a timing lamp yet. My thought is that it's using the wrong pulse for spark since there is 2 sensors.
Was this
answer
helpful?
Yes
No
Monday, January 20th, 2025 AT 11:15 AM
Tiny
AL514
  • MECHANIC
  • 5,595 POSTS
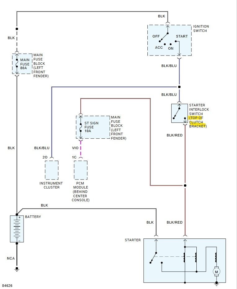
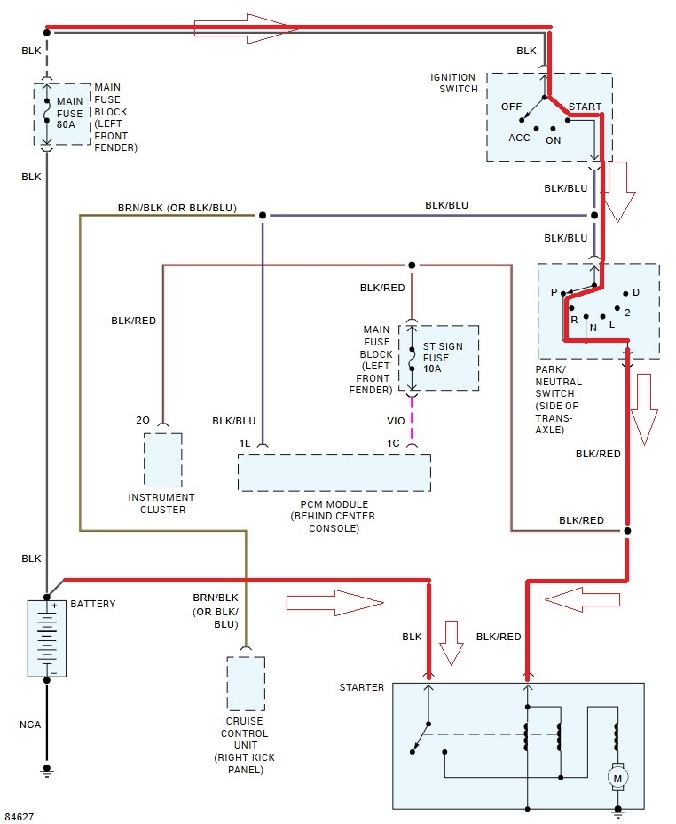
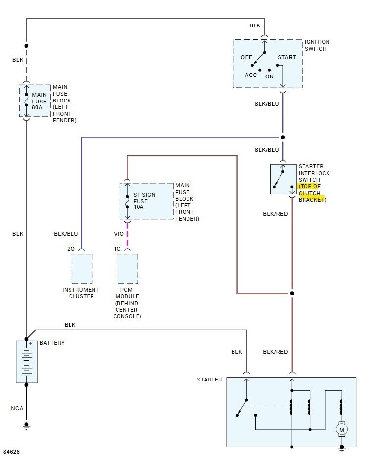
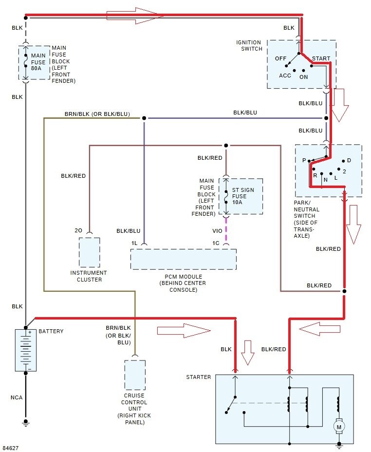
Oh okay, well here's the starter circuit for a manual transmission, almost exactly the same except there's a clutch switch in place of the range switch, what do you mean it kicks back the pistons?
The picture of the distributor shows that it has a notch type on the bottom where it looks like it only goes in one way, (what I've marked in the 2nd diagram below) is that what you have? And what was the reason for adjusting the dist fully advanced? Is that the only way the rotor would line up with the number 1 cylinder at top dead center?
Was this
answer
helpful?
Yes
No
Monday, January 20th, 2025 AT 6:12 PM
Tiny
BENNIE ZINN
  • MEMBER
  • 35 POSTS
Yes the distributor only goes in one way, but you can advance and retard by using the slide mounts on the distributor casing. Mine is fully adjusted in direction of engine rotation and still seems too quick. And when it sparks it's like it is still like I need to turn it more in order to be closer to DTC now it is like it's way too early.
Was this
answer
helpful?
Yes
No
Tuesday, January 21st, 2025 AT 10:12 AM
Tiny
BENNIE ZINN
  • MEMBER
  • 35 POSTS
What values should I get on the vio wire in what conditions?
Was this
answer
helpful?
Yes
No
Tuesday, January 21st, 2025 AT 10:13 AM
Tiny
AL514
  • MECHANIC
  • 5,595 POSTS
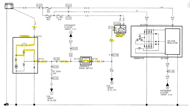
You're referring to the violet wire that is after the ST SIGN Fuse 10Amp? That going to be a 12volt signal from the ignition switch threw the clutch switch to the PCM, indicating a Start condition to the PCM.
How are you determining the spark is too advanced of TDC? You're not going to be able to determine the spark timing exactly without seeing it on a scope with reference to TDC.
While cranking spark is going to occur 6-8* degrees BTDC. The spark events are happening way too fast to see by eye. Are you sure your cam/crank timing is correct? You're kind of all over the place here. If the engine won't crank now, what did you do before that fault started happening?
Here's the specs on ignition timing, but you have to deal with one issue at a time here.
I've added the specs on the gap for the crank sensor also, along with the Distributor testing to check the pick up coils inside the distributor.
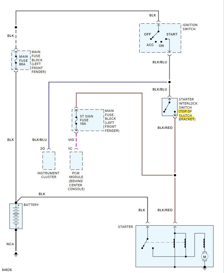
With the starter issue you are going to have to check for power at the locations on the wiring diagram, beginning with the switch on the clutch pedal, make sure power is making it in and out of the switch, if it is then move on to the starter motor. Adding random transistors to the PCM can cause more problems than it's going to solve. Run through the distributor testing and make sure you're getting the 1 and 4 pulses per rotation it should be. Turn the distributor back from its overly advanced position, it shouldn't be that far forward to begin with.
Was this
answer
helpful?
Yes
No
Tuesday, January 21st, 2025 AT 2:31 PM
Tiny
BENNIE ZINN
  • MEMBER
  • 35 POSTS
Thank you for your reply I will test and check found a company that repair these ecu s will have it repaired and take it from there you have been a lot of help. Keep up the great work.
Was this
answer
helpful?
Yes
No
Tuesday, January 28th, 2025 AT 1:06 PM
Tiny
KEN L
  • MASTER CERTIFIED MECHANIC
  • 55,488 POSTS
AL514 is one of our best! Let us know how it goes.
Was this
answer
helpful?
Yes
No
Wednesday, January 29th, 2025 AT 8:31 AM
Tiny
BENNIE ZINN
  • MEMBER
  • 35 POSTS
Hi, it's me again. My ECU is toast and unrepairable I got my hand on a power mods mfi v 1 and the 2 looms. How can I hook this up to my Mazda bp1.8 dohc? Can I use my distributor (6 pi. Plug and 3 pin plug)?
Was this
answer
helpful?
Yes
No
Sunday, February 23rd, 2025 AT 1:37 PM
Tiny
AL514
  • MECHANIC
  • 5,595 POSTS
I'm not sure using a computer that the part number is unknown, is going to work. It's impossible to guess where the wiring goes, it will only end up damaging other computers or electronic components. This company FlagShip One (fs1inc. Com) has a 1995 Mazda Protege 1.8L ECM that comes preprogrammed to VIN and is plug and play. Theres just not enough accurate service info to go by to wire this up, it needs to be an ECM programmed to the correct VIN that has the correct wiring to the distributor. I don't even have enough correct information to provide the right wiring diagrams.
Was this
answer
helpful?
Yes
No
Sunday, February 23rd, 2025 AT 5:13 PM
Tiny
BENNIE ZINN
  • MEMBER
  • 35 POSTS
Thank you I have downloaded the ECU pamphlet or leaflet but since you guys were so helpful and descriptive I thought it might be the safest option to ask.
Was this
answer
helpful?
Yes
No
Monday, February 24th, 2025 AT 12:41 PM
Tiny
AL514
  • MECHANIC
  • 5,595 POSTS
Yeah it's difficult to impossible without the exact service information, or wires get hooked up incorrectly and more damage happens.
Was this
answer
helpful?
Yes
No
Monday, February 24th, 2025 AT 1:31 PM

Please login or register to post a reply.