No start, no spark, no fuel pump activation?

Tiny
BENNIE ZINN
  • MEMBER
  • 1995 MAZDA 323
  • 1.8L
  • 4 CYL
  • 2WD
  • MANUAL
  • 375,000 MILES
Hi I have been driving this car. It is a project bought from a friend, so everything is kind of messed up. It used to start, and it was parked for couple of months and when I wanted to start it, it didn't and I noticed the fuel pump did not come on when switching on. I found the relay opened it up and manually activated it. It turns on so I am thinking it does not get signal to activate same as the no spark. I can't find appropriate wiring diagrams and it has no engine light allocated to the car. Please help me.
Sunday, January 12th, 2025 AT 11:29 AM

58 Replies

Tiny
AL514
  • MECHANIC
  • 5,595 POSTS
Hello, for 1995, Mazda has the Protege and the MX-5 as 1.8liter engine for that year. Both actually show the fuel pump relay as having a Light Green wire as the control wire for the relay which the PCM grounds to activate the relay. Both show a check engine light as well, so if it's not lighting up at key On, the PCM is most likely not being powered up, so I would start checking for any blown fuses, or chewed through wires if it's been sitting for a while, rodents like to eat the insulation on the wires, plus you can usually smell them if they have gotten into the vehicle. If you post the VIN service info on the correct vehicle it should show up.
Was this
answer
helpful?
Yes
No
Sunday, January 12th, 2025 AT 12:25 PM
Tiny
BENNIE ZINN
  • MEMBER
  • 35 POSTS
VIN Afaamgc44ar086266. I suspect the car is not turning on fully as there is no spark as well I have removed the cluster previously and can confirm there is no engine light allocated to this car it has immobilizer. Also not in cluster on the dash small red led.
Was this
answer
helpful?
Yes
No
Sunday, January 12th, 2025 AT 2:13 PM
Tiny
BENNIE ZINN
  • MEMBER
  • 35 POSTS
Thank you for the fast response.
Was this
answer
helpful?
Yes
No
Sunday, January 12th, 2025 AT 2:13 PM
Tiny
BENNIE ZINN
  • MEMBER
  • 35 POSTS
I can confirm the light green wire is for fuel pump activation as I found it on the ecu and the relay on the relay it is connected with 2 green wires and 2 white and red trace wires in one pin and in the middle I think pink and black. On the other only 2 white with red tracer wires but all this still does not add up to no spark or no pulse. From distributor. I have no diagram for color codes on distributor and not sure how to test it or how to hard wire a test for distributor only but since all is connected to ignition system. I think not everything is turning on, on car the main fuse checks and I do have 12 v on distributor and ECU.
Was this
answer
helpful?
Yes
No
Sunday, January 12th, 2025 AT 2:19 PM
Tiny
BENNIE ZINN
  • MEMBER
  • 35 POSTS
When I bought the car, they said 1996 model but some labeling on wires suggests 1995 model. Think engine light was introduced after 1996.
Was this
answer
helpful?
Yes
No
Sunday, January 12th, 2025 AT 2:21 PM
Tiny
AL514
  • MECHANIC
  • 5,595 POSTS
Okay, that VIN is not showing up, are you located in the US? But the only models with a 1.8 are the two I listed previously. I'd be really surprised it doesn't have a check engine light, even pre-1996 (OBD1) had check engine or malfunction indicated lamps. There should be a tag either under the hood or in the driver side door frame that has a build date on it, just a month and year (ie, 06-94 for example).
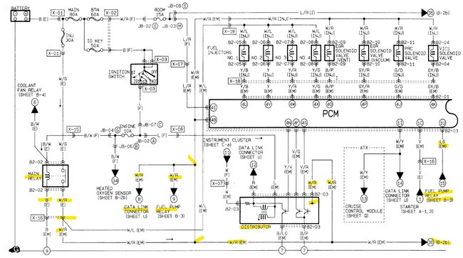
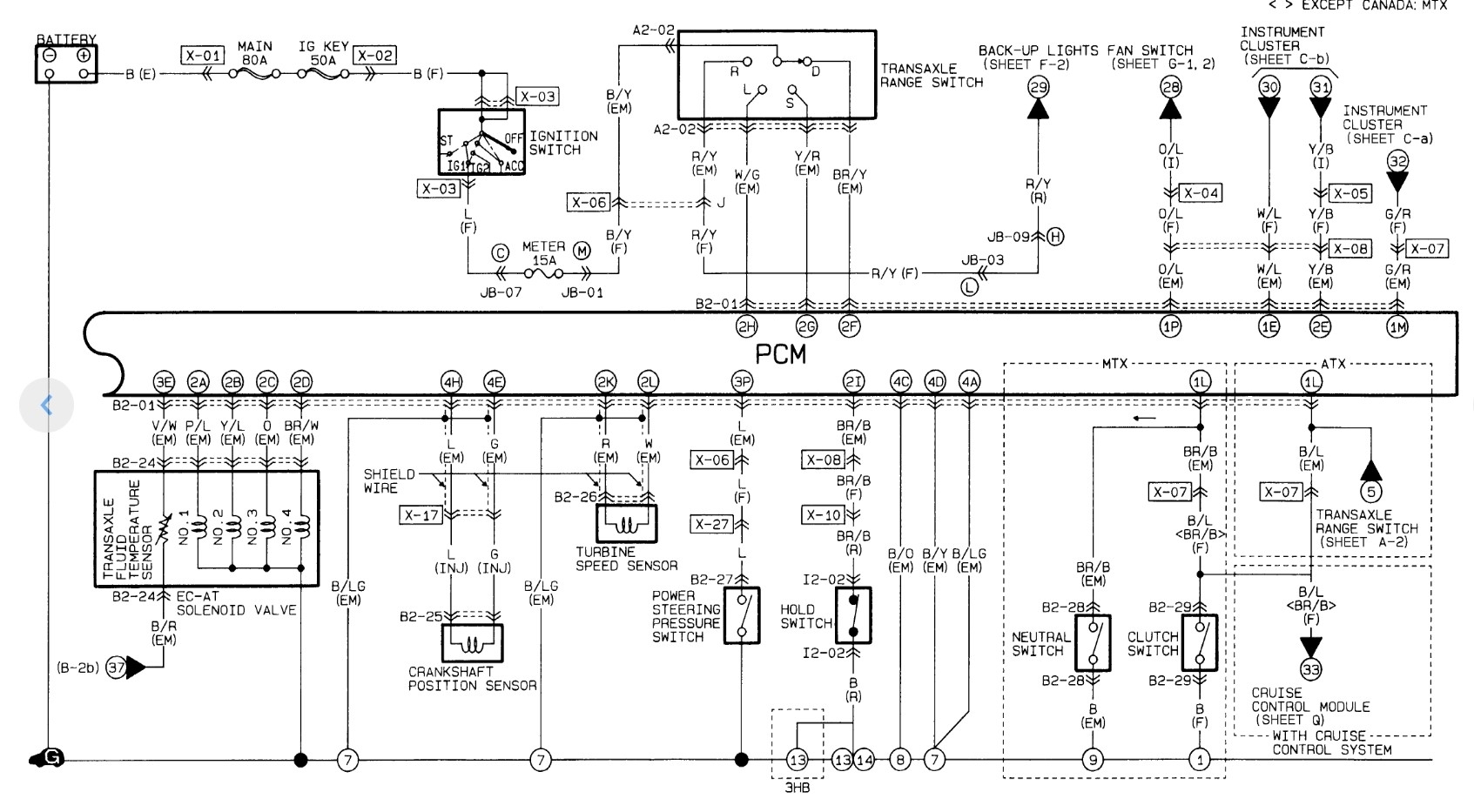
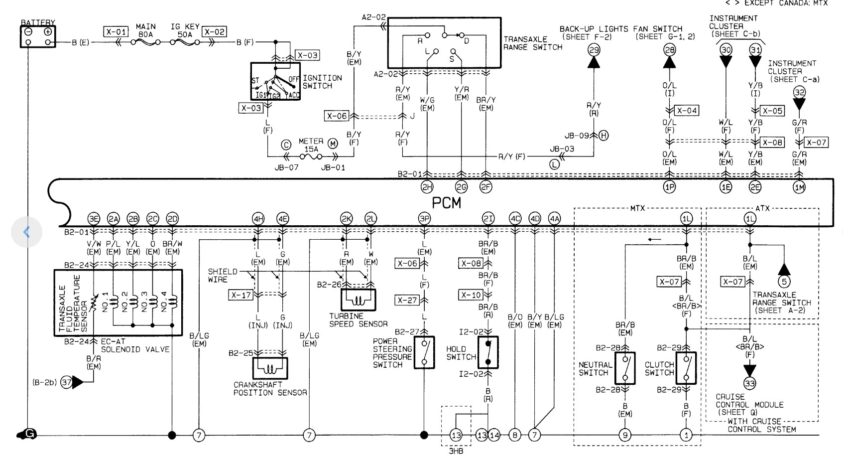
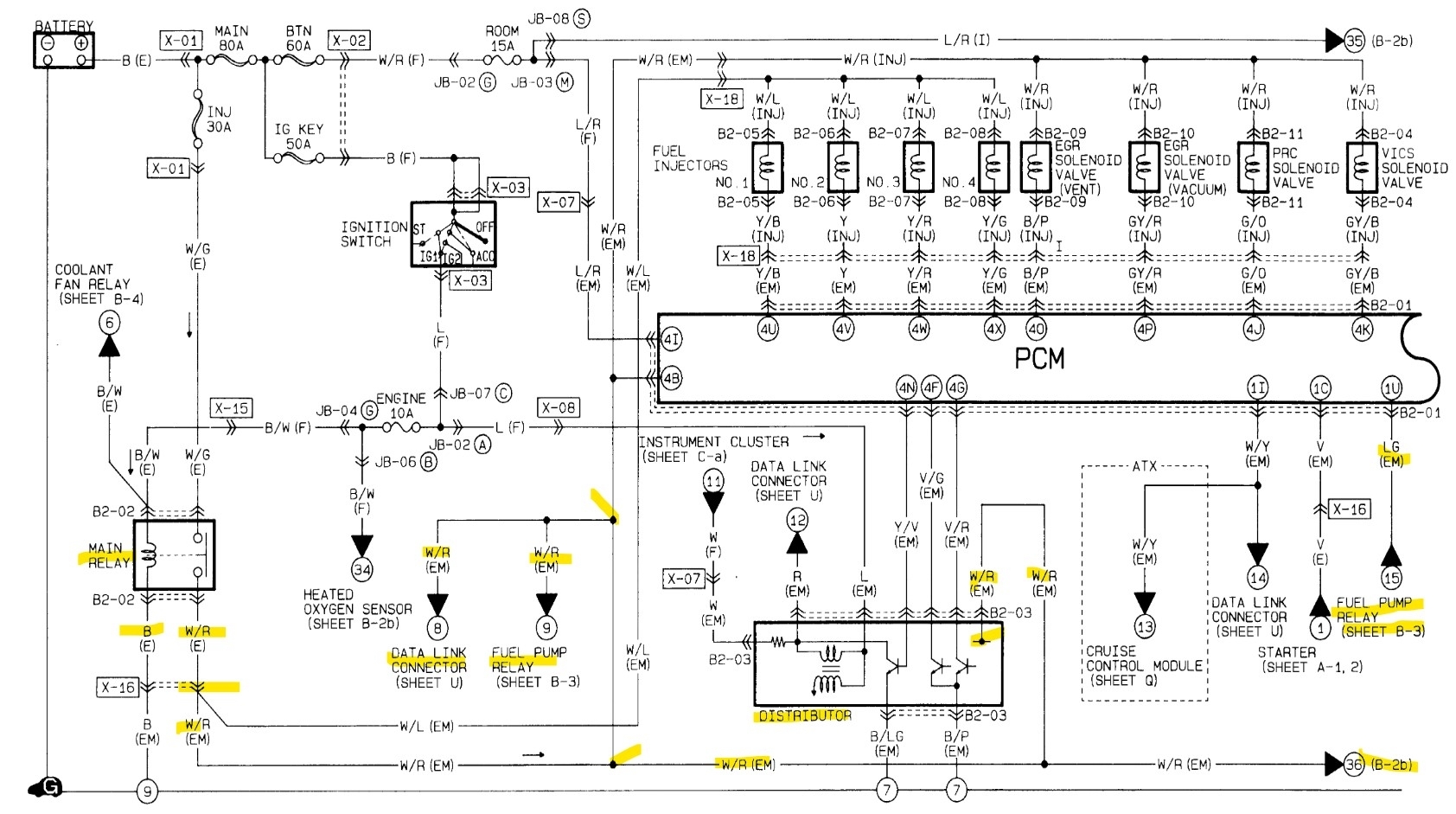
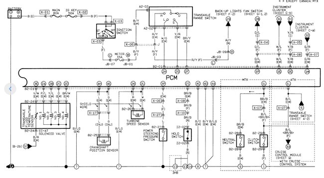
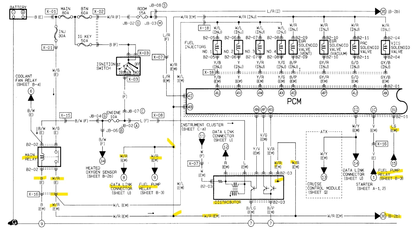
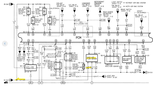
But for the MX-5 on the MAIN ECM relay I do see 2 White/Green wires going to one pin which feed the load side of the relay, that relay in turn, feeds the fuel pump relay on the White/Red wire, the White/Red wire also powers the fuel injectors and bunch of other things.

The MAIN relay also has a double pin Black/White wire which is the ground for that relay, its activated by the ignition switch feeding it power.
If you can post a picture of the VIN, I can search for that a little bit more.
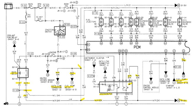
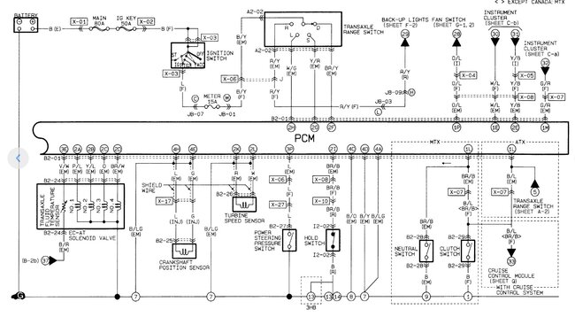
For the Protege that White/Red wire comes from the relay labelled "MAIN Relay (FUEL INJ)" but it powers many other components as well as the ECM with the key On. It also powers the Distributor so that's probably why you aren't getting any spark, but the two vehicles have a slightly different setup when it comes the engine harness wiring.

Just trying to look over this as close as possible, the Protege has a Distributor, but the MX-5 looks to have two coil packs, so we'll go with the Protege wiring diagrams for now.
The White/Red wire does have a splice after leaving the Main relay, where it breaks of continuing as a White/Red, but also a White/Blue wire, which can also cause some confusion when trying to trace down these wires, the White/Blue wire feeds the injectors.
Strangely enough the White/Red wire goes to another splice which turns Lt Green/Black and that feeds the MAF and runs to the ECM.

So, some really stupid wire colors changes that shouldn't be like that. I'll go over any OEM diagrams as well if there are any,
This Main relay should have a constant ground on the black wire, so that's something you can check with a test light hooked to battery positive, with the relay out, the Main relay should have one pin with constant power, then the black/white wire with power from the Ign switch, You can check those with a test light hooked to Battery Negative. And then I would move on to the Fuel pump relay if that first one is okay.
I'll post the diagrams i'm looking at here.
Was this
answer
helpful?
Yes
No
Monday, January 13th, 2025 AT 9:19 AM
Tiny
AL514
  • MECHANIC
  • 5,595 POSTS
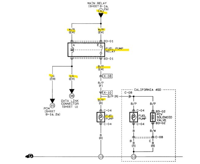
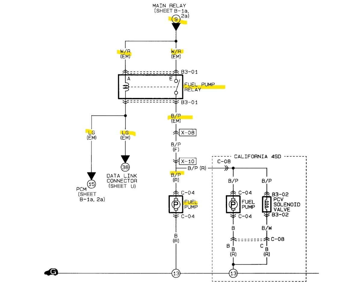
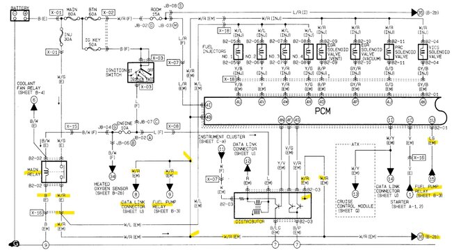
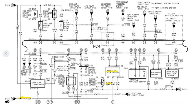
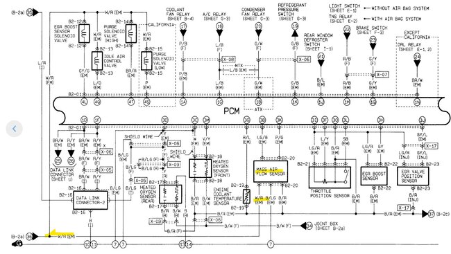
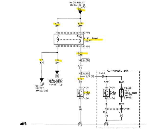
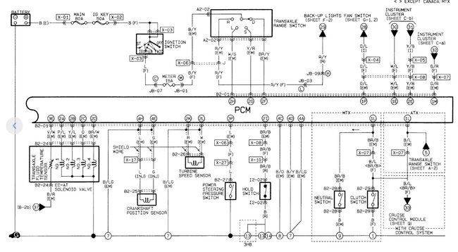
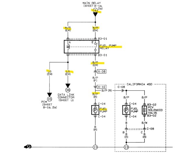
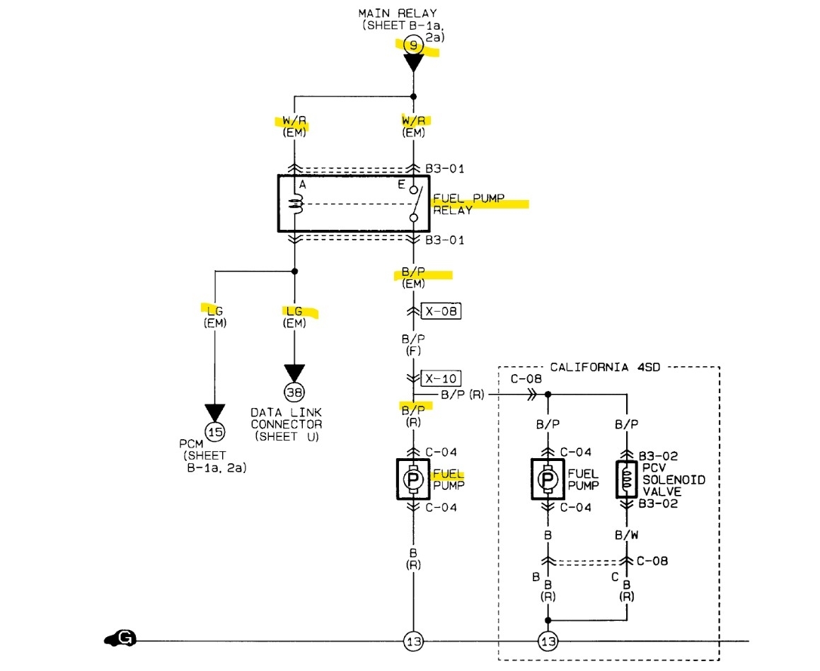
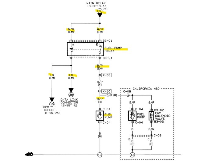
There is an error on the first diagram here, I've shown it better in diagram 2, then added the OEM ones (3-6) which shows the White/Red wire going to power the MAF.
So if these are correct, power comes from the Main relay via the White/Red wire, powers both side of the fuel pump relay (control and load) and then the ECM grounds the fuel pump relay on that lt green wire, which looks like you should be able to check if it's being grounded at the DLC. I'll look for DLC pinout for you as well.
Was this
answer
helpful?
Yes
No
Monday, January 13th, 2025 AT 9:48 AM
Tiny
AL514
  • MECHANIC
  • 5,595 POSTS
Here is the data link connector location and pinout, let me know what other diagrams you may want and what you find during testing. It's definitely an OBD1 connector.
Was this
answer
helpful?
Yes
No
Monday, January 13th, 2025 AT 9:54 AM
Tiny
BENNIE ZINN
  • MEMBER
  • 35 POSTS
Today I arrived home from work spark plug still on tapped cover with a ground cable from engine to thread part of the spark plug turned on ignition pressed the immobilizer button cranked the car and there was spark it did not start as the intake was of and MAF unplugged switched of plugged and assembled everything the way it should be cranked and no spark. This baffles me.
Was this
answer
helpful?
Yes
No
Monday, January 13th, 2025 AT 1:35 PM
Tiny
BENNIE ZINN
  • MEMBER
  • 35 POSTS
Sorry for asking what is dlc. And thank you for all your trouble, it seems like you go through a great deal of effort to help guys like me. You're great thanks
Was this
answer
helpful?
Yes
No
Monday, January 13th, 2025 AT 1:44 PM
Tiny
BENNIE ZINN
  • MEMBER
  • 35 POSTS
And yes, that is the data link connector I have and if I ground the light green wire it does turn on fuel pump. I noticed when I crank the engine (only for like a second) it's like the oil pressure light goes off and remains off for maybe 2 seconds then comes back on.
Was this
answer
helpful?
Yes
No
Monday, January 13th, 2025 AT 1:46 PM
Tiny
BENNIE ZINN
  • MEMBER
  • 35 POSTS
I am really starting to think I have an immobilizer problem. The remote I have still operates the doors and when I press the button on the remote after switching on the red led goes off in my opinion meaning it is deactivated. Then again, the anti-theft button has no effect no sound of relay or control unit clicking nothing. And I think it used to.
Was this
answer
helpful?
Yes
No
Monday, January 13th, 2025 AT 1:49 PM
Tiny
AL514
  • MECHANIC
  • 5,595 POSTS
Is the immobilizer light on when trying to crank it now as a no spark again? I'm going to look into the MAF a bit more to see if there's a temperature sensor or some kind of reference voltage going to it. Any other sensors unplugged earlier, or ground wires unbolted?
Was this
answer
helpful?
Yes
No
Monday, January 13th, 2025 AT 1:50 PM
Tiny
AL514
  • MECHANIC
  • 5,595 POSTS
That's where I was going as well, something might be going on with the anti-theft here.
Was this
answer
helpful?
Yes
No
Monday, January 13th, 2025 AT 1:51 PM
Tiny
BENNIE ZINN
  • MEMBER
  • 35 POSTS
To answer your question, no, the light for immobilizer was off. MAF was just unplugged. No on the earth or any cables was touched except for spark plug and lead on tapped cover. Does this vehicle have a factory immobilizer or is it after market is there some way to delete it?
Was this
answer
helpful?
Yes
No
Monday, January 13th, 2025 AT 1:54 PM
Tiny
AL514
  • MECHANIC
  • 5,595 POSTS
I was just actually looking for any security systems and not finding any wiring diagrams for it yet which is strange. Does the chime still work if the key is left in the ignition, such as reminded indicator?
Was this
answer
helpful?
Yes
No
Monday, January 13th, 2025 AT 1:56 PM
Tiny
BENNIE ZINN
  • MEMBER
  • 35 POSTS
No, if by chime you mean a sound. This car has a solid metal cut key no chip or coding no gyro on ignition only a light surrounding ignition hole which switches off when you switch on ignition.
Was this
answer
helpful?
Yes
No
Monday, January 13th, 2025 AT 2:03 PM
Tiny
BENNIE ZINN
  • MEMBER
  • 35 POSTS
And a switch on the barrel I for key position I guess. (Think this turns of the little light surrounding ignition when key is removed or on off position.
Was this
answer
helpful?
Yes
No
Monday, January 13th, 2025 AT 2:05 PM
Tiny
BENNIE ZINN
  • MEMBER
  • 35 POSTS
So if you don't find a diagram for immobilizer it means that there is some way for it to be removed by the looks of the actual wires it was spliced in many moons ago and whoever did it did not mind cutting into wires. Just after all the slicing there are 2 open plugs though I thought it would have been plugs for factory security module.
Was this
answer
helpful?
Yes
No
Monday, January 13th, 2025 AT 2:07 PM
Tiny
AL514
  • MECHANIC
  • 5,595 POSTS
I'm looking at a "Central Processing Unit" which has a switch for when the key is left in the ignition, it should chime and remind you it's been left in. This module has all the door switches, seat belt switch, parking brake switch. It does go to the cluster, mostly warning lamps, I think.
What kind of immobilizer button do you have, is it like a key fob type?
Sorry just seeing your other comments, the data link connector is not like the 16 pin OBD2 ones we have now.
What happens if you unplug the MAF? Might be a stupid test, but I've seen stranger.
Was this
answer
helpful?
Yes
No
+1
Monday, January 13th, 2025 AT 2:16 PM

Please login or register to post a reply.