Tuesday, November 23rd, 2021 AT 11:17 PM
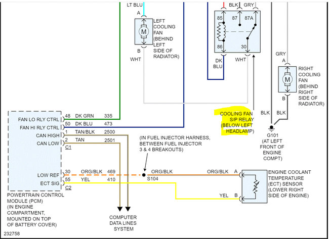
The car started overheating, one of the fans was not working at all, so we installed a new fan and now the low-speed fans do not work, high speed turns on when the car is warm. Checked the relays and they are working fine. However, while checking where the low-speed fan relay gets plugged in, three of the four pins' slots have a reading of 12V, is that normal? This is while the car is "off", and the High-speed relay slots only have two of the four slots with a 12V reading.


