Gas gauge not working properly why?

Tiny
KRIS GAST
  • MEMBER
  • 1 POST
  • 1999 CHEVROLET SILVERADO
  • 5.3L
  • V8
  • 4WD
  • AUTOMATIC
  • 387,000 MILES
I replaced my fuel pump yesterday and now the gauge barely shows any gas in the tank. I know there is at least fifteen gallons because I drained the tank to make it easier to reinstall. The gauge worked fine before the swap. I replaced the wiring pigtail like the instructions said but they didn't say to install the supplied fuse. It reads a little as long as I keep fifteen gallons in it but would like to use the hole tank without the guesswork. Thank you in advance for any assistance anyone can provide!
Was this
answer
helpful?
Yes
No
Wednesday, June 2nd, 2021 AT 12:35 PM (Merged)
Tiny
STEVE W.
  • MECHANIC
  • 15,698 POSTS
It sounds like the wiring to the sender is reversed or the actual sender on the new pump is bad. Have had both cause issues. Afraid you need to check the wiring and the sender. If you still have the old unit there, you can unplug the new one, plug in the old one and move the lever. If the gauge now works, the new sender is bad. (The old sender may fit the new pump module, they sell only the level sender as a repair item so it is possible) If the gauge works in reverse then the wiring is the issue.
Was this
answer
helpful?
Yes
No
-1
Wednesday, June 2nd, 2021 AT 12:35 PM (Merged)
Tiny
WHOOKER1005
  • MEMBER
  • 1 POST
  • 1996 CHEVROLET SILVERADO
  • 5.7L
  • V8
  • 2WD
  • AUTOMATIC
  • 135,000 MILES
Fuel gauge would operate between "1/2" to past "full", so I changed pump/sending unit about 45 days ago.

Gauge is now stuck at "empty" no matter the actual fuel level.

Disconnected sending wire (purple) at firewall, put it to ground, turn 'on' the ignition and gauge went past 'full' to about the 3 o'clock position.

Tested the sending wire also back to the tank, it came back at 5 ohms.

Started the engine, fuel gauge went back to 'empty'. It moves between 'empty' and '1/4' when the ignition is off.
Was this
answer
helpful?
Yes
No
Wednesday, June 2nd, 2021 AT 12:35 PM (Merged)
Tiny
DANNY L
  • MECHANIC
  • 5,648 POSTS
Hello, I'm Danny.

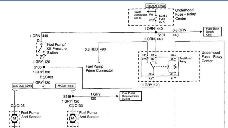
The 1988-1998 Chevrolet obs had a problem causing weird gas gauge related problems. You should first check the fuel pump- sender ground wire that attaches to the frame. There is also a ground strap that goes from the fuel tank to the frame. Sometimes road debris or road conditions can deteriorate are dislodge-destroy the ground strap and create havoc with the fuel gauge. Here is a wire testing tutorial for you as well:

https://www.2carpros.com/articles/how-to-check-wiring

I've attached a fuel pump wiring diagram below for your truck. The ground is cell 14 and I circled it in red. Let us know what you find after you clean, check and inspect the ground wire and ground strap. Hope this helps and thanks for using 2CarPros.
Was this
answer
helpful?
Yes
No
Wednesday, June 2nd, 2021 AT 12:35 PM (Merged)
Tiny
TCLARK4170
  • MEMBER
  • 4 POSTS
  • 1994 CHEVROLET SILVERADO
  • 200,000 MILES
Fuel gauge stays in full position.
Was this
answer
helpful?
Yes
No
Wednesday, June 2nd, 2021 AT 12:35 PM (Merged)
Tiny
DANNY L
  • MECHANIC
  • 5,648 POSTS
Hello, I'm Danny.

There has always been issues with fuel gauge problems on the 1988-1998 Silverado's. The most common being the fuel pump ground. I would get under the truck and clean the ground connection first. Here is a tutorial show how to test wiring:

https://www.2carpros.com/articles/how-to-check-wiring

I've attached a picture below and circled it in red. Also, Since the fuel sending unit is part of the fuel pump assembly has it ever been replaced? Hope this helps and get back to us after checking the ground and we'll go from there. Thanks for using 2CarPros.
Was this
answer
helpful?
Yes
No
Wednesday, June 2nd, 2021 AT 12:35 PM (Merged)
Tiny
ANDDGTEA
  • MEMBER
  • 2 POSTS
  • 1994 CHEVROLET SILVERADO
  • V8
  • 4WD
  • AUTOMATIC
  • 89,000 MILES
Put in new fuel tank and sending unit now gas gage bounses when moveing. Tested gage and wires.(Ok)replaced sending unit with three different ones. Now has factory ac delco sending unit and stiil has the same problem. Any ideas? Please help.
Was this
answer
helpful?
Yes
No
Wednesday, June 2nd, 2021 AT 12:35 PM (Merged)
Tiny
PEAR69
  • MECHANIC
  • 1,482 POSTS
Does it bounce while the truck is not moving?
Is the gauge bouncing up and down or is the gauge vibrating rapidly?
Was this
answer
helpful?
Yes
No
Wednesday, June 2nd, 2021 AT 12:35 PM (Merged)
Tiny
ANDDGTEA
  • MEMBER
  • 2 POSTS
"anddgtea "the gauge bounces up and down if tank is not full with any movement of the truck and key is on. Could it be somthing with the tank?
Was this
answer
helpful?
Yes
No
-1
Wednesday, June 2nd, 2021 AT 12:35 PM (Merged)
Tiny
PEAR69
  • MECHANIC
  • 1,482 POSTS
The fact that you have installed 3 sending units tells me that it is probably not the sending unit--especially if you have installed an A/C Delco sending unit.
The ground at the gas tank wiring harness commonly corrodes. It connects to the frame close to the gas tank -- usually just before the tank itself. Clean up this ground real good. Take it off and clean it with some emery cloth or re-do the connection all together. A bad ground can cause intermittent signals to go to the gauge itself.
If this does not fix it, the problem is probably the gauge itself.
Was this
answer
helpful?
Yes
No
+1
Wednesday, June 2nd, 2021 AT 12:35 PM (Merged)
Tiny
JCMOORE2011
  • MEMBER
  • 1 POST
  • 1994 CHEVROLET SILVERADO
  • 5.7L
  • V8
  • 4WD
I got a 94 Silver ado and the fuel gauge didn't work when I got it I was driving and it magically started working again and a couple days later it quit working again while Ur driving but when I turn the truck off the gauge jumps up a ill bit but when I hit the breaks the gauge goes all the way back down to empty again what could be all of the possibilities of what could be wrong I am not mechanically inclined so I really don't know what it could be
Was this
answer
helpful?
Yes
No
Wednesday, June 2nd, 2021 AT 12:36 PM (Merged)
Tiny
CARADIODOC
  • MECHANIC
  • 34,490 POSTS
Wow, that's one huge sentence! According to how I read it, the fuel level sending unit is the best suspect. There could also be a loose or corroded connector terminal.
Was this
answer
helpful?
Yes
No
-1
Wednesday, June 2nd, 2021 AT 12:36 PM (Merged)
Tiny
SEAN SILBERHOLZ
  • MEMBER
  • 44 POSTS
  • 1993 CHEVROLET SILVERADO
  • 5.7L
  • V8
  • 4WD
  • AUTOMATIC
  • 14,000 MILES
Hi I want to install a Fuel Level Gauge. My cluster fuel Level gauge does not work. How would I install a Fuel Level Gauge? Where would I run power from to make it work. This is what I am looking to install. Thanks.
Was this
answer
helpful?
Yes
No
Wednesday, June 2nd, 2021 AT 12:36 PM (Merged)
Tiny
SEAN SILBERHOLZ
  • MEMBER
  • 44 POSTS
This is what I am looking at.
Was this
answer
helpful?
Yes
No
Wednesday, June 2nd, 2021 AT 12:36 PM (Merged)
Tiny
HMAC300
  • MECHANIC
  • 48,601 POSTS
First does the current gauge read full or empty. Have you tested to see if sender is working. Are there instructions with the new gauge you want to put in? One wire will need low voltage to operate it like 6-7 volts other to sending unit and other to ground if a 3 way connection. See pics how to check current problem.
Was this
answer
helpful?
Yes
No
Wednesday, June 2nd, 2021 AT 12:36 PM (Merged)
Tiny
SEAN SILBERHOLZ
  • MEMBER
  • 44 POSTS
Hi mine reads high past the f on the cluster after 100 miles it starts to move and then when I am at 1/2 a tank and I am sitting in traffic or at a light it goes down into the yellow and when I start driving again it goes up to half a tank their was one time it showed I had a half a tank and I only had 5 gallons in the tank. I had the fuel pump replaced. That fuel pump worked started driving it 7 months later I kept complaining it kept cutting off. The shop that put the new fuel pump in it said it was not the problem. So I took it to a friend and he recommended I buy a new throttle body. I was not convinced. So I bought it put it on and had the same problem. So I had bought a new fuel pump and fuel filter. He took the fuel filter off and said rust was coming out of the line. So he replace the filter and fuel pump. He said the tank was rusted but I needed too see what was going to happen. It kept doing the same thing it was stalling and dying. So I bought a new tank and got a new fuel filter and fuel pump. So I know it's not the sending unit. I also had bought a new fuel pump relay. I tested the cluster fuses and it had power. I also changed that fuse out and it made no difference. Thanks.
Was this
answer
helpful?
Yes
No
Wednesday, June 2nd, 2021 AT 12:36 PM (Merged)
Tiny
HMAC300
  • MECHANIC
  • 48,601 POSTS
First do what I sent to check to see what the fuel gauge problem is whether a sending unit/gauge or shorted wire causing that problem. Then scan for codes by crossing a&b at scanner connection bottom left of dash next to steering column. Finally check fuel pressure with a gauge auto parts rent it and you will need an adapter to do it or have a mechanic do it. Youmust turn key on for codes and watch light it will flash three times like twice three times then four times three times would be code 24 as an example do all of that then get back to me
Was this
answer
helpful?
Yes
No
Wednesday, June 2nd, 2021 AT 12:36 PM (Merged)

Please login or register to post a reply.