The doors will not open when the buttons are pushed, for fuel or trunk?

Tiny
STEDDIE46
  • MEMBER
  • 2003 CADILLAC DEVILLE
  • 2.6L
  • V8
  • 2WD
  • AUTOMATIC
  • 69,000 MILES
Fuel and trunk doors are not working.
Thursday, July 28th, 2022 AT 7:34 AM

3 Replies

Tiny
JACOBANDNICKOLAS
  • MECHANIC
  • 110,194 POSTS
Hi,

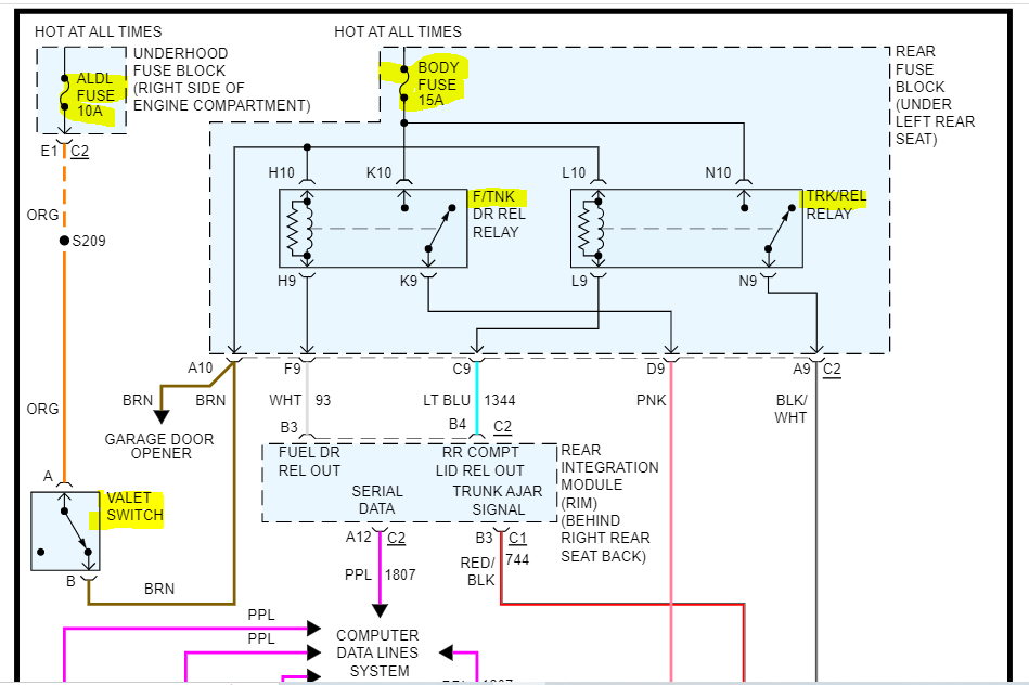
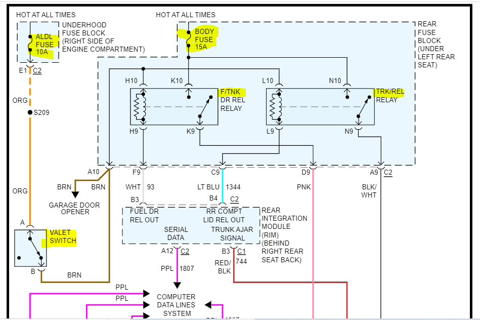
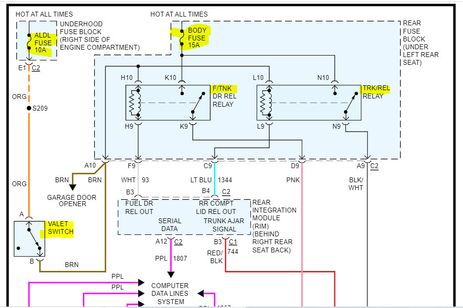
If they both failed at the same time, first confirm that the valet switch is not turned on. That cuts power to both.

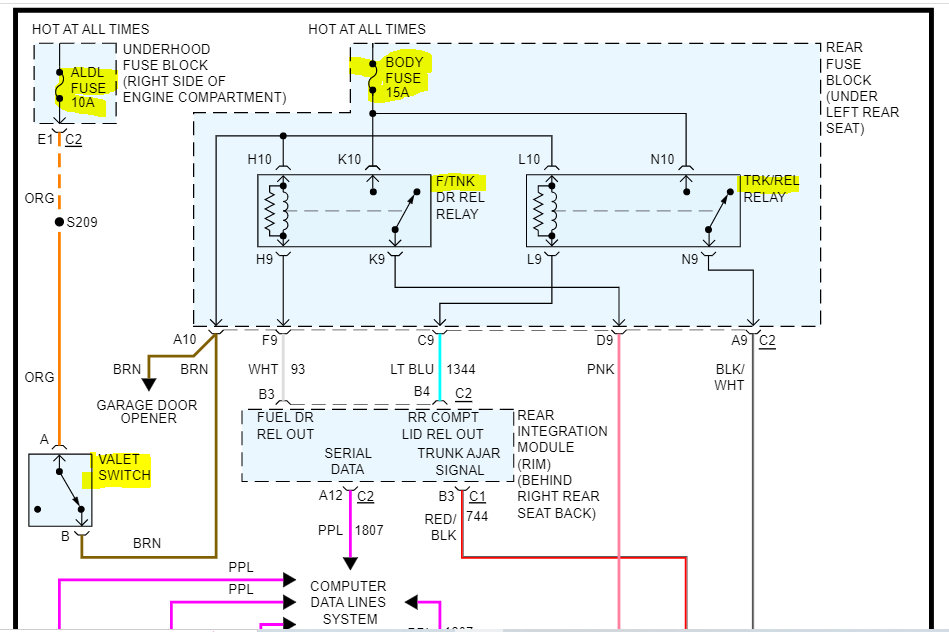
If that is good, I need you to check two fuses. First, the ALDL fuse (10 amp) in the under-hood fuse box. If that fuse is good, I need you to check the body fuse (15 amp) in the rear fuse box under the left rear seat.

When checking these fuses, it is also important to confirm there is power to and from them.

Here is a link that explains how that is done:

https://www.2carpros.com/articles/how-to-check-a-car-fuse

One other thought is this. Each component, fuel door/trunk release, has its own relay. However, I wouldn't think that both failed at the same time, so I'm thinking it is one of the fuses I mentioned.

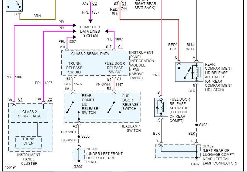
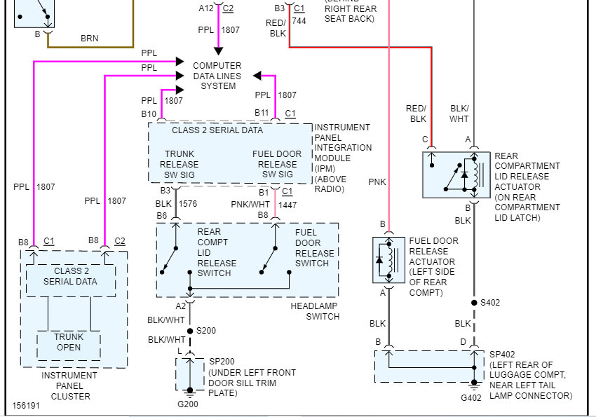
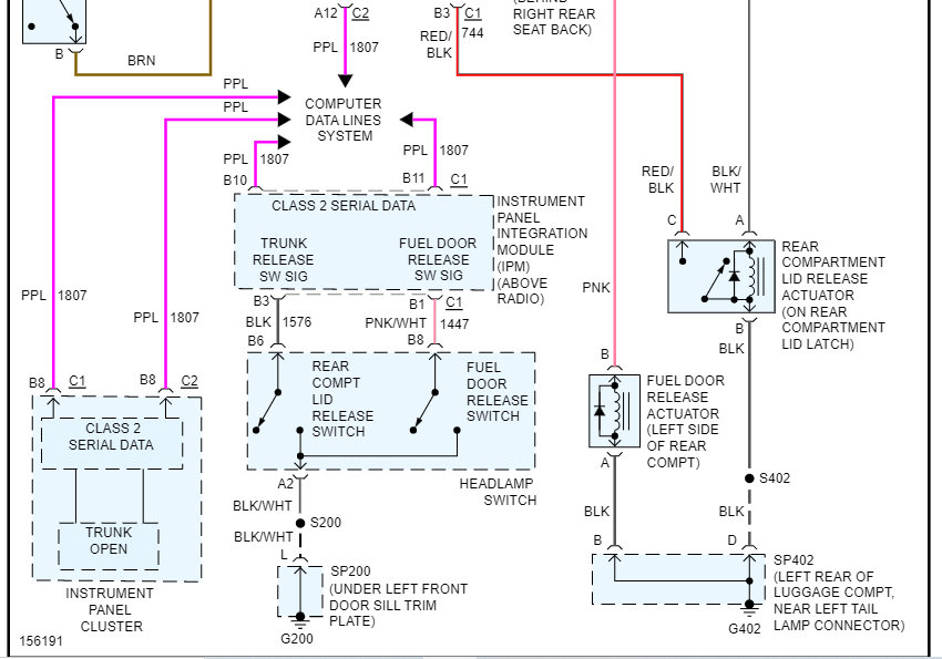
I attached the wiring schematic below for both circuits, so you have a reference. Also, pics 3 and 4 show the fuses to check. Pic 3 is the box under the seat in the rear. Start with pic 4, the ALDL fuse. I suspect that is the one that is at fault and is easier to access.

Let me know what you find.

Take care,

Joe

See pics below.

Was this
answer
helpful?
Yes
No
+1
Thursday, July 28th, 2022 AT 2:29 PM
Tiny
STEDDIE46
  • MEMBER
  • 3 POSTS
Thank you very much, the valet button was on.
Was this
answer
helpful?
Yes
No
Saturday, July 30th, 2022 AT 5:42 AM
Tiny
JACOBANDNICKOLAS
  • MECHANIC
  • 110,194 POSTS
You are very welcome. I'm glad to know you found the issue which is an easy one to miss.

Take care and please feel free to come back anytime in the future. You are always welcome here.

Joe
Was this
answer
helpful?
Yes
No
Saturday, July 30th, 2022 AT 7:41 PM

Please login or register to post a reply.