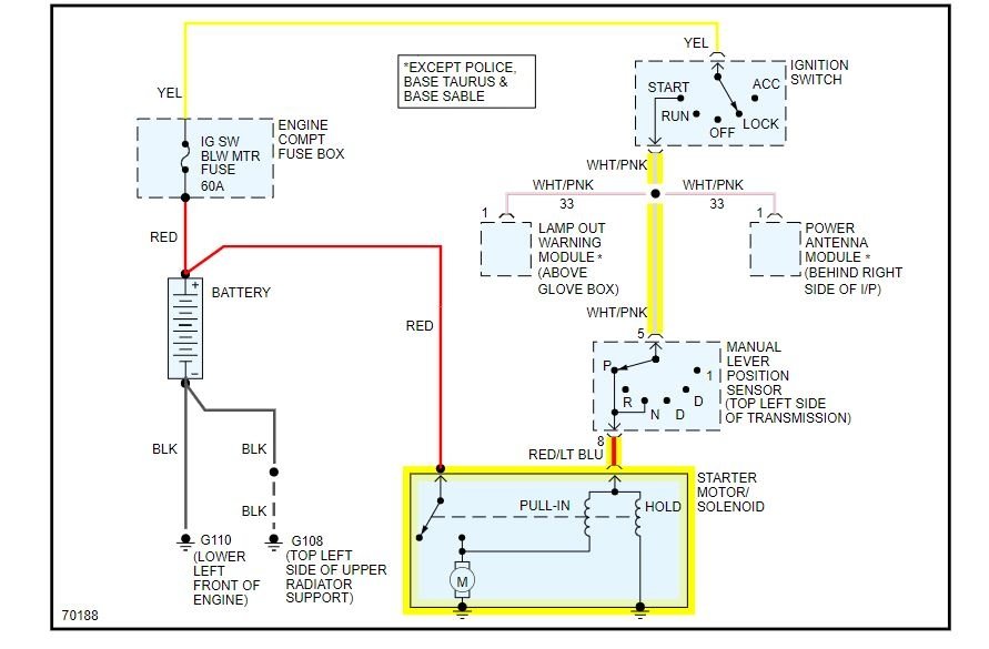
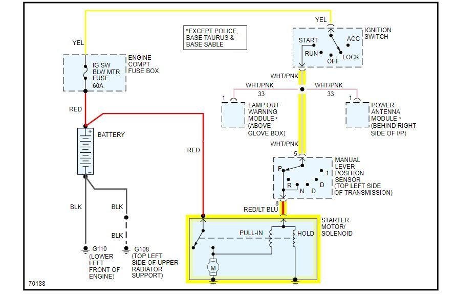
I attached a wiring diagram for you to check and see if there is power to the starter in the start position.
Also, the battery needs to be load tested as well to be sure it is able to supply power.
https://www.2carpros.com/articles/car-battery-load-test
Roy
Was this helpful?
Yes
No
Sunday, October 25th, 2020 AT 11:29 AM
(Merged)
